Suppr超能文献

肿瘤浸润淋巴细胞和空间免疫异质性在非小细胞肺癌对 PD-1 轴抑制剂敏感性中的作用。

Role of tumor infiltrating lymphocytes and spatial immune heterogeneity in sensitivity to PD-1 axis blockers in non-small cell lung cancer.

机构信息

Department of Pathology and Yale Cancer Center, Yale School of Medicine, New Haven, Connecticut, USA.

Lank Center for Genitourinary Oncology, Dana-Farber Cancer Institute, Harvard Medical School, Boston, Massachusetts, USA.

出版信息

J Immunother Cancer. 2022 Jun;10(6). doi: 10.1136/jitc-2021-004440.

Abstract

BACKGROUND

Tumor infiltrating lymphocytes (TILs) reflect adaptive antitumor immune responses in cancer and are generally associated with favorable prognosis. However, the relationships between TILs subsets and their spatial arrangement with clinical benefit from immune checkpoint inhibitors (ICI) in non-small cell lung cancer (NSCLC) remains less explored.

METHODS

We used multiplexed quantitative immunofluorescence panels to determine the association of major TILs subpopulations, CD8 cytotoxic T cells, CD4 helper T cells and CD20 B cells, and T cell exhaustion markers, programmed cell death protein-1 (PD-1),lymphocyte-activation gene 3 (LAG-3) and T cell immunoglobulin mucin-3 (TIM-3) with outcomes in a multi-institutional cohort of baseline tumor samples from 179 patients with NSCLC treated with ICI. The analysis of full-face tumor biopsies including numerous fields of view allowed a detailed spatial analysis and assessment of tumor immune heterogeneity using a multiparametric quadratic entropy metric (Rao's Q Index (RQI)).

RESULTS

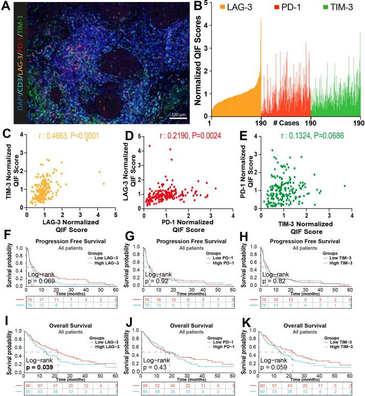
TILs were preferentially located in the stromal tissue areas surrounding tumor-cell nests and CD8 T cells were the most abundant subset. Higher density of stromal CD8 cytotoxic T cells was significantly associated with longer survival, and this effect was more prominent in programmed death ligand-1 (PD-L1) positive cases. The role of baseline T cell infiltration to stratify PD-L1 expressing cases was confirmed measuring the T cell receptor-burden in an independent NSCLC cohort studied with whole-exome DNA sequencing. High levels of LAG-3 on T cells or elevated RQI heterogeneity index were associated with worse survival in the cohort.

CONCLUSION

Baseline T cell density and T cell exhaustion marker expression can stratify outcomes in PD-L1 positive patients with NSCLC treated with ICI. Spatial immune heterogeneity can be measured using the RQI and is associated with survival in NSCLC.

摘要

背景

肿瘤浸润淋巴细胞 (TILs) 反映了癌症中的适应性抗肿瘤免疫反应,通常与良好的预后相关。然而,TILs 亚群与免疫检查点抑制剂 (ICI) 在非小细胞肺癌 (NSCLC) 中临床获益之间的关系仍较少被探索。

方法

我们使用多重定量免疫荧光面板来确定主要 TILs 亚群、CD8 细胞毒性 T 细胞、CD4 辅助 T 细胞和 CD20 B 细胞以及 T 细胞耗竭标志物、程序性死亡蛋白-1 (PD-1)、淋巴细胞激活基因 3 (LAG-3) 和 T 细胞免疫球蛋白粘蛋白-3 (TIM-3) 与接受 ICI 治疗的 179 例 NSCLC 患者基线肿瘤样本的多机构队列中的结果之间的关联。对包括多个视野的全脸肿瘤活检的分析允许使用多参数二次熵度量 (Rao 的 Q 指数 (RQI)) 进行详细的空间分析和评估肿瘤免疫异质性。

结果

TILs 优先位于围绕肿瘤细胞巢的基质组织区域,CD8 T 细胞是最丰富的亚群。基质 CD8 细胞毒性 T 细胞密度较高与生存时间延长显著相关,并且在 PD-L1 阳性病例中更为显著。通过使用全外显子 DNA 测序研究的独立 NSCLC 队列来测量 T 细胞受体负担,证实了基线 T 细胞浸润对分层 PD-L1 表达病例的作用。T 细胞上 LAG-3 水平升高或 RQI 异质性指数升高与队列中的生存不良相关。

结论

基线 T 细胞密度和 T 细胞耗竭标志物表达可分层分层 PD-L1 阳性 NSCLC 患者接受 ICI 治疗的结果。使用 RQI 可以测量空间免疫异质性,并且与 NSCLC 的生存相关。

https://cdn.ncbi.nlm.nih.gov/pmc/blobs/92c3/9161072/8a3ade4acd4d/jitc-2021-004440f01.jpg

文献AI研究员

20分钟写一篇综述,助力文献阅读效率提升50倍。

立即体验

用中文搜PubMed

大模型驱动的PubMed中文搜索引擎

马上搜索

文档翻译

学术文献翻译模型,支持多种主流文档格式。

立即体验