Suppr超能文献

提取物通过小鼠中的TRPV1减轻弗氏完全佐剂诱导的炎性疼痛。

Extracts Attenuate CFA-Induced Inflammatory Pain via TRPV1 in Mice.

作者信息

Zhu Chan, Wang Meiyuan, Guo Jun, Su Shu Lan, Yu Guang, Yang Yan, Zhou Yuan, Tang Zongxiang

机构信息

School of Medicine, Holistic Integrative Medicine, Nanjing University of Chinese Medicine, Nanjing, Jiangsu Province, China.

Key Laboratory of Chinese Medicine for Prevention and Treatment of Neurological Diseases, Nanjing University of Chinese Medicine, Nanjing, Jiangsu Province, China.

出版信息

Evid Based Complement Alternat Med. 2022 May 23;2022:4684830. doi: 10.1155/2022/4684830. eCollection 2022.

Abstract

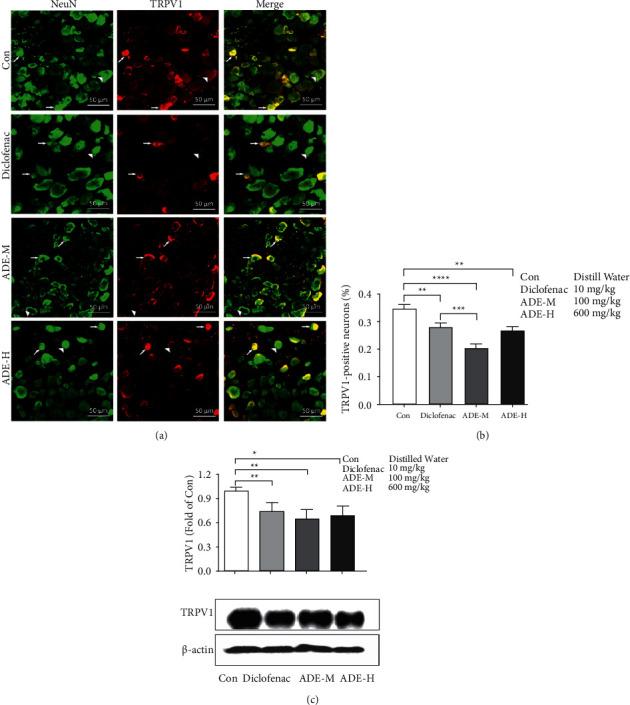
, belonging to the family Apiaceae, is a well-known herbal medicine. The roots of are commonly used for the treatment of headache, toothache, abscess, furunculosis, and acne. However, little is known about their analgesic molecular mechanism underlying pain relief. In this study, we used behavioral tests to assess the analgesic effect of the ADE ( extracts) on CFA (complete Freund's adjuvant)-induced inflammatory pain mice models. TRPV1 (Transient Receptor Potential Cation Channel Subfamily Member 1) protein activity in dorsal root ganglion (DRG) was assessed with a calcium imaging assay. TRPV1 expression was detected with western blot and immunohistochemistry. Then, we examined the constituents of ADE using combined ultra-performance liquid chromatography-quadrupole time-of-light mass spectrometry (UPLC/Q-TOF-MS). Our results showed that ADE effectively attenuated mechanical and thermal hypersensitivities in CFA-induced inflammatory pain model in mice. ADE also significantly reduced the activity and the protein expression of TRPV1 in DRG from CFA mice. Therefore, ADE might be an attractive and suitable analgesic agent for the management of chronic inflammatory pain.

摘要

属于伞形科,是一种著名的草药。其根通常用于治疗头痛、牙痛、脓肿、疖病和痤疮。然而,关于其缓解疼痛的镇痛分子机制知之甚少。在本研究中,我们使用行为测试来评估ADE(提取物)对CFA(完全弗氏佐剂)诱导的炎症性疼痛小鼠模型的镇痛作用。用钙成像测定法评估背根神经节(DRG)中TRPV1(瞬时受体电位阳离子通道亚家族成员1)蛋白活性。用蛋白质印迹法和免疫组织化学法检测TRPV1表达。然后,我们使用超高效液相色谱-四极杆飞行时间质谱联用仪(UPLC/Q-TOF-MS)检测ADE的成分。我们的结果表明,ADE有效减轻了CFA诱导的小鼠炎症性疼痛模型中的机械性和热超敏反应。ADE还显著降低了CFA小鼠DRG中TRPV1的活性和蛋白表达。因此,ADE可能是一种有吸引力且适合用于管理慢性炎症性疼痛的镇痛剂。

https://cdn.ncbi.nlm.nih.gov/pmc/blobs/312c/9152374/bc48f270aa78/ECAM2022-4684830.001.jpg

文献AI研究员

20分钟写一篇综述,助力文献阅读效率提升50倍。

立即体验

用中文搜PubMed

大模型驱动的PubMed中文搜索引擎

马上搜索

文档翻译

学术文献翻译模型,支持多种主流文档格式。

立即体验