Suppr超能文献

宫颈癌免疫相关长链非编码RNA预后特征及炎性微环境的探索

Exploration of the Immune-Related Long Noncoding RNA Prognostic Signature and Inflammatory Microenvironment for Cervical Cancer.

作者信息

Yao Hui, Jiang Xiya, Fu Hengtao, Yang Yinting, Jin Qinqin, Zhang Weiyu, Cao Wujun, Gao Wei, Wang Senlin, Zhu Yuting, Ying Jie, Tian Lu, Chen Guo, Tong Zhuting, Qi Jian, Zhou Shuguang

机构信息

Department of Gynecology, Anhui Medical University Affiliated Maternity and Child Healthcare Hospital, Hefei, China.

Department of Gynecology, Anhui Province Maternity and Child Healthcare Hospital, Hefei, China.

出版信息

Front Pharmacol. 2022 May 19;13:870221. doi: 10.3389/fphar.2022.870221. eCollection 2022.

Abstract

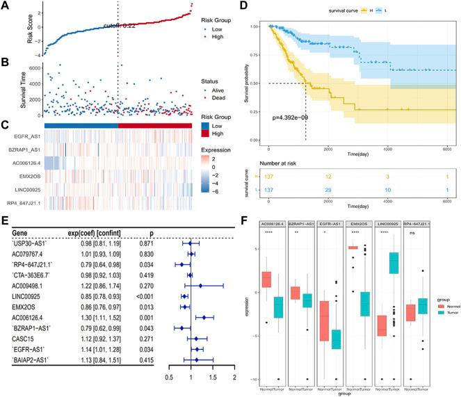
Our research developed immune-related long noncoding RNAs (lncRNAs) for risk stratification in cervical cancer (CC) and explored factors of prognosis, inflammatory microenvironment infiltrates, and chemotherapeutic therapies. The RNA-seq data and clinical information of CC were collected from the TCGA TARGET GTEx database and the TCGA database. lncRNAs and immune-related signatures were obtained from the GENCODE database and the ImPort database, respectively. We screened out immune-related lncRNA signatures through univariate Cox, LASSO, and multivariate Cox regression methods. We established an immune-related risk model of hub immune-related lncRNAs to evaluate whether the risk score was an independent prognostic predictor. The xCell and CIBERSORTx algorithms were employed to appraise the value of risk scores which are in competition with tumor-infiltrating immune cell abundances. The estimation of tumor immunotherapy response through the TIDE algorithm and prediction of innovative recommended medications on the target to immune-related risk model were also performed on the basis of the IC50 predictor. We successfully established six immune-related lncRNAs (AC006126.4, EGFR-AS1, RP4-647J21.1, LINC00925, EMX2OS, and BZRAP1-AS1) to carry out prognostic prediction of CC. The immune-related risk model was constructed in which we observed that high-risk groups were strongly linked with poor survival outcomes. Risk scores varied with clinicopathological parameters and the tumor stage and were an independent hazard factor that affect prognosis of CC. The xCell algorithm revealed that hub immune-related signatures were relevant to immune cells, especially mast cells, DCs, megakaryocytes, memory B cells, NK cells, and Th1 cells. The CIBERSORTx algorithm revealed an inflammatory microenvironment where naive B cells ( < 0.01), activated dendritic cells ( < 0.05), activated mast cells ( < 0.0001), CD8 T cells ( < 0.001), and regulatory T cells ( < 0.01) were significantly lower in the high-risk group, while macrophages M0 ( < 0.001), macrophages M2 ( < 0.05), resting mast cells ( < 0.0001), and neutrophils ( < 0.01) were highly conferred. The result of TIDE indicated that the number of immunotherapy responders in the low-risk group (124/137) increased significantly ( = 0.00000022) compared to the high-risk group (94/137), suggesting that the immunotherapy response of CC patients was completely negatively correlated with the risk scores. Last, we compared differential IC50 predictive values in high- and low-risk groups, and 12 compounds were identified as future treatments for CC patients. In this study, six immune-related lncRNAs were suggested to predict the outcome of CC, which is beneficial to the formulation of immunotherapy.

摘要

我们的研究开发了用于宫颈癌(CC)风险分层的免疫相关长链非编码RNA(lncRNA),并探讨了预后因素、炎症微环境浸润和化疗治疗方法。CC的RNA测序数据和临床信息分别从TCGA TARGET GTEx数据库和TCGA数据库收集。lncRNA和免疫相关特征分别从GENCODE数据库和ImPort数据库获得。我们通过单变量Cox、LASSO和多变量Cox回归方法筛选出免疫相关lncRNA特征。我们建立了枢纽免疫相关lncRNA的免疫相关风险模型,以评估风险评分是否为独立的预后预测指标。采用xCell和CIBERSORTx算法评估与肿瘤浸润免疫细胞丰度竞争的风险评分的价值。还基于IC50预测器通过TIDE算法估计肿瘤免疫治疗反应,并对免疫相关风险模型的靶点进行创新推荐药物预测。我们成功建立了六种免疫相关lncRNA(AC006126.4、EGFR-AS1、RP4-647J21.1、LINC00925、EMX2OS和BZRAP1-AS1)用于CC的预后预测。构建了免疫相关风险模型,我们观察到高危组与较差的生存结果密切相关。风险评分随临床病理参数和肿瘤分期而变化,是影响CC预后的独立危险因素。xCell算法显示枢纽免疫相关特征与免疫细胞相关,尤其是肥大细胞、树突状细胞、巨核细胞、记忆B细胞、自然杀伤细胞和Th1细胞。CIBERSORTx算法揭示了一种炎症微环境,其中高危组中幼稚B细胞(<0.01)、活化树突状细胞(<0.05)、活化肥大细胞(<0.0001)、CD8 T细胞(<0.001)和调节性T细胞(<0.01)显著降低,而M0巨噬细胞(<0.001)、M2巨噬细胞(<0.05)、静息肥大细胞(<0.0001)和中性粒细胞(<0.01)高度富集。TIDE结果表明,低危组(124/137)的免疫治疗反应者数量与高危组(94/137)相比显著增加(=0.00000022),表明CC患者的免疫治疗反应与风险评分完全呈负相关。最后,我们比较了高危组和低危组的差异IC50预测值,确定了12种化合物作为CC患者未来的治疗药物。在本研究中,建议使用六种免疫相关lncRNA预测CC的预后,这有助于制定免疫治疗方案。

https://cdn.ncbi.nlm.nih.gov/pmc/blobs/b618/9161697/678a9e63ac43/fphar-13-870221-g001.jpg

文献AI研究员

20分钟写一篇综述,助力文献阅读效率提升50倍。

立即体验

用中文搜PubMed

大模型驱动的PubMed中文搜索引擎

马上搜索

文档翻译

学术文献翻译模型,支持多种主流文档格式。

立即体验