Suppr超能文献

mRNA加工改变的DIDO3缺陷小鼠出现肝炎、睾丸退化和共济失调。

Hepatitis, testicular degeneration, and ataxia in DIDO3-deficient mice with altered mRNA processing.

作者信息

Gutiérrez Julio, van Wely Karel H M, Martínez-A Carlos

机构信息

Department of Immunology and Oncology, Centro Nacional de Biotecnología-CSIC, Darwin 3, 28049, Madrid, Spain.

出版信息

Cell Biosci. 2022 Jun 7;12(1):84. doi: 10.1186/s13578-022-00804-8.

Abstract

BACKGROUND

mRNA processing is an essential step of gene expression; its malfunction can lead to different degrees of physiological disorder from subclinical disease to death. We previously identified Dido1 as a stemness marker and a gene involved in embryonic stem cell differentiation. DIDO3, the largest protein encoded by the Dido1 gene, is necessary for accurate mRNA splicing and correct transcription termination. The deletion of Dido1 exon16, which encodes the carboxy-terminal half of DIDO3, results in early embryonic lethality in mouse.

RESULTS

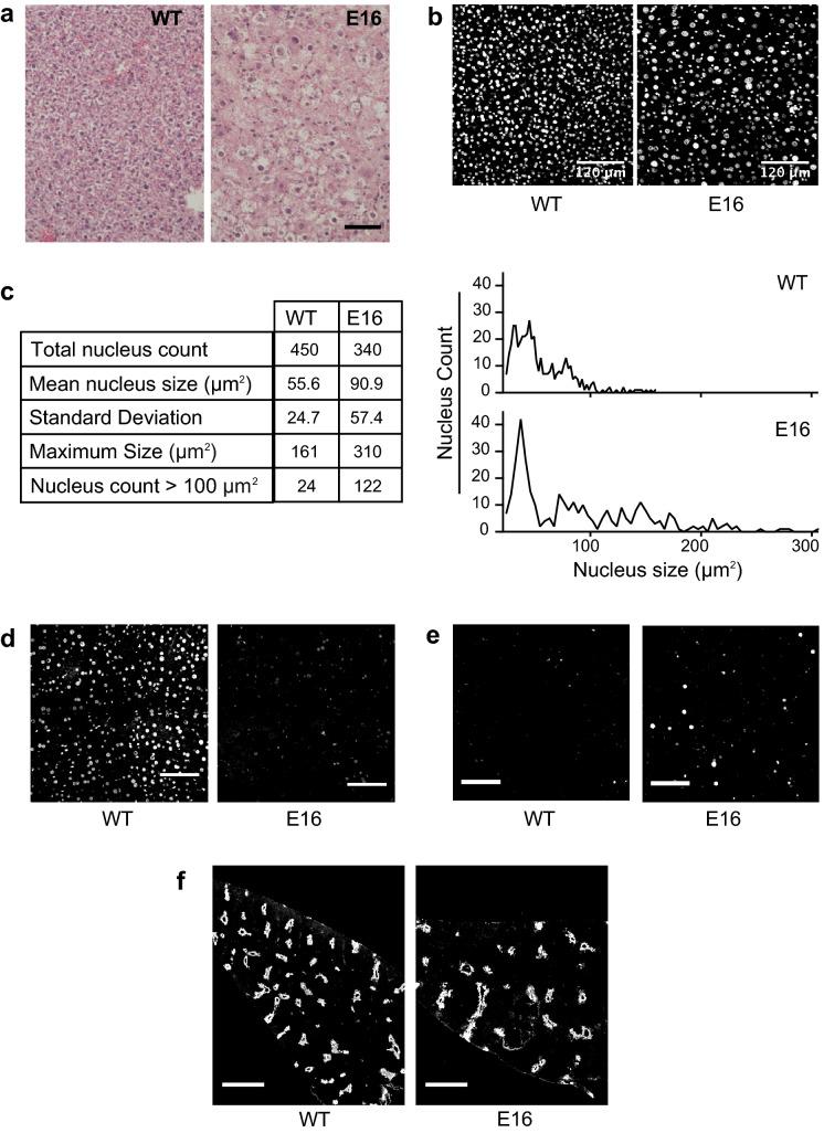
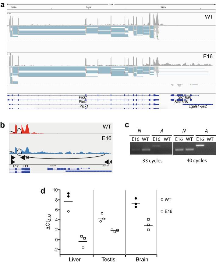
We obtained mice bearing a Cre-LoxP conditional version of that deletion and studied the effects of inducing it ubiquitously in adult stages. DIDO3-deficient mice survive the deletion but suffer mild hepatitis, testicular degeneration, and progressive ataxia, in association with systemic alterations in mRNA splicing and transcriptional readthrough.

CONCLUSIONS

These results offer insight into the distinct vulnerabilities in mouse organs following impairment of the mRNA processing machinery, and could aid understanding of human health dependence on accurate mRNA metabolism.

摘要

背景

信使核糖核酸(mRNA)加工是基因表达的关键步骤;其功能异常可导致从亚临床疾病到死亡等不同程度的生理紊乱。我们之前将Dido1鉴定为一种干性标志物以及参与胚胎干细胞分化的基因。Dido1基因编码的最大蛋白质DIDO3对于精确的mRNA剪接和正确的转录终止是必需的。编码DIDO3羧基末端一半的Dido1外显子16缺失会导致小鼠早期胚胎致死。

结果

我们获得了带有该缺失的Cre-LoxP条件版本的小鼠,并研究了在成年阶段普遍诱导该缺失所产生的影响。DIDO3缺陷型小鼠在缺失后存活下来,但患有轻度肝炎、睾丸退化和进行性共济失调,同时伴有mRNA剪接和转录通读的全身性改变。

结论

这些结果为深入了解mRNA加工机制受损后小鼠器官中不同的脆弱性提供了线索,并有助于理解人类健康对精确mRNA代谢的依赖性。

https://cdn.ncbi.nlm.nih.gov/pmc/blobs/c8d3/9172153/617271673580/13578_2022_804_Fig1_HTML.jpg

文献AI研究员

20分钟写一篇综述,助力文献阅读效率提升50倍。

立即体验

用中文搜PubMed

大模型驱动的PubMed中文搜索引擎

马上搜索

文档翻译

学术文献翻译模型,支持多种主流文档格式。

立即体验