Suppr超能文献

3D 打印水凝胶支架联合谷胱甘肽耗竭诱导的铁死亡和光热增强的化学动力学治疗,有效抑制术后肿瘤复发。

3D printed hydrogel scaffolds combining glutathione depletion-induced ferroptosis and photothermia-augmented chemodynamic therapy for efficiently inhibiting postoperative tumor recurrence.

机构信息

Laboratory of Biomaterials and Translational Medicine, Center for Nanomedicine, The Third Affiliated Hospital, Sun Yat-Sen University, Guangzhou, 510630, China.

Department of Joint and Trauma Surgery, The Third Affiliated Hospital, Sun Yat-Sen University, Guangzhou, 510630, China.

出版信息

J Nanobiotechnology. 2022 Jun 7;20(1):266. doi: 10.1186/s12951-022-01454-1.

Abstract

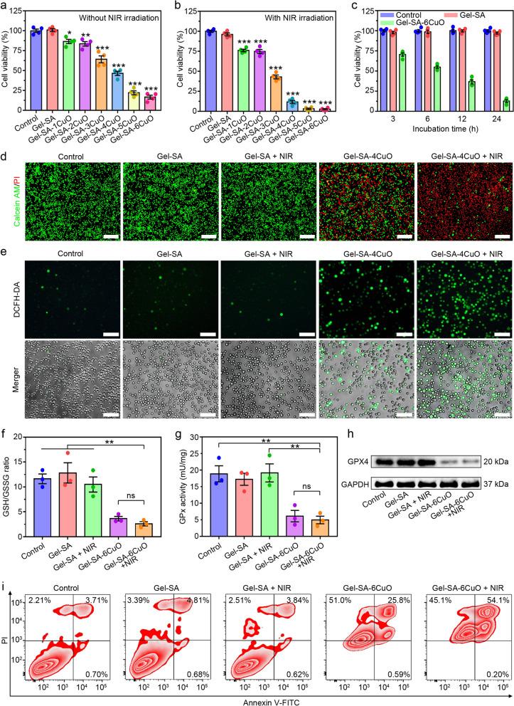
Surgical resection to achieve tumor-free margins represents a difficult clinical scenario for patients with hepatocellular carcinoma. While post-surgical treatments such as chemotherapy and radiotherapy can decrease the risk of cancer recurrence and metastasis, growing concerns about the complications and side effects have promoted the development of implantable systems for locoregional treatment. Herein, 3D printed hydrogel scaffolds (designed as Gel-SA-CuO) were developed by incorporating one agent with multifunctional performance into implantable devices to simplify the fabrication process for efficiently inhibiting postoperative tumor recurrence. CuO nanoparticles can be effectively controlled and sustained released during the biodegradation of hydrogel scaffolds. Notably, the released CuO nanoparticles not only function as the reservoir for releasing Cu to produce intracellular reactive oxygen species (ROS) but also serve as photothermal agent to generate heat. Remarkably, the heat generated by photothermal conversion of CuO nanoparticles further promotes the efficiency of Fenton-like reaction. Additionally, ferroptosis can be induced through Cu-mediated GSH depletion via the inactivation of GPX4. By implanting hydrogel scaffolds in the resection site, efficient inhibition of tumor recurrence after primary resection can be achieved in vivo. Therefore, this study may pave the way for the development of advanced multifunctional implantable platform for eliminating postoperative relapsable cancers.

摘要

对于患有肝细胞癌的患者来说,实现肿瘤无残留边缘的手术切除代表着一种具有挑战性的临床情况。虽然化疗和放疗等术后治疗可以降低癌症复发和转移的风险,但人们越来越关注并发症和副作用,这推动了用于局部治疗的植入式系统的发展。在此,通过将一种具有多功能性能的药物纳入植入式设备,开发了 3D 打印水凝胶支架(设计为 Gel-SA-CuO),以简化制造过程,从而有效抑制术后肿瘤复发。在水凝胶支架的生物降解过程中,可以有效控制和持续释放 CuO 纳米粒子。值得注意的是,释放的 CuO 纳米粒子不仅可以作为释放 Cu 以产生细胞内活性氧 (ROS) 的储库,还可以作为光热剂来产生热量。值得注意的是,CuO 纳米粒子的光热转换产生的热量进一步提高了类芬顿反应的效率。此外,通过失活 GPX4 介导的 GSH 耗竭,可以诱导铁死亡。通过将水凝胶支架植入切除部位,可以在体内实现对原发性切除后肿瘤复发的有效抑制。因此,这项研究可能为开发用于消除术后可复发癌症的先进多功能植入式平台铺平道路。

https://cdn.ncbi.nlm.nih.gov/pmc/blobs/edce/9171966/f535b8a3a329/12951_2022_1454_Fig1_HTML.jpg

文献AI研究员

20分钟写一篇综述,助力文献阅读效率提升50倍。

立即体验

用中文搜PubMed

大模型驱动的PubMed中文搜索引擎

马上搜索

文档翻译

学术文献翻译模型,支持多种主流文档格式。

立即体验