Suppr超能文献

基于免疫信息学平台针对致癌型 HPV16 和 18 设计多表位嵌合疫苗以防治宫颈癌。

Designing of multi-epitope chimeric vaccine using immunoinformatic platform by targeting oncogenic strain HPV 16 and 18 against cervical cancer.

机构信息

National Institute of Biologicals (NIB), Noida, Uttar Pradesh, India.

Department of Microbiology, All India Institute of Medical Sciences, Bhopal, Madhya Pradesh, 462020, India.

出版信息

Sci Rep. 2022 Jun 9;12(1):9521. doi: 10.1038/s41598-022-13442-4.

Abstract

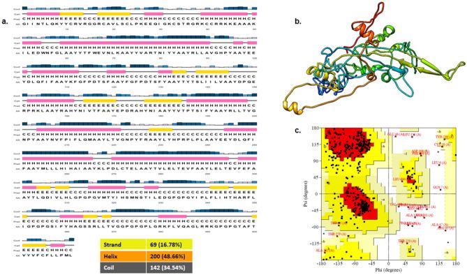
Cervical cancer is the most common gynaecological cancer and reaches an alarming stage. HPVs are considered the main causative agents for cervical cancer and other sexually transmitted infections across the globe. Currently, three prophylactic vaccines are available against HPV infections with no therapeutic values. Due to a lack of effective therapeutic and prophylactic measures, the HPV infection is spreading in an uncontrolled manner. Next-generation of vaccine is needed to have both prophylactic and therapeutic values against HPV. Here first time we have designed a multi-epitope chimeric vaccine using the most oncogenic strain HPV 16 and HPV 18 through an immunoinformatic approach. In this study, we have used the L1, E5, E6 and E7 oncoproteins from both HPV 16 and HPV 18 strains for epitope prediction. Our recombinant chimeric vaccine construct consists, selected helper and cytotoxic T cell epitopes. Our computational analysis suggests that this chimeric construct is highly stable, non-toxic and also capable of inducing both cell-mediated and humoral immune responses. Furthermore, in silico cloning of the multi-epitope chimeric vaccine construct was done and the stabilization of the vaccine construct is validated with molecular dynamics simulation studies. Finally, our results indicated that our construct could be used for an effective prophylactic and therapeutic vaccine against HPV.

摘要

宫颈癌是最常见的妇科癌症,已达到令人担忧的阶段。人乳头瘤病毒(HPV)被认为是全球范围内宫颈癌和其他性传播感染的主要致病因素。目前,有三种针对 HPV 感染的预防性疫苗,但没有治疗价值。由于缺乏有效的治疗和预防措施,HPV 感染正在不受控制地传播。需要新一代疫苗来针对 HPV 同时具有预防和治疗价值。在这里,我们首次通过免疫信息学方法使用最致癌的 HPV 16 和 HPV 18 株设计了一种多表位嵌合疫苗。在这项研究中,我们使用了来自 HPV 16 和 HPV 18 株的 L1、E5、E6 和 E7 癌蛋白进行表位预测。我们的重组嵌合疫苗构建体包含了选择的辅助和细胞毒性 T 细胞表位。我们的计算分析表明,这种嵌合构建体具有高度稳定性、非毒性,并且能够诱导细胞介导和体液免疫反应。此外,我们还进行了多表位嵌合疫苗构建体的计算机克隆,并通过分子动力学模拟研究验证了疫苗构建体的稳定性。最后,我们的结果表明,我们的构建体可用于针对 HPV 的有效预防性和治疗性疫苗。

https://cdn.ncbi.nlm.nih.gov/pmc/blobs/1fa8/9184633/2ebe7ba85bbc/41598_2022_13442_Fig1_HTML.jpg

文献AI研究员

20分钟写一篇综述,助力文献阅读效率提升50倍。

立即体验

用中文搜PubMed

大模型驱动的PubMed中文搜索引擎

马上搜索

文档翻译

学术文献翻译模型,支持多种主流文档格式。

立即体验