Suppr超能文献

酵母 eIF4G、eIF4E 的结构域以及帽结合蛋白通过一个复杂的刺激和抑制作用网络精细调节 eIF4A 的活性。

The domains of yeast eIF4G, eIF4E and the cap fine-tune eIF4A activities through an intricate network of stimulatory and inhibitory effects.

机构信息

Institute for Physical Chemistry, University of Muenster, Corrensstrasse 30, 48149 Muenster, Germany.

出版信息

Nucleic Acids Res. 2022 Jun 24;50(11):6497-6510. doi: 10.1093/nar/gkac437.

Abstract

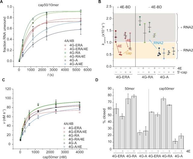
Translation initiation in eukaryotes starts with the recognition of the mRNA 5'-cap by eIF4F, a hetero-trimeric complex of eIF4E, the cap-binding protein, eIF4A, a DEAD-box helicase, and eIF4G, a scaffold protein. eIF4G comprises eIF4E- and eIF4A-binding domains (4E-BD, 4A-BD) and three RNA-binding regions (RNA1-RNA3), and interacts with eIF4A, eIF4E, and with the mRNA. Within the eIF4F complex, the helicase activity of eIF4A is increased. We showed previously that RNA3 of eIF4G is important for the stimulation of the eIF4A conformational cycle and its ATPase and helicase activities. Here, we dissect the interplay between the eIF4G domains and the role of the eIF4E/cap interaction in eIF4A activation. We show that RNA2 leads to an increase in the fraction of eIF4A in the closed state, an increased RNA affinity, and faster RNA unwinding. This stimulatory effect is partially reduced when the 4E-BD is present. eIF4E binding to the 4E-BD then further inhibits the helicase activity and closing of eIF4A, but does not affect the RNA-stimulated ATPase activity of eIF4A. The 5'-cap renders the functional interaction of mRNA with eIF4A less efficient. Overall, the activity of eIF4A at the 5'-cap is thus fine-tuned by a delicately balanced network of stimulatory and inhibitory interactions.

摘要

真核生物的翻译起始始于 eIF4F 对 mRNA 5' -帽的识别,eIF4F 是一种异源三聚体复合物,由 eIF4E(帽结合蛋白)、DEAD 盒解旋酶 eIF4A 和支架蛋白 eIF4G 组成。eIF4G 包含 eIF4E 和 eIF4A 结合结构域(4E-BD、4A-BD)和三个 RNA 结合区(RNA1-RNA3),并与 eIF4A、eIF4E 和 mRNA 相互作用。在 eIF4F 复合物中,eIF4A 的解旋酶活性增加。我们之前表明,eIF4G 的 RNA3 对于刺激 eIF4A 构象循环及其 ATP 酶和解旋酶活性很重要。在这里,我们剖析了 eIF4G 结构域之间的相互作用以及 eIF4E/cap 相互作用在 eIF4A 激活中的作用。我们表明,RNA2 导致闭合状态的 eIF4A 分数增加、RNA 亲和力增加和 RNA 解旋加快。当 4E-BD 存在时,这种刺激作用会部分降低。eIF4E 与 4E-BD 的结合进一步抑制了 eIF4A 的解旋酶活性和闭合,但不影响 eIF4A 的 RNA 刺激的 ATP 酶活性。5' -帽使 mRNA 与 eIF4A 的功能相互作用效率降低。总体而言,eIF4A 在 5' -帽处的活性通过刺激和抑制相互作用的精细平衡网络进行微调。

https://cdn.ncbi.nlm.nih.gov/pmc/blobs/8887/9226541/4388906745f2/gkac437fig1.jpg

文献AI研究员

20分钟写一篇综述,助力文献阅读效率提升50倍。

立即体验

用中文搜PubMed

大模型驱动的PubMed中文搜索引擎

马上搜索

文档翻译

学术文献翻译模型,支持多种主流文档格式。

立即体验