Suppr超能文献

羟氯喹啉与2-脱氧葡萄糖联合使用可通过阻断保护性自噬并维持内质网应激来增强乳腺癌细胞的凋亡。

The combination of hydroxychloroquine and 2-deoxyglucose enhances apoptosis in breast cancer cells by blocking protective autophagy and sustaining endoplasmic reticulum stress.

作者信息

Zhou Ning, Liu Qingyun, Wang Xiao, He Lixin, Zhang Tao, Zhou Han, Zhu Xinying, Zhou Tianhong, Deng Ganzhen, Qiu Changwei

机构信息

Department of Clinical Veterinary Medicine, College of Veterinary Medicine, Huazhong Agricultural University, Wuhan, Hubei, 430070, China.

State Key Laboratory of Agricultural Microbiology, College of Veterinary Medicine, Huazhong Agricultural University, Wuhan, Hubei, 430070, China.

出版信息

Cell Death Discov. 2022 Jun 11;8(1):286. doi: 10.1038/s41420-022-01074-6.

Abstract

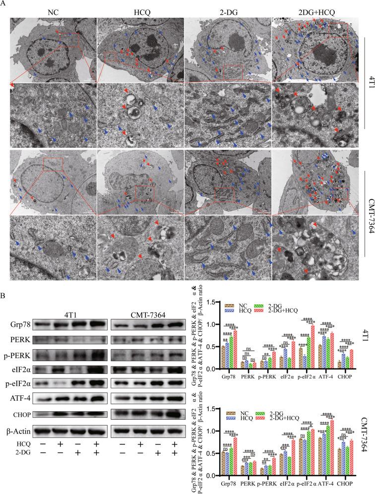
2-Deoxyglucose (2-DG) can be used in antitumour research by inhibiting glycolysis and promoting the endoplasmic reticulum stress (ERS) pathway, but its clinical application is restricted due to dose-limiting side effects and survival chance for cancer cells by protective autophagy. Therefore, our research explored whether the combination of hydroxychloroquine (HCQ), an FDA-approved autophagy inhibiting drug, and 2-DG is a promising therapeutic strategy. Here, we report that HCQ combined with 2-DG can further inhibit the viability and migration and induce apoptosis of breast tumour cells compared with other individual drugs. The combination of 2-DG and HCQ can significantly reduce transplanted tumour size and tumour cell metastasis of the lung and liver in vivo. At the cellular level, HCQ suppressed autolysosome formation and terminated the autophagy process induced by 2-DG-mediated ERS, resulting in the continuous accumulation of misfolded proteins in the endoplasmic reticulum, which generated sustained ERS through the PERK-eIF2α-ATF-4-CHOP axis and triggered the transformation from a survival process to cell death. Our research reinforced the research interest of metabolic disruptors in triple-negative breast cancer and emphasized the potential of the combination of 2-DG and HCQ as an anticancerous treatment.

摘要

2-脱氧葡萄糖(2-DG)可通过抑制糖酵解和促进内质网应激(ERS)途径用于抗肿瘤研究,但其临床应用因剂量限制副作用以及癌细胞通过保护性自噬获得生存机会而受到限制。因此,我们的研究探索了美国食品药品监督管理局(FDA)批准的自噬抑制药物羟氯喹(HCQ)与2-DG联合使用是否是一种有前景的治疗策略。在此,我们报告称,与其他单一药物相比,HCQ联合2-DG可进一步抑制乳腺肿瘤细胞的活力和迁移并诱导其凋亡。2-DG与HCQ联合使用可显著减小体内移植瘤的大小,并减少肺和肝中的肿瘤细胞转移。在细胞水平上,HCQ抑制自噬溶酶体形成并终止由2-DG介导的ERS诱导的自噬过程,导致内质网中错误折叠蛋白持续积累,通过PERK-eIF2α-ATF-4-CHOP轴产生持续的ERS,并触发从生存过程向细胞死亡的转变。我们的研究增强了代谢破坏剂在三阴性乳腺癌中的研究兴趣,并强调了2-DG与HCQ联合使用作为抗癌治疗的潜力。

https://cdn.ncbi.nlm.nih.gov/pmc/blobs/474c/9188615/71a15efbacee/41420_2022_1074_Fig1_HTML.jpg

文献AI研究员

20分钟写一篇综述,助力文献阅读效率提升50倍。

立即体验

用中文搜PubMed

大模型驱动的PubMed中文搜索引擎

马上搜索

文档翻译

学术文献翻译模型,支持多种主流文档格式。

立即体验