Suppr超能文献

α-平滑肌肌动蛋白阳性的癌相关成纤维细胞分泌骨桥蛋白促进腔面乳腺癌的生长。

Alpha-smooth muscle actin-positive cancer-associated fibroblasts secreting osteopontin promote growth of luminal breast cancer.

机构信息

Laboratory of Translational Oncology, Intercollegiate Faculty of Biotechnology, Medical University of Gdansk, 80-211, Gdansk, Poland.

Department of Pathomorphology, Medical University of Gdansk, 80-214, Gdansk, Poland.

出版信息

Cell Mol Biol Lett. 2022 Jun 11;27(1):45. doi: 10.1186/s11658-022-00351-7.

Abstract

BACKGROUND

Cancer-associated fibroblasts (CAFs) have been shown to support tumor development in a variety of cancers. Different markers were applied to classify CAFs in order to elucidate their impact on tumor progression. However, the exact mechanism by which CAFs enhance cancer development and metastasis is yet unknown.

METHODS

Alpha-smooth muscle actin (α-SMA) was examined immunohistochemically in intratumoral CAFs of nonmetastatic breast cancers and correlated with clinicopathological data. Four CAF cell lines were isolated from patients with luminal breast cancer (lumBC) and classified according to the presence of α-SMA protein. Conditioned medium (CM) from CAF cultures was used to assess the influence of CAFs on lumBC cell lines: MCF7 and T47D cells using Matrigel 3D culture assay. To identify potential factors accounting for promotion of tumor growth by α-SMA CAFs, nCounter PanCancer Immune Profiling Panel (NanoString) was used.

RESULTS

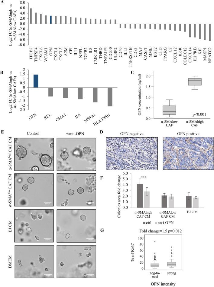
In luminal breast cancer, presence of intratumoral CAFs expressing high level of α-SMA (13% of lumBC group) correlated with poor prognosis (p = 0.019). In in vitro conditions, conditioned medium obtained from primary cultures of α-SMA-positive CAFs isolated from luminal tumors was observed to enhance growth of lumBC cell line colonies in 3D Matrigel, in contrast to CM derived from α-SMA-negative CAFs. Multigene expression analysis indicated that osteopontin (OPN) was overexpressed in α-SMA-positive CAFs in both clinical samples and in vitro models. OPN expression was associated with higher percentage of Ki67-positive cells in clinical material (p = 0.012), while OPN blocking in α-SMA-positive CAF-derived CM attenuated growth of lumBC cell line colonies in 3D Matrigel.

CONCLUSIONS

Our findings demonstrate that α-SMA-positive CAFs might enhance tumor growth via secretion of OPN.

摘要

背景

癌症相关成纤维细胞(CAFs)已被证明在多种癌症中支持肿瘤的发展。不同的标志物被用于对 CAFs 进行分类,以阐明其对肿瘤进展的影响。然而,CAFs 增强癌症发展和转移的确切机制尚不清楚。

方法

对非转移性乳腺癌肿瘤内的 CAFs 进行α-平滑肌肌动蛋白(α-SMA)免疫组织化学检测,并与临床病理数据相关联。从管腔型乳腺癌(lumBC)患者中分离出 4 种 CAF 细胞系,并根据存在α-SMA 蛋白进行分类。使用 CAF 培养物的条件培养基(CM)评估 CAFs 对 lumBC 细胞系的影响:使用 Matrigel 3D 培养测定法对 MCF7 和 T47D 细胞进行研究。为了鉴定由α-SMA CAFs 促进肿瘤生长的潜在因素,使用了 nCounter PanCancer Immune Profiling Panel(NanoString)。

结果

在管腔型乳腺癌中,高表达α-SMA 的肿瘤内 CAFs(lumBC 组的 13%)与不良预后相关(p=0.019)。在体外条件下,从管腔型肿瘤中分离的α-SMA 阳性 CAFs 的原代培养物获得的条件培养基观察到增强了 lumBC 细胞系集落在 3D Matrigel 中的生长,而与来自α-SMA 阴性 CAFs 的 CM 相反。多基因表达分析表明,骨桥蛋白(OPN)在临床样本和体外模型中均在α-SMA 阳性 CAFs 中过表达。OPN 表达与临床标本中 Ki67 阳性细胞的百分比较高相关(p=0.012),而在α-SMA 阳性 CAF 衍生的 CM 中阻断 OPN 则减弱了 lumBC 细胞系集落在 3D Matrigel 中的生长。

结论

我们的研究结果表明,α-SMA 阳性 CAFs 可能通过分泌 OPN 来增强肿瘤的生长。

https://cdn.ncbi.nlm.nih.gov/pmc/blobs/466a/9188043/6385ce3f9d4a/11658_2022_351_Fig1_HTML.jpg

文献AI研究员

20分钟写一篇综述,助力文献阅读效率提升50倍。

立即体验

用中文搜PubMed

大模型驱动的PubMed中文搜索引擎

马上搜索

文档翻译

学术文献翻译模型,支持多种主流文档格式。

立即体验