Suppr超能文献

气味偏好的上下文依赖性逆转是由单一感觉神经元类型中反应的反转驱动的。

Context-dependent reversal of odorant preference is driven by inversion of the response in a single sensory neuron type.

机构信息

Department of Biology, Brandeis University, Waltham, Massachusetts, United States of America.

Department of Cell Biology, University of Virginia, Charlottesville, Virginia, United States of America.

出版信息

PLoS Biol. 2022 Jun 13;20(6):e3001677. doi: 10.1371/journal.pbio.3001677. eCollection 2022 Jun.

Abstract

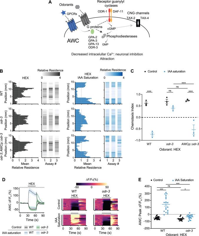
The valence and salience of individual odorants are modulated by an animal's innate preferences, learned associations, and internal state, as well as by the context of odorant presentation. The mechanisms underlying context-dependent flexibility in odor valence are not fully understood. Here, we show that the behavioral response of Caenorhabditis elegans to bacterially produced medium-chain alcohols switches from attraction to avoidance when presented in the background of a subset of additional attractive chemicals. This context-dependent reversal of odorant preference is driven by cell-autonomous inversion of the response to these alcohols in the single AWC olfactory neuron pair. We find that while medium-chain alcohols inhibit the AWC olfactory neurons to drive attraction, these alcohols instead activate AWC to promote avoidance when presented in the background of a second AWC-sensed odorant. We show that these opposing responses are driven via engagement of distinct odorant-directed signal transduction pathways within AWC. Our results indicate that context-dependent recruitment of alternative intracellular signaling pathways within a single sensory neuron type conveys opposite hedonic valences, thereby providing a robust mechanism for odorant encoding and discrimination at the periphery.

摘要

个体气味的效价和显著性受到动物先天偏好、学习关联和内部状态以及气味呈现的环境的调节。 尚不完全清楚导致气味效价的上下文相关灵活性的机制。 在这里,我们表明,秀丽隐杆线虫对细菌产生的中链醇的行为反应从吸引变为回避,当它们在一组额外的有吸引力的化学物质的背景下呈现时。 这种气味偏好的上下文相关逆转是由单一 AWC 嗅觉神经元对这些醇的反应的自主反转驱动的。 我们发现,虽然中链醇抑制 AWC 嗅觉神经元以驱动吸引力,但当这些醇在第二个 AWC 感知气味的背景下呈现时,它们反而激活 AWC 以促进回避。 我们表明,这些相反的反应是通过 AWC 内的不同气味导向信号转导途径的参与来驱动的。 我们的研究结果表明,单个感觉神经元类型内的上下文相关的替代细胞内信号转导途径的募集传递了相反的愉悦效价,从而为外围的气味编码和辨别提供了一种强大的机制。

https://cdn.ncbi.nlm.nih.gov/pmc/blobs/6046/9232122/f6e0a7a756f4/pbio.3001677.g001.jpg

文献AI研究员

20分钟写一篇综述,助力文献阅读效率提升50倍。

立即体验

用中文搜PubMed

大模型驱动的PubMed中文搜索引擎

马上搜索

文档翻译

学术文献翻译模型,支持多种主流文档格式。

立即体验