Suppr超能文献

非整倍体人类癌症中的广泛蛋白质剂量补偿。

Extensive protein dosage compensation in aneuploid human cancers.

机构信息

Yale School of Medicine, New Haven, Connecticut 06511, USA.

出版信息

Genome Res. 2022 Jul;32(7):1254-1270. doi: 10.1101/gr.276378.121. Epub 2022 Jun 14.

Abstract

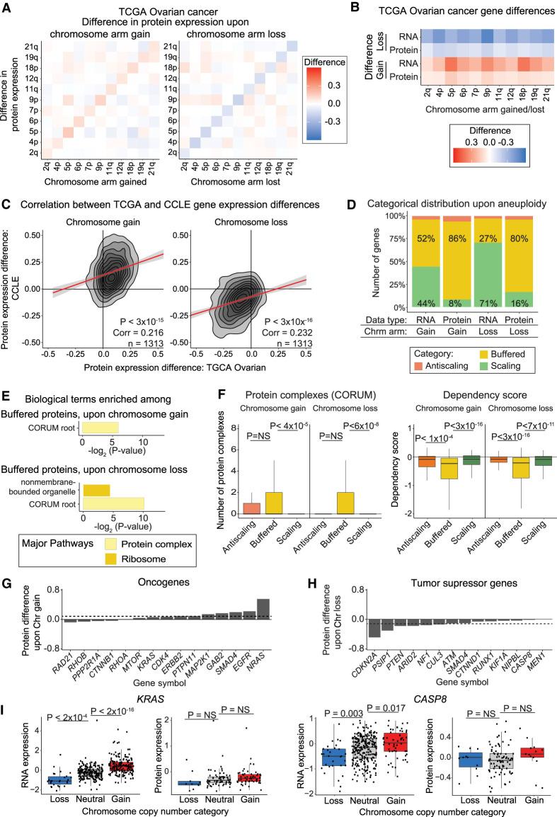
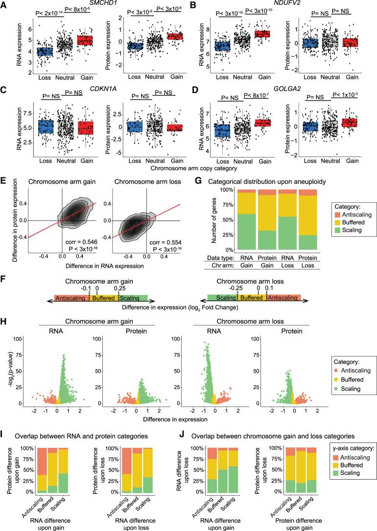
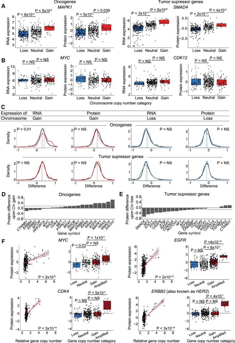
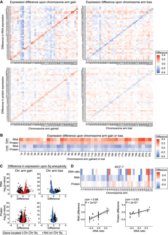
Aneuploidy is a hallmark of human cancers, but the effects of aneuploidy on protein expression remain poorly understood. To uncover how chromosome copy number changes influence the cancer proteome, we conducted an analysis of hundreds of human cancer cell lines and tumors with matched copy number, RNA expression, and protein expression data. We found that a majority of proteins show dosage compensation and fail to change by the degree expected based on chromosome copy number alone. We uncovered a variety of gene groups that were recurrently buffered upon both chromosome gain and loss, including protein complex subunits and cell cycle genes. Several genetic and biophysical factors were predictive of protein buffering, highlighting complex post-translational regulatory mechanisms that maintain appropriate gene product dosage. Finally, we established that chromosomal aneuploidy has a moderate effect on the expression of oncogenes and tumor suppressors, showing that these key cancer drivers can be subject to dosage compensation as well. In total, our comprehensive analysis of aneuploidy and dosage compensation across cancers will help identify the key driver genes encoded on altered chromosomes and will shed light on the overall consequences of aneuploidy during tumor development.

摘要

非整倍体是人类癌症的一个标志,但非整倍体对蛋白质表达的影响仍知之甚少。为了揭示染色体拷贝数变化如何影响癌症蛋白质组,我们对数百个人类癌细胞系和肿瘤进行了分析,这些细胞系和肿瘤具有匹配的拷贝数、RNA 表达和蛋白质表达数据。我们发现,大多数蛋白质表现出剂量补偿,并且不会根据染色体拷贝数的变化而发生预期的变化。我们发现了多种基因群在染色体增益和丢失时都被反复缓冲,包括蛋白质复合物亚基和细胞周期基因。一些遗传和生物物理因素可以预测蛋白质缓冲,突出了维持适当基因产物剂量的复杂翻译后调控机制。最后,我们确定染色体非整倍体对癌基因和肿瘤抑制基因的表达有中等影响,表明这些关键的癌症驱动基因也可以受到剂量补偿的影响。总的来说,我们对癌症中非整倍体和剂量补偿的全面分析将有助于识别改变染色体上编码的关键驱动基因,并阐明非整倍体在肿瘤发展过程中的整体后果。

https://cdn.ncbi.nlm.nih.gov/pmc/blobs/d509/9341510/85064afd2d6e/1254f01.jpg

文献AI研究员

20分钟写一篇综述,助力文献阅读效率提升50倍。

立即体验

用中文搜PubMed

大模型驱动的PubMed中文搜索引擎

马上搜索

文档翻译

学术文献翻译模型,支持多种主流文档格式。

立即体验