Suppr超能文献

甲型流感病毒在体内进行分隔复制,主要受随机瓶颈的控制。

Influenza A virus undergoes compartmentalized replication in vivo dominated by stochastic bottlenecks.

机构信息

Department of Medical Microbiology & Immunology, University of Wisconsin-Madison, Madison, WI, 53706, USA.

Department of Pathobiological Sciences, University of Wisconsin School of Veterinary Medicine, Madison, WI, 53706, USA.

出版信息

Nat Commun. 2022 Jun 14;13(1):3416. doi: 10.1038/s41467-022-31147-0.

Abstract

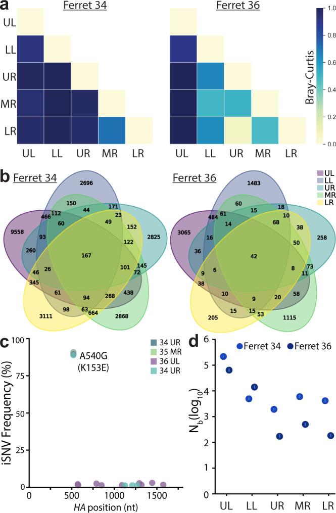
Transmission of influenza A viruses (IAV) between hosts is subject to numerous physical and biological barriers that impose genetic bottlenecks, constraining viral diversity and adaptation. The bottlenecks within hosts and their potential impacts on evolutionary pathways taken during infection are poorly understood. To address this, we created highly diverse IAV libraries bearing molecular barcodes on two gene segments, enabling high-resolution tracking and quantification of unique virus lineages within hosts. Here we show that IAV infection in lungs is characterized by multiple within-host bottlenecks that result in "islands" of infection in lung lobes, each with genetically distinct populations. We perform site-specific inoculation of barcoded IAV in the upper respiratory tract of ferrets and track viral diversity as infection spreads to the trachea and lungs. We detect extensive compartmentalization of discrete populations within lung lobes. Bottleneck events and localized replication stochastically sample individual viruses from the upper respiratory tract or the trachea that become the dominant genotype in a particular lobe. These populations are shaped strongly by founder effects, with limited evidence for positive selection. The segregated sites of replication highlight the jackpot-style events that contribute to within-host influenza virus evolution and may account for low rates of intrahost adaptation.

摘要

宿主间流感病毒(IAV)的传播受到许多物理和生物屏障的限制,这些屏障构成了遗传瓶颈,限制了病毒的多样性和适应性。宿主内的瓶颈及其对感染过程中采取的进化途径的潜在影响还知之甚少。为了解决这个问题,我们创建了高度多样化的 IAV 文库,在两个基因片段上带有分子条码,能够在宿主内高分辨率地跟踪和定量独特的病毒谱系。在这里,我们表明肺部的 IAV 感染具有多个宿主内瓶颈,导致肺叶中出现“感染岛”,每个岛都有遗传上不同的种群。我们在雪貂的上呼吸道进行特定部位的带有条码的 IAV 接种,并在感染传播到气管和肺部时跟踪病毒多样性。我们在肺叶内检测到离散种群的广泛隔室化。瓶颈事件和局部复制随机从上呼吸道或气管中采样个体病毒,这些病毒成为特定肺叶中的主要基因型。这些种群受到创始效应的强烈影响,证据表明正向选择有限。复制的隔离部位突出了 jackpot 式事件,这些事件有助于宿主内流感病毒的进化,并可能解释了宿主内适应性低的原因。

https://cdn.ncbi.nlm.nih.gov/pmc/blobs/72ad/9197827/20e902cc8cda/41467_2022_31147_Fig1_HTML.jpg

文献AI研究员

20分钟写一篇综述,助力文献阅读效率提升50倍。

立即体验

用中文搜PubMed

大模型驱动的PubMed中文搜索引擎

马上搜索

文档翻译

学术文献翻译模型,支持多种主流文档格式。

立即体验