Suppr超能文献

日本版工作满意度量表的开发与验证:一项针对家庭保健护士的横断面研究。

The development and validation of the Japanese version of job satisfaction scale: a cross-sectional study on home healthcare nurses.

机构信息

Department of Gerontological Nursing and Healthcare Systems Management, Graduate School of Health Care Sciences, Tokyo Medical and Dental University (TMDU), 1-5-45, Yushima, Bunkyo-ku, Tokyo, 113-8510, Japan.

Human Life and Health Sciences, Graduate School of Arts and Sciences, The Open University of Japan, Chiba-shi, Japan.

出版信息

BMC Res Notes. 2022 Jun 15;15(1):205. doi: 10.1186/s13104-022-06092-2.

Abstract

OBJECTIVE

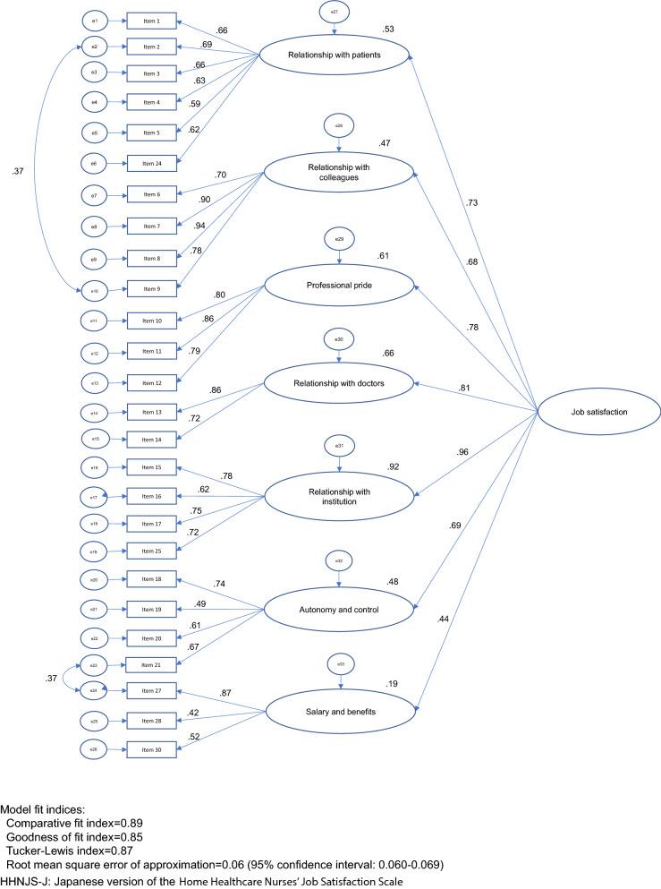
A reliable and valid tool is required to assess home healthcare nurses' job satisfaction for evaluating and improving the work environment and clinical practice of home healthcare. This study aimed to develop and examine the Japanese version of the Home Healthcare Nurses' Job Satisfaction Scale (HHNJS-J). The Home Healthcare Nurses' Job Satisfaction Scale (HHNJS) was translated into Japanese; a backward translation was performed until equivalence between the original and the backward-translated HHNJS was confirmed. Subsequently, a mail survey was conducted among 409 home healthcare nurses from 154 home healthcare agencies in Japan. We evaluated construct validity through Confirmatory Factor Analysis (CFA), and criterion-related validity and internal consistency were also tested.

RESULTS

The CFA revealed a second-order seven-factor structure and adequate internal consistency, although, the fit of the data to the factor structure was moderate. As per the goodness-of-fit indices of the final model of the CFA, the comparative fit index was 0.89 and root mean square error of approximation was 0.06. This newly translated scale can be used to assess the job satisfaction of home healthcare nurses within Japan. The HHNJS-J evaluated acceptable reliability and validity among Japanese home healthcare nurses and had application in clinical practice in Japan.

摘要

目的

需要一种可靠且有效的工具来评估家庭保健护士的工作满意度,以评估和改善家庭保健的工作环境和临床实践。本研究旨在开发和检验家庭保健护士工作满意度量表(HHNJS-J)的日语版。家庭保健护士工作满意度量表(HHNJS)被翻译成日语;通过反向翻译,直到确认原始和反向翻译的 HHNJS 之间的等价性。随后,对日本 154 家家庭保健机构的 409 名家庭保健护士进行了邮件调查。我们通过验证性因子分析(CFA)评估了结构效度,同时还测试了效标关联效度和内部一致性。

结果

CFA 显示出二阶七因素结构和足够的内部一致性,尽管数据与因子结构的拟合程度适中。根据 CFA 最终模型的数据拟合指数,比较拟合指数为 0.89,均方根误差近似值为 0.06。这个新翻译的量表可以用来评估日本家庭保健护士的工作满意度。HHNJS-J 在日本家庭保健护士中具有可接受的可靠性和有效性,并在日本的临床实践中得到了应用。

https://cdn.ncbi.nlm.nih.gov/pmc/blobs/ed60/9202176/b25d785e3497/13104_2022_6092_Fig1_HTML.jpg

文献AI研究员

20分钟写一篇综述,助力文献阅读效率提升50倍。

立即体验

用中文搜PubMed

大模型驱动的PubMed中文搜索引擎

马上搜索

文档翻译

学术文献翻译模型,支持多种主流文档格式。

立即体验