Suppr超能文献

FHL1过表达通过增加RhoGDIß mRNA表达作为肺癌细胞侵袭的抑制剂。

FHL1 Overexpression as A Inhibitor of Lung Cancer Cell Invasion via Increasing RhoGDIß mRNA Expression.

作者信息

Shi Min-Ke, Xuan Yu-Long, He Xiao-Feng

机构信息

Department of Thoracic Surgery, Nanjing Drum Tower Hospital, The Affiliated Hospital of Nanjing University Medical School, Nanjing, PR. China.

Department of Thoracic Surgery, Nanjing Drum Tower Hospital, The Affiliated Hospital of Nanjing University Medical School, Nanjing, PR. China. Email:

出版信息

Cell J. 2022 May;24(5):239-244. doi: 10.22074/cellj.2022.8031. Epub 2022 Apr 27.

Abstract

OBJECTIVE

Four and a half Lin-11, Isl-1, Mac-3 (LIM) protein 1 (FHL1) is one of the FHL protein family, which is regarded as a tumor suppressor in the multiple malignant tumors. In this study, we aimed to explore the regulatory effects and mechanisms of FHL1 on lung cancer cell invasion.

MATERIALS AND METHODS

In this experimental study, bioinformatics analysis of transcripts in human lung adenocarcinomas of TCGA database was performed. Quantitative real-time polymerase chain reaction (PCR) was performed to detect mRNA expression in 15 paired human lung cancer tissues and their adjacent normal lung tissues, or lung cancer cell lines (A549 and H1299) in comparison with human bronchial epithelial cell line (Beas- 2B). Moreover, western blot was used to analyze and rho GDP-dissociation inhibitor beta (RhoGDIβ) protein expression in the indicated cell lines. Also, transwell assays were employed to measure the migrated, and invaded of indicated cell lines.

RESULTS

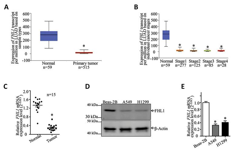
transcripts were downregulated in the human lung adenocarcinoma. The impaired transcripts were positively correlated with advanced tumor node metastasis (TNM) stage. Moreover, as compared to the adjacent normal lung tissues, mRNA was low expressed in 15 paired human lung cancer tissues than their adjacent normal lung tissues. Besides, mRNA and protein expression were also reduced in H1299 and A549 cell lines in comparison with Beas-2B cell line. Overexpressed FHL1 protein inhibited the invasive ability of H1299 and A549 cell lines. Mechanically, FHL1 protein overexpression increased the RhoGDIβ protein and mRNA abundance, while knockdown of RhoGDIβ protein, completely restored the invasion ability of A549 (Flag-FHL1) cell line.

CONCLUSION

Our findings indicated that as a key FHL1 downstream regulator, RhoGDIβ is in charge of FHL1 inhibiting lung cancer cell invasion abilities, providing a critical insight into understanding the role of FHL1 for lung cancer development.

摘要

目的

四又二分之一林11、胰岛1、巨噬细胞3(LIM)蛋白1(FHL1)是FHL蛋白家族之一,在多种恶性肿瘤中被视为肿瘤抑制因子。在本研究中,我们旨在探讨FHL1对肺癌细胞侵袭的调控作用及其机制。

材料与方法

在本实验研究中,对TCGA数据库中人类肺腺癌的转录本进行了生物信息学分析。采用定量实时聚合酶链反应(PCR)检测15对人肺癌组织及其相邻正常肺组织,或肺癌细胞系(A549和H1299)与人类支气管上皮细胞系(Beas-2B)相比的mRNA表达。此外,使用蛋白质印迹法分析所示细胞系中rho GDP解离抑制剂β(RhoGDIβ)蛋白的表达。同时,采用Transwell实验检测所示细胞系的迁移和侵袭能力。

结果

人类肺腺癌中转录本下调。受损的转录本与晚期肿瘤淋巴结转移(TNM)分期呈正相关。此外,与相邻正常肺组织相比,15对人肺癌组织中的mRNA表达低于其相邻正常肺组织。此外,与Beas-2B细胞系相比,H1299和A549细胞系中的mRNA和蛋白表达也降低。过表达的FHL1蛋白抑制了H1299和A549细胞系的侵袭能力。机制上,FHL1蛋白过表达增加了RhoGDIβ蛋白和mRNA丰度,而敲低RhoGDIβ蛋白则完全恢复了A549(Flag-FHL1)细胞系的侵袭能力。

结论

我们的研究结果表明,作为FHL1的关键下游调节因子,RhoGDIβ负责FHL1抑制肺癌细胞的侵袭能力,为理解FHL1在肺癌发展中的作用提供了重要见解。

https://cdn.ncbi.nlm.nih.gov/pmc/blobs/6cff/9445515/de8995ea87fc/Cell-J-24-239-g01.jpg

文献AI研究员

20分钟写一篇综述,助力文献阅读效率提升50倍。

立即体验

用中文搜PubMed

大模型驱动的PubMed中文搜索引擎

马上搜索

文档翻译

学术文献翻译模型,支持多种主流文档格式。

立即体验