Suppr超能文献

白细胞介素-13 通过诱导 IgG4 相关唾液腺炎中的线粒体功能障碍促进细胞衰老。

Interleukin-13 promotes cellular senescence through inducing mitochondrial dysfunction in IgG4-related sialadenitis.

机构信息

Department of Oral and Maxillofacial Surgery, Peking University School and Hospital of Stomatology & National Center of Stomatology & National Clinical Research Center for Oral Diseases & National Engineering Research Center of Oral Biomaterials and Digital Medical Devices, Beijing, China.

Department of Physiology and Pathophysiology, Peking University School of Basic Medical Sciences, Key Laboratory of Molecular Cardiovascular Sciences, Ministry of Education, and Beijing Key Laboratory of Cardiovascular Receptors Research, Beijing, China.

出版信息

Int J Oral Sci. 2022 Jun 20;14(1):29. doi: 10.1038/s41368-022-00180-6.

Abstract

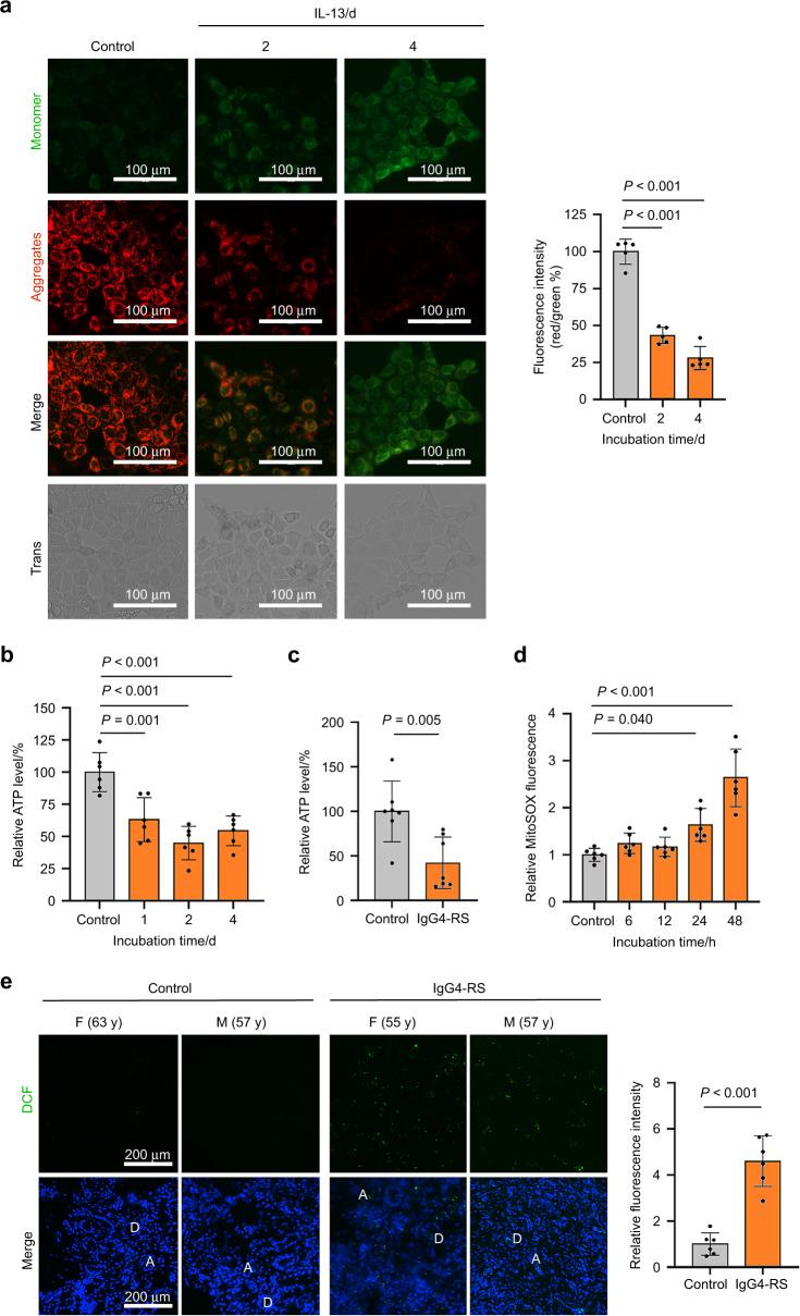
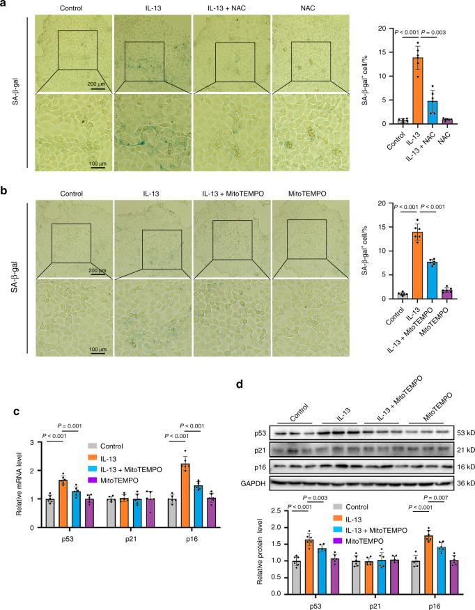
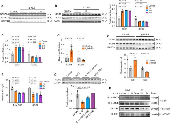
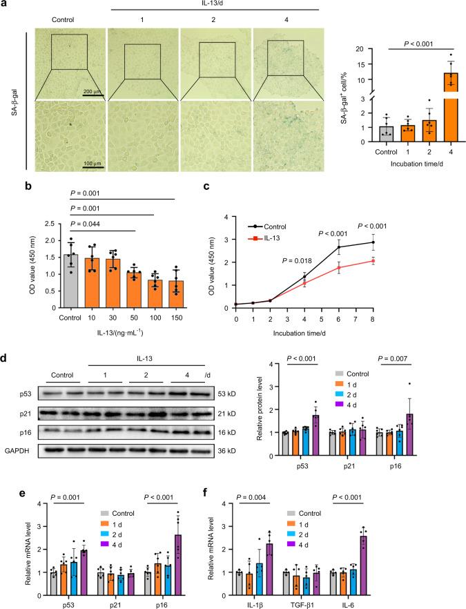
Immunoglobulin G4-related sialadenitis (IgG4-RS) is an immune-mediated fibro-inflammatory disease and the pathogenesis is still not fully understood. The aim of this study was to explore the role and mechanism of interleukin-13 (IL-13) in the cellular senescence during the progress of IgG4-RS. We found that the expression of IL-13 and IL-13 receptor α1 (IL-13Rα1) as well as the number of senescent cells were significantly higher in the submandibular glands (SMGs) of IgG4-RS patients. IL-13 directly induced senescence as shown by the elevated activity of senescence-associated β-galactosidase (SA-β-gal), the decreased cell proliferation, and the upregulation of senescence markers (p53 and p16) and senescence-associated secretory phenotype (SASP) factors (IL-1β and IL-6) in SMG-C6 cells. Mechanistically, IL-13 increased the level of phosphorylated signal transducer and activator of transcription 6 (p-STAT6) and mitochondrial-reactive oxygen species (mtROS), while decreased the mitochondrial membrane potential, ATP level, and the expression and activity of superoxide dismutase 2 (SOD2). Notably, the IL-13-induced cellular senescence and mitochondrial dysfunction could be inhibited by pretreatment with either STAT6 inhibitor AS1517499 or mitochondria-targeted ROS scavenger MitoTEMPO. Moreover, IL-13 increased the interaction between p-STAT6 and cAMP-response element binding protein (CREB)-binding protein (CBP) and decreased the transcriptional activity of CREB on SOD2. Taken together, our findings revealed a critical role of IL-13 in the induction of salivary gland epithelial cell senescence through the elevated mitochondrial oxidative stress in a STAT6-CREB-SOD2-dependent pathway in IgG4-RS.

摘要

免疫球蛋白 G4 相关唾液腺炎 (IgG4-RS) 是一种免疫介导的纤维炎症性疾病,其发病机制尚不完全清楚。本研究旨在探讨白细胞介素 13 (IL-13) 在 IgG4-RS 进展过程中细胞衰老中的作用和机制。我们发现,IgG4-RS 患者的颌下腺 (SMG) 中 IL-13 和 IL-13 受体 α1 (IL-13Rα1) 的表达以及衰老细胞的数量明显更高。IL-13 直接诱导衰老,表现为衰老相关β-半乳糖苷酶 (SA-β-gal) 活性升高、细胞增殖减少以及衰老标志物 (p53 和 p16) 和衰老相关 secretory 表型 (SASP) 因子 (IL-1β 和 IL-6) 的上调。在机制上,IL-13 增加了磷酸化信号转导和转录激活因子 6 (p-STAT6) 和线粒体活性氧 (mtROS) 的水平,同时降低了线粒体膜电位、ATP 水平以及超氧化物歧化酶 2 (SOD2) 的表达和活性。值得注意的是,STAT6 抑制剂 AS1517499 或线粒体靶向 ROS 清除剂 MitoTEMPO 预处理可抑制 IL-13 诱导的细胞衰老和线粒体功能障碍。此外,IL-13 增加了 p-STAT6 和 cAMP 反应元件结合蛋白 (CREB)-结合蛋白 (CBP) 之间的相互作用,降低了 CREB 对 SOD2 的转录活性。总之,我们的研究结果表明,IL-13 通过 STAT6-CREB-SOD2 依赖性途径升高线粒体氧化应激,在 IgG4-RS 中诱导唾液腺上皮细胞衰老中起关键作用。

https://cdn.ncbi.nlm.nih.gov/pmc/blobs/62e3/9207030/d2f48d51ebe6/41368_2022_180_Fig1_HTML.jpg

文献AI研究员

20分钟写一篇综述,助力文献阅读效率提升50倍。

立即体验

用中文搜PubMed

大模型驱动的PubMed中文搜索引擎

马上搜索

文档翻译

学术文献翻译模型,支持多种主流文档格式。

立即体验