Suppr超能文献

4型禽腺病毒感染诱导的细胞和病毒环状RNA

The Cellular and Viral circRNAs Induced by Fowl Adenovirus Serotype 4 Infection.

作者信息

Liu Xiao-Na, Guo Xiao-Ran, Han Ying, Tian Tian, Sun Jian, Lei Bai-Shi, Zhang Wu-Chao, Yuan Wan-Zhe, Zhao Kuan

机构信息

College of Veterinary Medicine, Hebei Agricultural University, Baoding, China.

Hebei Veterinary Biotechnology Innovation Center, Hebei Agricultural University, Baoding, China.

出版信息

Front Microbiol. 2022 Jun 2;13:925953. doi: 10.3389/fmicb.2022.925953. eCollection 2022.

Abstract

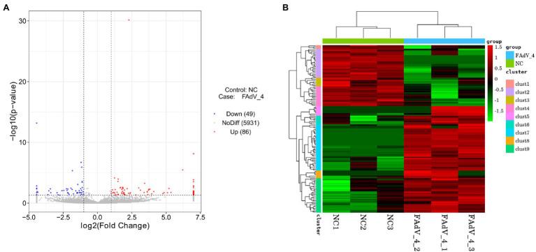
Circular RNAs (circRNAs) are a new class of noncoding RNAs that play vital roles in many biological processes. Virus infection induces modifications in cellular circRNA transcriptomes and expresses viral circRNAs. The outbreaks of Hydropericardium-hepatitis syndrome (HHS) caused by fowl adenovirus serotype 4 (FAdV-4) have resulted in huge economic losses to the poultry industry worldwide. To investigate the expression of circRNAs during FAdV-4 infection, we performed transcriptome analysis of FAdV-4-infected leghorn male hepatoma (LMH) cells. In total, 19,154 cellular circRNAs and 135 differentially expressed (DE) cellular circRNAs were identified. The characteristics of the DE cellular circRNAs were analyzed and most of them were related to multiple biological processes according to GO and KEGG enrichment analysis. The accuracy of 10 cellular circRNAs were verified by semiquantitative RT-PCR and sequencing. The change trend was consistent with the RNA sequencing results. Moreover, 2014 viral circRNAs were identified and 10 circRNAs were verified by the same methods. Our analysis showed that seven circRNAs with the same 3' terminal and variable 5' terminal regions were located at pTP protein and DNA pol protein of FAdV-4, which may be generated alternative splicing events. Moreover, the expression level of viral circRNAs was closely related to the replication efficiency of the virus and partial of the viral circRNAs promoted the replication of FAdV-4. Competing endogenous RNA analysis further showed that the effects of cellular and viral circRNAs on host or viral genes may act miRNAs. Collectively, our findings first indicate that FAdV-4 infection induced the differential expression of cellular circRNAs and FAdV-4 also expressed viral circRNAs, some of which affected FAdV-4 replication. These findings will provide new clues for further understanding FAdV-4 and provide a basis for investigating host-virus interactions.

摘要

环状RNA(circRNAs)是一类新型非编码RNA,在许多生物学过程中发挥着至关重要的作用。病毒感染会诱导细胞环状RNA转录组发生变化并表达病毒环状RNA。由4型禽腺病毒(FAdV-4)引起的心包积水-肝炎综合征(HHS)的爆发给全球家禽业造成了巨大经济损失。为了研究FAdV-4感染期间环状RNA的表达情况,我们对FAdV-4感染的来航鸡雄性肝癌(LMH)细胞进行了转录组分析。总共鉴定出19,154个细胞环状RNA和135个差异表达的(DE)细胞环状RNA。对差异表达的细胞环状RNA的特征进行了分析,根据基因本体(GO)和京都基因与基因组百科全书(KEGG)富集分析,其中大多数与多种生物学过程相关。通过半定量逆转录-聚合酶链反应(RT-PCR)和测序验证了10个细胞环状RNA的准确性。变化趋势与RNA测序结果一致。此外,鉴定出2014个病毒环状RNA,并通过相同方法验证了10个环状RNA。我们的分析表明,7个具有相同3'末端和可变5'末端区域的环状RNA位于FAdV-4的前体末端蛋白(pTP)和DNA聚合酶蛋白处,这可能是由可变剪接事件产生的。此外,病毒环状RNA的表达水平与病毒的复制效率密切相关,部分病毒环状RNA促进了FAdV-4的复制。竞争性内源RNA分析进一步表明,细胞和病毒环状RNA对宿主或病毒基因的影响可能通过微小RNA(miRNAs)起作用。总体而言,我们的研究结果首次表明,FAdV-4感染诱导了细胞环状RNA的差异表达,FAdV-4也表达病毒环状RNA,其中一些影响了FAdV-4的复制。这些发现将为进一步了解FAdV-4提供新线索,并为研究宿主-病毒相互作用提供依据。

https://cdn.ncbi.nlm.nih.gov/pmc/blobs/4dbd/9201442/5e570eeb7ec3/fmicb-13-925953-g001.jpg

文献AI研究员

20分钟写一篇综述,助力文献阅读效率提升50倍。

立即体验

用中文搜PubMed

大模型驱动的PubMed中文搜索引擎

马上搜索

文档翻译

学术文献翻译模型,支持多种主流文档格式。

立即体验