Suppr超能文献

铜元素如何影响猪的生长:比较硫酸铜和一价氧化铜对氧化状态、炎症、基因丰度和微生物调节的影响,作为潜在作用机制。

How copper can impact pig growth: comparing the effect of copper sulfate and monovalent copper oxide on oxidative status, inflammation, gene abundance, and microbial modulation as potential mechanisms of action.

机构信息

Animal Nutrition and Welfare Service (SNiBA), Departament de Ciència Animal i dels Aliments, Universitat Autònoma de Barcelona, Bellaterra, Spain.

Animine, Annecy, France.

出版信息

J Anim Sci. 2022 Sep 1;100(9). doi: 10.1093/jas/skac224.

Abstract

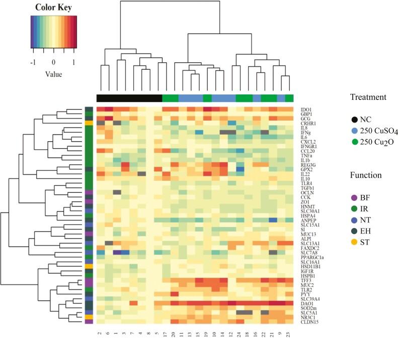
The beneficial effect of elevated concentrations of copper (Cu) on growth performance of pigs has been already demonstrated; however, their mechanism of action is not fully discovered. The objective of the present experiment was to investigate the effects of including Cu from copper sulfate (CuSO4) or monovalent copper oxide (Cu2O) in the diet of growing pigs on oxidative stress, inflammation, gene abundance, and microbial modulation. We used 120 pigs with initial body weight (BW) of 11.5 ± 0.98 kg in 2 blocks of 60 pigs, 3 dietary treatments, 5 pigs per pen, and 4 replicate pens per treatment within each block for a total of 8 pens per treatment. Dietary treatments included the negative control (NC) diet containing 20 mg Cu/kg and 2 diets in which 250 mg Cu/kg from CuSO4 or Cu2O was added to the NC. On day 28, serum samples were collected from one pig per pen and this pig was then euthanized to obtain liver samples for the analysis of oxidative stress markers (Cu/Zn superoxide dismutase, glutathione peroxidase, and malondialdehyde, MDA). Serum samples were analyzed for cytokines. Jejunum tissue and colon content were collected and used for transcriptomic analyses and microbial characterization, respectively. Results indicated that there were greater (P < 0.05) MDA levels in the liver of pigs fed the diet with 250 mg/kg CuSO4 than in pigs fed the other diets. The serum concentration of tumor necrosis factor-alpha was greater (P < 0.05) in pigs fed diets containing CuSO4 compared with pigs fed the NC diet or the diet with 250 mg Cu/kg from Cu2O. Pigs fed diets containing CuSO4 or Cu2O had a greater (P < 0.05) abundance of genes related to the intestinal barrier function and nutrient transport, but a lower (P < 0.05) abundance of pro-inflammatory genes compared with pigs fed the NC diet. Supplementing diets with CuSO4 or Cu2O also increased (P < 0.05) the abundance of Lachnospiraceae and Peptostreptococcaceae families and reduced (P < 0.05) the abundance of the Rikenellaceae family, Campylobacter, and Streptococcus genera in the colon of pigs. In conclusion, adding 250 mg/kg of Cu from CuSO4 or Cu2O regulates genes abundance in charge of the immune system and growth, and promotes changes in the intestinal microbiota; however, Cu2O induces less systemic oxidation and inflammation compared with CuSO4.

摘要

铜(Cu)浓度升高对猪生长性能的有益影响已经得到证实;然而,其作用机制尚未完全发现。本实验的目的是研究在生长猪日粮中添加硫酸铜(CuSO4)或一价氧化铜(Cu2O)中的铜对氧化应激、炎症、基因丰度和微生物调节的影响。我们使用了 120 头初始体重(BW)为 11.5±0.98kg 的猪,分为 2 个区块,每个区块 60 头猪,3 种日粮处理,每栏 5 头猪,每个区块 4 个重复栏,每个处理共 8 个栏。日粮处理包括负对照(NC)日粮,含 20mg/kg Cu 和 2 种日粮,分别在 NC 中添加 250mg/kg CuSO4 或 Cu2O。在第 28 天,从每栏的一头猪中采集血清样本,然后对这头猪进行安乐死,以获得肝脏样本,用于分析氧化应激标志物(Cu/Zn 超氧化物歧化酶、谷胱甘肽过氧化物酶和丙二醛,MDA)。血清样本用于分析细胞因子。收集空肠组织和结肠内容物,分别用于转录组分析和微生物特征分析。结果表明,饲喂 250mg/kg CuSO4 日粮的猪肝脏中 MDA 水平更高(P<0.05)。与饲喂 NC 日粮或 250mg/kg Cu 来自 Cu2O 的日粮的猪相比,饲喂含 CuSO4 的日粮的猪血清中肿瘤坏死因子-α的浓度更高(P<0.05)。饲喂含 CuSO4 或 Cu2O 的日粮的猪肠道屏障功能和营养转运相关基因丰度更高(P<0.05),但促炎基因丰度更低(P<0.05)与饲喂 NC 日粮的猪相比。在日粮中添加 CuSO4 或 Cu2O 还增加了(P<0.05)lachnospiraceae 和 peptostreptococcaceae 科的丰度,并降低了(P<0.05)猪结肠中 rikenellaceae 科、弯曲杆菌和链球菌属的丰度。总之,添加 250mg/kg 的 Cu 来自 CuSO4 或 Cu2O 调节负责免疫系统和生长的基因丰度,并促进肠道微生物群的变化;然而,与 CuSO4 相比,Cu2O 引起的全身氧化和炎症较少。

https://cdn.ncbi.nlm.nih.gov/pmc/blobs/e2de/9486896/c9edcc47c9a9/skac224_fig1.jpg

文献AI研究员

20分钟写一篇综述,助力文献阅读效率提升50倍。

立即体验

用中文搜PubMed

大模型驱动的PubMed中文搜索引擎

马上搜索

文档翻译

学术文献翻译模型,支持多种主流文档格式。

立即体验