Suppr超能文献

生成表达 mEos4b 标记的 CTR1 的纯合敲入人胚胎干细胞系。

Generation of a homozygous knock-in human embryonic stem cell line expressing mEos4b-tagged CTR1.

机构信息

Department of Chemistry, University of Houston, Houston, TX 77204, USA; Development, Disease Models and Therapeutics Graduate Program, Baylor College of Medicine, Houston, TX 77030, USA.

Department of Chemistry, University of Houston, Houston, TX 77204, USA.

出版信息

Stem Cell Res. 2022 Aug;63:102845. doi: 10.1016/j.scr.2022.102845. Epub 2022 Jun 14.

Abstract

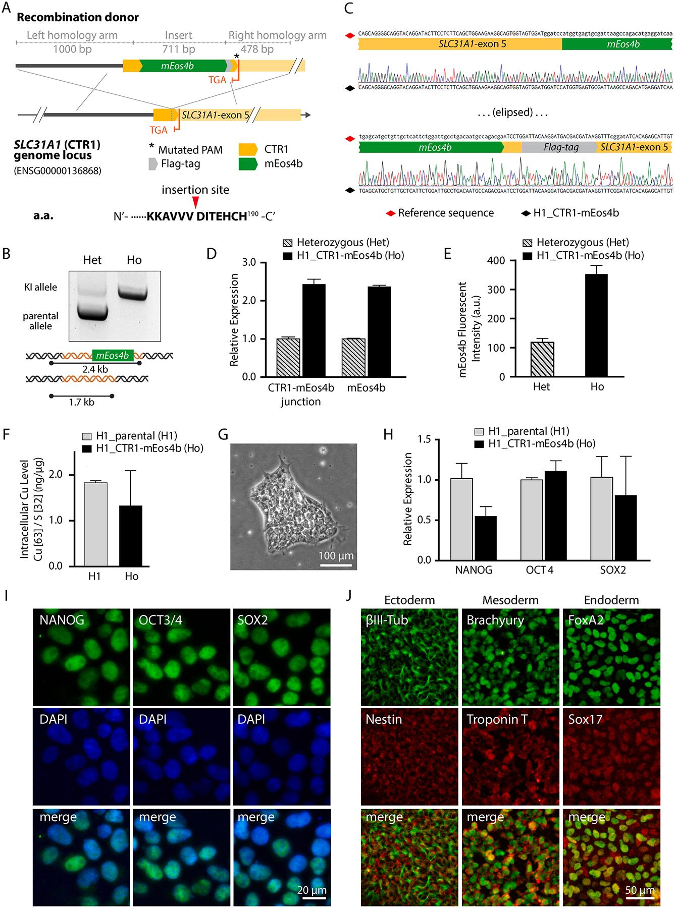
Copper transporter 1 (CTR1) is the major membrane protein responsible for cellular copper (Cu) uptake and mediates cellular copper homeostasis. To elucidate CTR1's behavior using imaging approaches, we generated a homozygous knock-in human embryonic stem cell (hESC) clone expressing photoconvertible fluorescence protein mEos4b-tagged endogenous CTR1 using CRISPR-Cas9 mediated homologous recombination. The engineered cells express functional CTR1-mEos4b fusion and have normal stem cell morphology. They remain pluripotent and can be differentiated into all three germ layers in vitro. This resource allows the study of CTR1 at an endogenous level in different cellular contexts using microscopy.

摘要

铜转运蛋白 1(CTR1)是主要的膜蛋白,负责细胞内铜(Cu)的摄取,并调节细胞内铜的稳态。为了使用成像方法阐明 CTR1 的行为,我们使用 CRISPR-Cas9 介导的同源重组,生成了一个表达光转化荧光蛋白 mEos4b 标记的内源性 CTR1 的纯合敲入人胚胎干细胞(hESC)克隆。该工程细胞表达功能性的 CTR1-mEos4b 融合蛋白,且具有正常的干细胞形态。它们保持多能性,并可在体外分化为三个胚层。该资源允许使用显微镜在不同的细胞环境中研究内源性 CTR1。

https://cdn.ncbi.nlm.nih.gov/pmc/blobs/67c4/9360979/7dfe3540f339/nihms-1827829-f0001.jpg

文献AI研究员

20分钟写一篇综述,助力文献阅读效率提升50倍。

立即体验

用中文搜PubMed

大模型驱动的PubMed中文搜索引擎

马上搜索

文档翻译

学术文献翻译模型,支持多种主流文档格式。

立即体验