Suppr超能文献

抗 HER2 scFv-CCL19-IL7 重组蛋白抑制体内胃肿瘤生长。

Anti-HER2 scFv-CCL19-IL7 recombinant protein inhibited gastric tumor growth in vivo.

机构信息

Department of Surgery, Hebei Medical University, 361 East Zhongshan Road, Shijiazhuang, 050017, Hebei, China.

Department of Oncology &Surgery, Hebei General Hospital, 348 West Heping Road, Shijiazhuang, 050051, Hebei, China.

出版信息

Sci Rep. 2022 Jun 21;12(1):10461. doi: 10.1038/s41598-022-14336-1.

Abstract

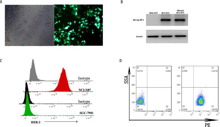
HER-2 targeted therapies, such as monoclonal antibodies (mAbs) and CAR-T cell therapy have been applied in the treatment of various of cancers. However, the anti-HER2 CAR-T cell therapy are limited by its expensive production procedure and fatal side effects such as cytokine storm or "On target, off tumor". The application of anti-HER2 mAbs to the soild tumor are also plagued by the patients resistant with different mechanisms. Thus, the recombinant protein technology can be presented as an attractive methods in advantage its less toxic and lower cost. In this study, we produced a HER-2-targeting recombinant protein, which is the fusion of the anti-HER-2 single chain fragment variable domain, CCL19 and IL7 (HCI fusion protein). Our results showed that the recombinant protein can induce the specific lysis effects of immune cells on HER-2-positive gastric tumor cells and can suppress gastric tumor growth in a xenograft model by chemotactic autoimmune cell infiltration into tumor tissues and activated T cells. Taken together, our results revealed that the HCI fusion protein can be applied as a subsequent clinical drug in treating HER-2 positive gastric tumors.

摘要

曲妥珠单抗等 HER2 靶向治疗药物已被应用于多种癌症的治疗中。然而,抗 HER2 CAR-T 细胞治疗受到其昂贵的生产工艺以及细胞因子风暴或“On target, off tumor”等致命副作用的限制。抗 HER2 mAbs 应用于实体瘤也受到不同机制的患者耐药性的困扰。因此,重组蛋白技术因其毒性低、成本低而具有吸引力。在本研究中,我们制备了一种靶向 HER-2 的重组蛋白,该蛋白是抗 HER-2 单链片段可变区、CCL19 和 IL7(HCI 融合蛋白)的融合蛋白。结果表明,该重组蛋白可诱导免疫细胞对 HER-2 阳性胃癌细胞的特异性裂解作用,并通过趋化性自身免疫细胞浸润肿瘤组织和激活 T 细胞抑制异种移植模型中的胃癌生长。综上所述,我们的研究结果表明,HCI 融合蛋白可作为治疗 HER-2 阳性胃癌的后续临床药物。

https://cdn.ncbi.nlm.nih.gov/pmc/blobs/6cef/9213520/673a26992713/41598_2022_14336_Fig1_HTML.jpg

文献AI研究员

20分钟写一篇综述,助力文献阅读效率提升50倍。

立即体验

用中文搜PubMed

大模型驱动的PubMed中文搜索引擎

马上搜索

文档翻译

学术文献翻译模型,支持多种主流文档格式。

立即体验