Suppr超能文献

HIF-1 调控 WTAP 过表达通过 m6A 依赖的方式促进卵巢癌细胞的瓦博格效应。

HIF-1 Regulated WTAP Overexpression Promoting the Warburg Effect of Ovarian Cancer by m6A-Dependent Manner.

机构信息

Department of Obstetrics and Gynecology, The First Affiliated Hospital of Wannan Medical College, Wuhu, Anhui 241001, China.

Department of Obstetrics and Gynecology, The Second Affiliated Hospital of Harbin Medical University, Harbin, 150086 Heilongjiang, China.

出版信息

J Immunol Res. 2022 Jun 12;2022:6130806. doi: 10.1155/2022/6130806. eCollection 2022.

Abstract

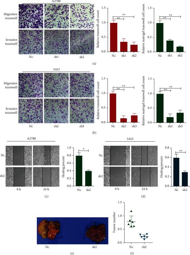
N6-methyladenosine (m6A) RNA methylation has been determined to execute crucial functions in tumorigenesis and cancer development. WT1-associated protein (WTAP) has an important "writer" role in m6A modification, and it is also a nuclear protein that colocalizes with splicing factors and plays a critical role in cell function and cancer progression. However, little is known about the role of WTAP in ovarian cancer (OC) and its mechanisms. In this study, we found for the first time that hypoxia-inducible factor (HIF)-1 could positively regulate increased expression of WTAP under hypoxia. And further results revealed that WTAP expression was closely associated with the clinicopathological features of OC, and high expression of WTAP predicted low survival rate in patients with OC. In addition, cell proliferation and invasive capacity were significantly reduced after knockdown of WTAP expression in OC cells. However, cell proliferation and invasive ability were significantly enhanced after overexpression of WTAP. Additionally, we find that WTAP interacts with DGCR8 (a crucial chip protein) to regulate the expression of microRNA-200 (miR-200) in an m6A-dependent way. Further experiments showed that the key glycolysis enzyme HK2 could be positively regulated by miR-200, which significantly affected the intracellular Warburg effect. In conclusion, this is considered uncovered that upregulation of WTAP expression by HIF-1 intercedes with miRNA processing, accelerates the Warburg impact, and advances the event and advancement of tumor, thus giving a novel viewpoint on m6A adjustment in OC movement.

摘要

N6-甲基腺苷(m6A) RNA 甲基化被确定在肿瘤发生和癌症发展中执行关键功能。WT1 相关蛋白 (WTAP) 在 m6A 修饰中具有重要的“书写器”作用,它也是一种核蛋白,与剪接因子共定位,在细胞功能和癌症进展中发挥关键作用。然而,关于 WTAP 在卵巢癌 (OC) 中的作用及其机制知之甚少。在这项研究中,我们首次发现缺氧诱导因子 (HIF)-1 可以在缺氧下正向调节 WTAP 的表达增加。进一步的结果表明,WTAP 表达与 OC 的临床病理特征密切相关,WTAP 高表达预示着 OC 患者的生存率低。此外,敲低 OC 细胞中 WTAP 的表达后,细胞增殖和侵袭能力显著降低。然而,过表达 WTAP 后,细胞增殖和侵袭能力显著增强。此外,我们发现 WTAP 与 DGCR8(一种关键的芯片蛋白)相互作用,以 m6A 依赖的方式调节 microRNA-200 (miR-200) 的表达。进一步的实验表明,关键的糖酵解酶 HK2 可以被 miR-200 正向调节,这显著影响了细胞内的瓦伯格效应。总之,这被认为是未被发现的,HIF-1 上调 WTAP 表达通过 miRNA 处理介入,加速了瓦伯格效应,并促进了肿瘤的发生和发展,从而为 OC 运动中的 m6A 调节提供了一个新的视角。

https://cdn.ncbi.nlm.nih.gov/pmc/blobs/e982/9207020/91ddcd2a1644/JIR2022-6130806.001.jpg

文献AI研究员

20分钟写一篇综述,助力文献阅读效率提升50倍。

立即体验

用中文搜PubMed

大模型驱动的PubMed中文搜索引擎

马上搜索

文档翻译

学术文献翻译模型,支持多种主流文档格式。

立即体验