Suppr超能文献

用于非生物胁迫下生姜逆转录定量PCR分析及采后生物学研究的内参基因鉴定

Identification of Reference Genes for Reverse Transcription-Quantitative PCR Analysis of Ginger Under Abiotic Stress and for Postharvest Biology Studies.

作者信息

Li Gang, Ma Jiawei, Yin Junliang, Guo Fengling, Xi Keyong, Yang Peihua, Cai Xiaodong, Jia Qie, Li Lu, Liu Yiqing, Zhu Yongxing

机构信息

College of Horticulture and Gardening, Spice Crops Research Institute, Yangtze University, Jingzhou, China.

Institute of Economic Crops, Hubei Academy of Agricultural Sciences, Wuhan, China.

出版信息

Front Plant Sci. 2022 Jun 6;13:893495. doi: 10.3389/fpls.2022.893495. eCollection 2022.

Abstract

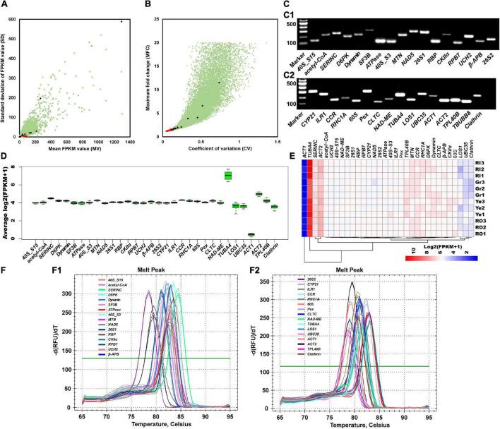
Gene expression analysis largely improves our understanding of the molecular basis underpinning various plant biological processes. Stable reference genes play a foundational role during the normalization of gene expression levels. However, until now, there have been few reference genes suitable for ginger reverse transcription-quantitative PCR (RT-qPCR) research. In this study, 29 candidate reference genes with stable expression patterns across multiple ginger tissues and 13 commonly used reference genes were selected to design RT-qPCR primers. After amplification specificity validation, 32 candidates were selected and further evaluated by RT-qPCR using samples from various organs subjected to NaCl, drought, heat, waterlogging, and chilling stress. Four strategies, including delta-CT, BestKeeper, geNorm, and NormFinder, were used to rank the stability of reference genes, and the ranks produced by these four strategies were comprehensively evaluated by RefFinder to determine the final rank. Overall, the top three stability reference genes indicated by RefFinder were > > . Their expression pattern correlation analysis showed that the coefficients among each pair of , , and were larger than 0.96, revealing consistent and stable expression patterns under various treatments. Then, the expression of three () genes and seven genes in rhizomes during postharvest storage and subjected to pathogen infection was normalized by , , , and , and , and and . The results showed that and genes were induced by postharvest deterioration and pathogen infection. The correlation coefficients of /, /, /, and and , and and , and and and were 0.99, 0.96, 0.99, 0.99, 1.00, and 1.00, respectively, which confirmed the stability of these three reference genes in postharvest biology studies of ginger. In summary, this study identified appropriate reference genes for RT-qPCR in ginger and facilitated gene expression studies under biotic and abiotic stress conditions.

摘要

基因表达分析极大地增进了我们对各种植物生物学过程背后分子基础的理解。稳定的内参基因在基因表达水平标准化过程中发挥着基础性作用。然而,到目前为止,适合生姜逆转录定量PCR(RT-qPCR)研究的内参基因很少。在本研究中,选择了29个在多个生姜组织中具有稳定表达模式的候选内参基因和13个常用内参基因来设计RT-qPCR引物。经过扩增特异性验证后,选择了32个候选基因,并使用来自经受NaCl、干旱、高温、涝害和低温胁迫的各种器官的样本通过RT-qPCR进行进一步评估。采用delta-CT、BestKeeper、geNorm和NormFinder四种策略对内参基因的稳定性进行排名,并通过RefFinder对这四种策略产生的排名进行综合评估以确定最终排名。总体而言,RefFinder表明稳定性排名前三的内参基因是>>。它们的表达模式相关性分析表明,、和两两之间的系数大于0.96,表明在各种处理下表达模式一致且稳定。然后,通过、、、以及、、和对采后贮藏期间和遭受病原体感染的根茎中三个()基因和七个基因的表达进行标准化。结果表明,和基因在采后变质和病原体感染时被诱导。/、/、/、以及和、和、和、和、和的相关系数分别为0.99、0.96、0.99、0.99、1.00和1.00,这证实了这三个内参基因在生姜采后生物学研究中的稳定性。总之,本研究确定了适合生姜RT-qPCR的内参基因,并促进了生物和非生物胁迫条件下的基因表达研究。

https://cdn.ncbi.nlm.nih.gov/pmc/blobs/d746/9207462/ac1030baaf37/fpls-13-893495-g001.jpg

文献AI研究员

20分钟写一篇综述,助力文献阅读效率提升50倍。

立即体验

用中文搜PubMed

大模型驱动的PubMed中文搜索引擎

马上搜索

文档翻译

学术文献翻译模型,支持多种主流文档格式。

立即体验