Suppr超能文献

食管腺癌中靶向循环肿瘤 DNA 检测的潜在临床应用。

Potential Clinical Utility of a Targeted Circulating Tumor DNA Assay in Esophageal Adenocarcinoma.

机构信息

Peter MacCallum Cancer Centre, 305 Grattan Street, Melbourne, Victoria.

Sir Peter MacCallum Department of Oncology, University of Melbourne, Grattan Street, Parkville, Victoria.

出版信息

Ann Surg. 2022 Aug 1;276(2):e120-e126. doi: 10.1097/SLA.0000000000005177. Epub 2021 Aug 20.

Abstract

OBJECTIVE

To explore the clinical utility of circulating tumor DNA (ctDNA) in esophageal adenocarcinoma (EAC) by developing a cost-effective and rapid technique utilising targeted amplicon sequencing.

SUMMARY OF BACKGROUND DATA

Emerging evidence suggests that levels of ctDNA in the blood can be used to monitor treatment response and in the detection of disease recurrence in various cancer types. Current staging modalities for EAC such as computerised tomography of the chest/abdomen/pelvis (CT) and positron emission tomography (PET) do not reliably detect occult micro-metastatic disease, the presence of which signifies a poor prognosis. After curative-intent treatment, some patients are still at high risk of recurrent disease, and there is no widely accepted optimal surveillance tool for patients with EAC.

METHODS

Sixty-two patients with EAC were investigated for the presence of ctDNA using a tumor-informed approach. We designed a custom targeted amplicon sequencing panel of target specific primers covering mutational foci in 9 of the most commonly mutated genes in EAC. Serial blood samples were taken before and after neoadjuvant treatment (NAT), and during surveillance.

RESULTS

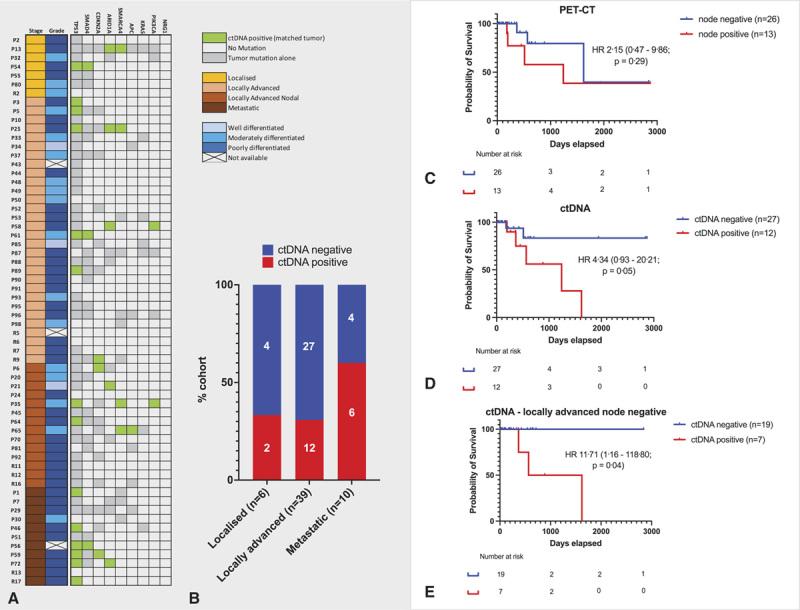
Somatic mutations were detected in pre-treatment biopsy samples of 55 out of 62 (89%) EAC patients. Mutations in TP53 (80%) were the most common. Out of these 55 patients, 20 (36%) had detectable ctDNA at baseline. The majority (90%) of patients with detectable ctDNA had either locally advanced tumors, nodal involvement or metastatic disease. In patients with locally advanced tumors, disease free survival (DFS) was more accurately stratified using pre-treatment ctDNA status [HR 4.34 (95% CI 0.93-20.21); P = 0.05] compared to nodal status on PET-CT. In an exploratory subgroup analysis, patients who are node negative but ctDNA positive have inferior DFS [HR 11.71 (95% CI 1.16-118.80) P = 0.04]. In blood samples taken before and following NAT, clearance of ctDNA after NAT was associated with a favourable response to treatment. Furthermore, patients who are ctDNA positive during post-treatment surveillance are at high risk of relapse.

CONCLUSIONS

Our study shows that ctDNA has potential to provide additional prognostication over conventional staging investigation such as CT and PET. It may also have clinical utility in the assessment of response to NAT and as a biomarker for the surveillance of recurrent disease.

摘要

目的

通过开发一种利用靶向扩增子测序的经济高效且快速的技术,探索循环肿瘤 DNA(ctDNA)在食管腺癌(EAC)中的临床应用。

背景资料概要

越来越多的证据表明,血液中的 ctDNA 水平可用于监测治疗反应,并在各种癌症类型中检测疾病复发。目前用于 EAC 的分期方式,如胸部/腹部/骨盆计算机断层扫描(CT)和正电子发射断层扫描(PET),并不能可靠地检测隐匿性微转移疾病,而存在这种疾病预示着预后不良。在根治性治疗后,一些患者仍有复发疾病的高风险,并且目前尚无广泛接受的 EAC 患者最佳监测工具。

方法

我们采用肿瘤信息学方法,对 62 例 EAC 患者进行 ctDNA 检测。我们设计了一个定制的靶向扩增子测序panel,该 panel 由 9 个在 EAC 中最常突变的基因的特定引物组成。在新辅助治疗(NAT)前、后和监测期间采集了连续的血液样本。

结果

在 62 例 EAC 患者的预处理活检样本中检测到了体细胞突变。TP53(80%)中的突变最为常见。在这 55 名患者中,有 20 名(36%)在基线时可检测到 ctDNA。大多数(90%)可检测到 ctDNA 的患者有局部晚期肿瘤、淋巴结受累或转移性疾病。在局部晚期肿瘤患者中,与 PET-CT 上的淋巴结状态相比,使用预处理 ctDNA 状态可更准确地分层无疾病生存期(DFS)[HR 4.34(95%CI 0.93-20.21);P = 0.05]。在一项探索性亚组分析中,淋巴结阴性但 ctDNA 阳性的患者DFS 较差[HR 11.71(95%CI 1.16-118.80)P = 0.04]。在 NAT 前后采集的血液样本中,NAT 后 ctDNA 的清除与对治疗的良好反应相关。此外,在治疗后监测期间 ctDNA 阳性的患者复发风险较高。

结论

我们的研究表明,ctDNA 有可能提供比 CT 和 PET 等常规分期检查更有价值的预后信息。它也可能在评估 NAT 反应和作为监测复发性疾病的生物标志物方面具有临床应用价值。

https://cdn.ncbi.nlm.nih.gov/pmc/blobs/cecf/9259043/f346eb531598/sla-276-e120-g001.jpg

文献AI研究员

20分钟写一篇综述,助力文献阅读效率提升50倍。

立即体验

用中文搜PubMed

大模型驱动的PubMed中文搜索引擎

马上搜索

文档翻译

学术文献翻译模型,支持多种主流文档格式。

立即体验