Suppr超能文献

肿瘤靶向型可注射双网络水凝胶通过协同光热与近距离放疗预防乳腺癌复发和伤口感染

Tumor-Targeted Injectable Double-Network Hydrogel for Prevention of Breast Cancer Recurrence and Wound Infection via Synergistic Photothermal and Brachytherapy.

机构信息

Key Laboratory of Radiopharmacokinetics for Innovative Drugs, Chinese Academy of Medical Sciences, and Institute of Radiation Medicine, Chinese Academy of Medical Sciences & Peking Union Medical College, Tianjin, 300192, China.

Lab of Functional and Biomedical Nanomaterials, College of Materials Science and Engineering, Qingdao University of Science and Technology, Qingdao, 266042, China.

出版信息

Adv Sci (Weinh). 2022 Aug;9(24):e2200681. doi: 10.1002/advs.202200681. Epub 2022 Jun 25.

Abstract

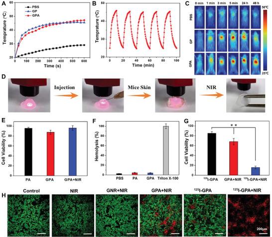
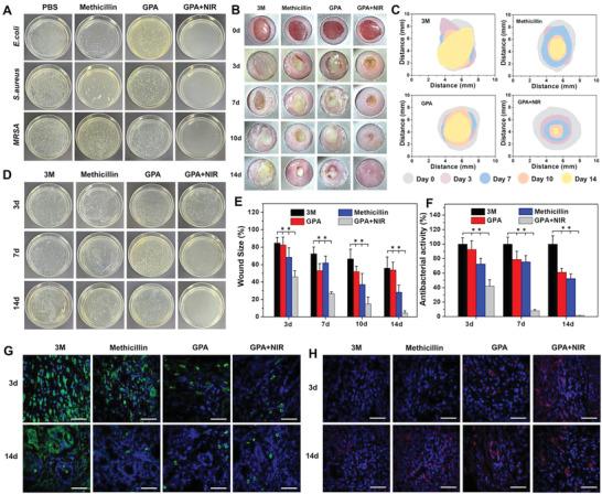
The high locoregional recurrence rate and potential wound infection in breast cancer after surgery pose enormous risks to patient survival. In this study, a polyethylene glycol acrylate (PEGDA)-alginate double-network nanocomposite hydrogel (GPA) embedded with I-labeled RGDY peptide-modified gold nanorods ( I-GNR-RGDY) is fabricated. The double-network hydrogel is formed by injection of GPA precursor solutions into the cavity of resected cancerous breasts of mice where gelation occurred rapidly. The enhanced temperature-induced PEGDA polymerization driven by near-infrared light irradiation, and then, the second polymer network is crosslinked between alginate and endogenous Ca around the tumor. The double-network hydrogel possesses a dense polymer network and tightly fixes I-GNR-RGDY, which exhibit superior persistent photothermal and radioactive effects. Hyperthermia induced by photothermal therapy can inhibit self-repair of damaged DNA and promote blood circulation to improve the hypoxic microenvironment, which can synergistically enhance the therapeutic efficacy of brachytherapy and simultaneously eliminate pathogenic bacteria. Notably, this nanocomposite hydrogel facilitates antibacterial activity to prevent potential wound infection and is tracked by single-photon emission computerized tomography imaging owing to isotope labeling of loaded I-GNR-RGDY. The combination of photothermal therapy and brachytherapy has enabled the possibility of proposing a novel postoperative adjuvant strategy for preventing tumor recurrence and wound infection.

摘要

手术后乳腺癌的高局部区域复发率和潜在的伤口感染对患者的生存构成了巨大的风险。在这项研究中,制备了一种聚乙二醇丙烯酸酯(PEGDA)-海藻酸盐双网络纳米复合水凝胶(GPA),其中嵌入了 I 标记的 RGDY 肽修饰的金纳米棒(I-GNR-RGDY)。双网络水凝胶是通过将 GPA 前体溶液注入切除的小鼠癌变乳房的腔中形成的,凝胶在其中迅速发生。近红外光照射下增强的温度诱导的 PEGDA 聚合,然后,第二聚合物网络在肿瘤周围的藻酸盐和内源性 Ca 之间交联。双网络水凝胶具有致密的聚合物网络,并紧密固定 I-GNR-RGDY,其表现出优异的持续光热和放射性效应。光热疗法引起的热疗可以抑制受损 DNA 的自我修复,并促进血液循环,以改善缺氧的微环境,从而协同增强近距离放射治疗的疗效,并同时消除病原菌。值得注意的是,这种纳米复合水凝胶具有抗菌活性,可防止潜在的伤口感染,并因负载的 I-GNR-RGDY 的同位素标记而可通过单光子发射计算机断层扫描成像进行追踪。光热疗法和近距离放射治疗的结合为提出一种新的术后辅助策略以预防肿瘤复发和伤口感染提供了可能性。

https://cdn.ncbi.nlm.nih.gov/pmc/blobs/644c/9403641/1a535e0ad7d7/ADVS-9-2200681-g001.jpg

文献AI研究员

20分钟写一篇综述,助力文献阅读效率提升50倍。

立即体验

用中文搜PubMed

大模型驱动的PubMed中文搜索引擎

马上搜索

文档翻译

学术文献翻译模型,支持多种主流文档格式。

立即体验