Suppr超能文献

用咪唑并吡唑吲哚靶向真菌膜动态平衡会损害唑类药物耐药性和生物膜形成。

Targeting fungal membrane homeostasis with imidazopyrazoindoles impairs azole resistance and biofilm formation.

机构信息

Department of Molecular Genetics, University of Toronto, Toronto, ON, Canada.

Program in Cell Biology, The Hospital for Sick Children, Toronto, ON, Canada.

出版信息

Nat Commun. 2022 Jun 25;13(1):3634. doi: 10.1038/s41467-022-31308-1.

Abstract

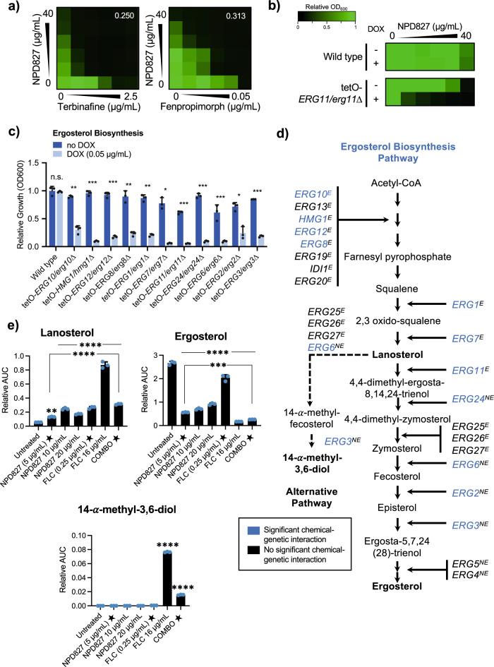
Fungal infections cause more than 1.5 million deaths annually. With an increase in immune-deficient susceptible populations and the emergence of antifungal drug resistance, there is an urgent need for novel strategies to combat these life-threatening infections. Here, we use a combinatorial screening approach to identify an imidazopyrazoindole, NPD827, that synergizes with fluconazole against azole-sensitive and -resistant isolates of Candida albicans. NPD827 interacts with sterols, resulting in profound effects on fungal membrane homeostasis and induction of membrane-associated stress responses. The compound impairs virulence in a Caenorhabditis elegans model of candidiasis, blocks C. albicans filamentation in vitro, and prevents biofilm formation in a rat model of catheter infection by C. albicans. Collectively, this work identifies an imidazopyrazoindole scaffold with a non-protein-targeted mode of action that re-sensitizes the leading human fungal pathogen, C. albicans, to azole antifungals.

摘要

真菌感染每年导致超过 150 万人死亡。随着免疫缺陷易感人群的增加和抗真菌药物耐药性的出现,迫切需要新的策略来对抗这些危及生命的感染。在这里,我们使用组合筛选方法来鉴定一种咪唑并吡唑吲哚,NPD827,它与氟康唑联合使用可对抗唑类敏感和耐药的白色念珠菌分离株。NPD827 与甾醇相互作用,对真菌膜动态平衡产生深远影响,并诱导膜相关应激反应。该化合物在白色念珠菌感染的秀丽隐杆线虫模型中损害毒力,体外阻断白色念珠菌的丝状生长,并防止白色念珠菌导管感染的大鼠模型中生物膜的形成。总的来说,这项工作鉴定了一种具有非蛋白靶向作用模式的咪唑并吡唑吲哚支架,使主要的人类真菌病原体白色念珠菌重新对唑类抗真菌药物敏感。

https://cdn.ncbi.nlm.nih.gov/pmc/blobs/968a/9233667/31de1577b061/41467_2022_31308_Fig1_HTML.jpg

文献AI研究员

20分钟写一篇综述,助力文献阅读效率提升50倍。

立即体验

用中文搜PubMed

大模型驱动的PubMed中文搜索引擎

马上搜索

文档翻译

学术文献翻译模型,支持多种主流文档格式。

立即体验