Suppr超能文献

基于肺腺癌的m7G相关长链非编码RNA的风险模型及免疫特征

Risk Model and Immune Signature of m7G-Related lncRNA Based on Lung Adenocarcinoma.

作者信息

Zhang Chuanhao, Zhou Dong, Wang Zhe, Ju Zaishuang, He Jiabei, Zhao Genghao, Wang Ruoyu

机构信息

Graduate School of Dalian Medical University, Dalian, China.

Departement of Medical Oncology, Affiliated Zhongshan Hospital of Dalian University, Dalian, China.

出版信息

Front Genet. 2022 Jun 8;13:907754. doi: 10.3389/fgene.2022.907754. eCollection 2022.

Abstract

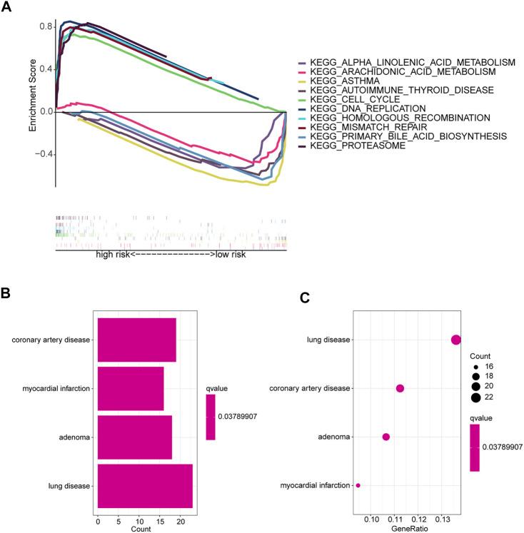
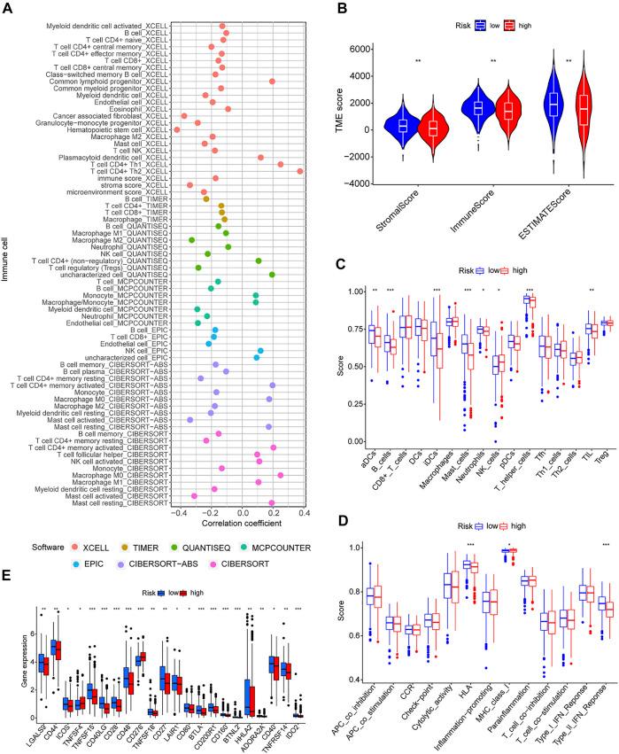
Lung cancer is a major cause of cancer-related deaths globally, with a dismal prognosis. N7-methylguanosine (m7G) is essential for the transcriptional phenotypic modification of messenger RNA (mRNA) and long noncoding RNA (lncRNA). However, research on m7G-related lncRNAs involved in lung adenocarcinoma (LUAD) regulation is still limited. Herein, we aim to establish a prognostic model of m7G-related lncRNAs and investigate their immune properties. Eight prognostic m7G-related lncRNAs were identified using univariate Cox analysis. Six m7G-related lncRNAs were identified using LASSO-Cox regression analysis to construct risk models, and all LUAD patients in The Cancer Genome Atlas (TCGA) cohort was divided into low-risk and high-risk subgroups. The accuracy of the model was verified by Kaplan-Meier analysis, time-dependent receiver operating characteristic, principal component analysis, independent prognostic analysis, nomogram, and calibration curve. Further studies were conducted on the gene set enrichment and disease ontology enrichment analyses. The gene set enrichment analysis (GSEA) revealed that the high-risk group enriched for cancer proliferation pathways, and the enrichment analysis of disease ontology (DO) revealed that lung disease was enriched, rationally explaining the superiority of the risk model. Finally, we found that the low-risk group had higher immune infiltration and checkpoint expression. It can be speculated that the low-risk group has a better effect on immunotherapy. Susceptibility to antitumor drugs in different risk subgroups was assessed, and it found that the high-risk group showed high sensitivity to first-line treatment drugs for non-small cell lung cancer. In conclusion, a risk model based on 6 m7G-related lncRNAs can not only predict the overall survival (OS) rate of LUAD patients but also guide individualized treatment for these patients.

摘要

肺癌是全球癌症相关死亡的主要原因,预后不佳。N7-甲基鸟苷(m7G)对于信使核糖核酸(mRNA)和长链非编码核糖核酸(lncRNA)的转录表型修饰至关重要。然而,关于参与肺腺癌(LUAD)调控的m7G相关lncRNAs的研究仍然有限。在此,我们旨在建立一个m7G相关lncRNAs的预后模型,并研究它们的免疫特性。使用单因素Cox分析鉴定了8个与预后相关的m7G相关lncRNAs。使用LASSO-Cox回归分析鉴定了6个m7G相关lncRNAs以构建风险模型,并将癌症基因组图谱(TCGA)队列中的所有LUAD患者分为低风险和高风险亚组。通过Kaplan-Meier分析、时间依赖性受试者工作特征曲线、主成分分析、独立预后分析、列线图和校准曲线验证了模型的准确性。对基因集富集和疾病本体富集分析进行了进一步研究。基因集富集分析(GSEA)显示高风险组富含癌症增殖途径,疾病本体(DO)富集分析显示肺部疾病被富集,合理地解释了风险模型的优越性。最后,我们发现低风险组具有更高的免疫浸润和检查点表达。可以推测低风险组对免疫治疗有更好的效果。评估了不同风险亚组对抗肿瘤药物的敏感性,发现高风险组对非小细胞肺癌一线治疗药物表现出高敏感性。总之,基于6个m7G相关lncRNAs的风险模型不仅可以预测LUAD患者的总生存率(OS),还可以指导这些患者的个体化治疗。

https://cdn.ncbi.nlm.nih.gov/pmc/blobs/43e5/9214213/b3714d53bfde/fgene-13-907754-g001.jpg

文献AI研究员

20分钟写一篇综述,助力文献阅读效率提升50倍。

立即体验

用中文搜PubMed

大模型驱动的PubMed中文搜索引擎

马上搜索

文档翻译

学术文献翻译模型,支持多种主流文档格式。

立即体验