Suppr超能文献

保幼激素通过重塑滤泡上皮细胞的桥粒连接处的紧密连接来促进卵黄蛋白的旁细胞运输。

Juvenile hormone promotes paracellular transport of yolk proteins via remodeling zonula adherens at tricellular junctions in the follicular epithelium.

机构信息

State Key Laboratory of Cotton Biology, School of Life Sciences, College of Agriculture, Henan University, Kaifeng, Henan, China.

出版信息

PLoS Genet. 2022 Jun 27;18(6):e1010292. doi: 10.1371/journal.pgen.1010292. eCollection 2022 Jun.

Abstract

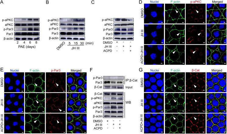
Juvenile hormone (JH) acts as a gonadotrophic hormone stimulating insect vitellogenesis and oogenesis. Paracellular transport of yolk proteins through intercellular channels (patency) in the follicular epithelium is a developmentally regulated and evolutionarily conserved process during vitellogenesis. However, the mechanisms underlying patency opening are poorly understood. Using the migratory locust Locusta migratoria as a model system, we report here that JH-regulated remodeling of zonula adherens (ZA), the belt-like adherens junction maintaining physical linking between follicle cells controlled the opening of patency. JH triggered phosphorylation of Partitioning defective protein 3 (Par3) via a signaling cascade including G protein-coupled receptor (GPCR), small GTPase Cell division cycle 42 (Cdc42) and atypical Protein kinase C (aPKC). Par3 phosphorylation resulted in its disassociation from β-Catenin, the cytoplasmic partner of ZA core component E-Cadherin. Release of Par3 from the β-Catenin/E-Cadherin complex caused ZA disassembly at tricellular contacts, consequently leading to patency enlargement. This study provides new insight into how JH stimulates insect vitellogenesis and egg production via inducing the opening of paracellular route for vitellogenin transport crossing the follicular epithelium barrier.

摘要

保幼激素 (JH) 作为一种促性腺激素,刺激昆虫卵黄发生和卵母细胞发生。卵黄蛋白通过滤泡上皮细胞间的细胞旁通道(通透性)的旁细胞运输是卵黄发生过程中发育调节和进化保守的过程。然而,通透性开放的机制还知之甚少。本研究以迁徙蝗 Locusta migratoria 为模型系统,报道了 JH 调节的粘着带(ZA)重塑,即维持滤泡细胞物理连接的带状粘着连接,控制通透性的开放。JH 通过包括 G 蛋白偶联受体 (GPCR)、小 GTP 酶细胞分裂周期 42 (Cdc42) 和非典型蛋白激酶 C (aPKC) 在内的信号级联触发 Partitioning defective protein 3 (Par3) 的磷酸化。Par3 的磷酸化导致其与 ZA 核心成分 E-钙粘蛋白的细胞质伴侣β-连环蛋白 (β-Catenin) 分离。Par3 从β-Catenin/E-Cadherin 复合物中的释放导致 ZA 在三细胞接触处解体,从而导致通透性增大。这项研究提供了新的见解,即 JH 如何通过诱导卵黄蛋白穿过滤泡上皮屏障的细胞旁途径运输来刺激昆虫卵黄发生和卵子产生。

https://cdn.ncbi.nlm.nih.gov/pmc/blobs/9dc2/9269875/7927ae709e6d/pgen.1010292.g001.jpg

文献AI研究员

20分钟写一篇综述,助力文献阅读效率提升50倍。

立即体验

用中文搜PubMed

大模型驱动的PubMed中文搜索引擎

马上搜索

文档翻译

学术文献翻译模型,支持多种主流文档格式。

立即体验