Suppr超能文献

机器人在再生医学中寻找最佳细胞培养方法。

Robotic search for optimal cell culture in regenerative medicine.

机构信息

Laboratory for Retinal Regeneration, RIKEN Center for Biosystems Dynamics Research, Kobe, Japan.

Laboratory for Biologically Inspired Computing, RIKEN Center for Biosystems Dynamics Research, Osaka, Japan.

出版信息

Elife. 2022 Jun 28;11:e77007. doi: 10.7554/eLife.77007.

Abstract

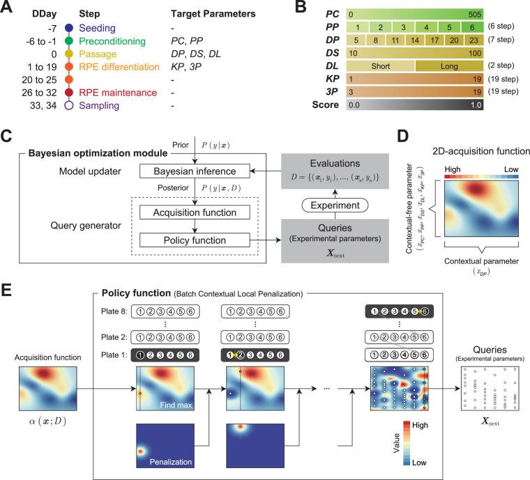
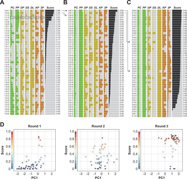
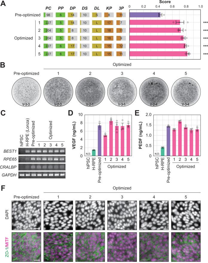
Induced differentiation is one of the most experience- and skill-dependent experimental processes in regenerative medicine, and establishing optimal conditions often takes years. We developed a robotic AI system with a batch Bayesian optimization algorithm that autonomously induces the differentiation of induced pluripotent stem cell-derived retinal pigment epithelial (iPSC-RPE) cells. From 200 million possible parameter combinations, the system performed cell culture in 143 different conditions in 111 days, resulting in 88% better iPSC-RPE production than that obtained by the pre-optimized culture in terms of the pigmentation scores. Our work demonstrates that the use of autonomous robotic AI systems drastically accelerates systematic and unbiased exploration of experimental search space, suggesting immense use in medicine and research.

摘要

诱导分化是再生医学中最依赖经验和技能的实验过程之一,建立最佳条件通常需要数年时间。我们开发了一种具有批量贝叶斯优化算法的机器人 AI 系统,该系统可自动诱导诱导多能干细胞衍生的视网膜色素上皮(iPSC-RPE)细胞分化。从 2 亿种可能的参数组合中,系统在 111 天内对 143 种不同条件进行了细胞培养,在色素沉着评分方面,与预先优化的培养条件相比,iPSC-RPE 的产量提高了 88%。我们的工作表明,使用自主机器人 AI 系统可以极大地加速对实验搜索空间的系统和无偏探索,这在医学和研究领域具有巨大的应用潜力。

https://cdn.ncbi.nlm.nih.gov/pmc/blobs/b85d/9239686/eb2a782d37bc/elife-77007-fig1.jpg

文献AI研究员

20分钟写一篇综述,助力文献阅读效率提升50倍。

立即体验

用中文搜PubMed

大模型驱动的PubMed中文搜索引擎

马上搜索

文档翻译

学术文献翻译模型,支持多种主流文档格式。

立即体验