Suppr超能文献

以牛奶代用品为基础的饲养方式对牦牛犊生长和肠道发育的影响:肠道微生物组和代谢研究。

Effects of Milk Replacer-Based on Growth and Gut Development of Yaks' Calves: a Gut Microbiome and Metabolic Study.

机构信息

College of Veterinary Medicine, Huazhong Agricultural University, Wuhan, China.

Faculty of Veterinary and Animal Sciences, The Islamia University of Bahawalpur, Bahawalpur, Pakistan.

出版信息

Microbiol Spectr. 2022 Aug 31;10(4):e0115522. doi: 10.1128/spectrum.01155-22. Epub 2022 Jun 30.

Abstract

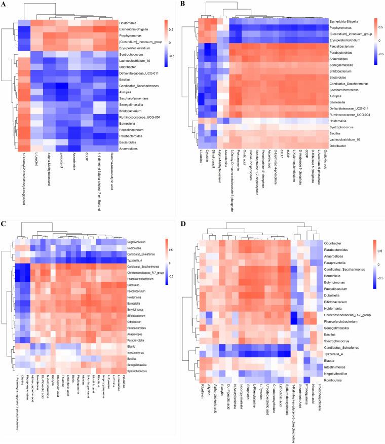
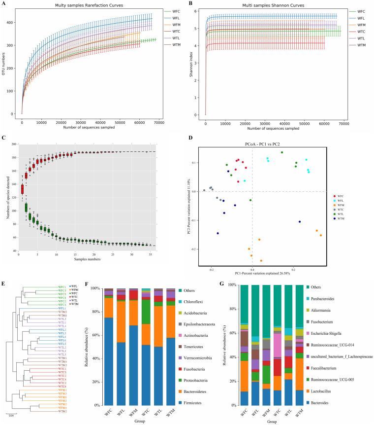
The gut microbiota and its metabolic activities are crucial for maintaining host homoeostasis and health, of which the role of probiotics has indeed been emphasized. The current study delves into the performance of probiotics as a beneficial managemental strategy, which further highlights their impact on growth performance, serologic investigation, gut microbiota, and metabolic profiling in yaks' calves. A field experiment was employed consisting of 2 by 3 factorial controls, including two development stages, namely, 21 and 42 days (about one and a half month), with three different feeding treatments. Results showed a positive impact of probiotic supplements on growth performance by approximately 3.16 kg (< 0.01) compared with the blank control. Moreover, they had the potential to improve serum antioxidants and biochemical properties. We found that microorganisms that threaten health were enriched in the gut of the blank control with the depletion of beneficial bacteria, although all yaks were healthy. Additionally, the gut was colonized by a microbial succession that assembled into a more mature microbiome, driven by the probiotics strategy. The gut metabolic profiling was also changed significantly after the probiotic strategy, i.e., the concentrations of metabolites and the metabolic pattern, including enrichments in protein digestion and absorption, vitamin digestion and absorption, and biosynthesis of secondary metabolites. In summary, probiotics promoted gut microbiota/metabolites, developing precise interventions and achieving physiological benefits based on intestinal microecology. Hence, it is important to understand probiotic dietary changes to the gut microbiome, metabolome, and the host phenotype. The host microbiome is a composite of the trillion microorganisms colonizing host bodies. It can be impacted by various factors, including diet, environmental conditions, and physical activities. The yaks' calves have a pre-existing imbalance in the intestinal microbiota with an inadequate feeding strategy, resulting in poor growth performance, diarrhea, and other intestinal diseases. Hence, targeting gut microbiota might provide a new effective feeding strategy for enhancing performance and maintaining a healthy intestinal environment. Based on the current findings, milk replacer-based feeding may improve growth performance and health in yaks' calves.

摘要

肠道微生物及其代谢活动对维持宿主内环境平衡和健康至关重要,其中益生菌的作用确实得到了强调。本研究深入探讨了益生菌作为一种有益的管理策略的表现,进一步强调了其对牦牛犊牛生长性能、血清学调查、肠道微生物群和代谢谱的影响。采用了一项田间试验,包括 2×3 因子对照,包括两个发育阶段,即 21 天和 42 天(约一个半月),有三种不同的喂养处理。结果表明,与空白对照组相比,益生菌补充剂对生长性能的积极影响约为 3.16kg(<0.01)。此外,它们还有潜力改善血清抗氧化剂和生化特性。我们发现,在空白对照组的肠道中,威胁健康的微生物丰富,有益细菌减少,尽管所有的牦牛都很健康。此外,由于益生菌策略,肠道被微生物连续定植,形成了一个更成熟的微生物组。肠道代谢谱也发生了显著变化,即代谢物的浓度和代谢模式发生了变化,包括蛋白质消化和吸收、维生素消化和吸收以及次生代谢物的生物合成的富集。总之,益生菌促进了肠道微生物群/代谢物的发展,基于肠道微生态实现了精确的干预和生理效益。因此,了解益生菌对肠道微生物群、代谢组和宿主表型的饮食变化非常重要。宿主微生物组是定植在宿主身体上的万亿微生物的组合。它可以受到各种因素的影响,包括饮食、环境条件和体育活动。牦牛犊牛的肠道微生物群存在预先存在的失衡,加上喂养策略不当,导致生长性能不佳、腹泻和其他肠道疾病。因此,靶向肠道微生物群可能为提高性能和维持健康的肠道环境提供一种新的有效喂养策略。基于目前的研究结果,以牛奶替代品为基础的喂养可能会提高牦牛犊牛的生长性能和健康水平。

https://cdn.ncbi.nlm.nih.gov/pmc/blobs/ce9e/9431445/b9bac629b9a8/spectrum.01155-22-f001.jpg

文献AI研究员

20分钟写一篇综述,助力文献阅读效率提升50倍。

立即体验

用中文搜PubMed

大模型驱动的PubMed中文搜索引擎

马上搜索

文档翻译

学术文献翻译模型,支持多种主流文档格式。

立即体验