Suppr超能文献

通过抑制肌纤维坏死性细胞凋亡改善炎症性肌病。

Amelioration of inflammatory myopathies by glucagon-like peptide-1 receptor agonist via suppressing muscle fibre necroptosis.

机构信息

Department of Rheumatology, Graduate School of Medical and Dental Sciences, Tokyo Medical and Dental University (TMDU), Tokyo, Japan.

出版信息

J Cachexia Sarcopenia Muscle. 2022 Aug;13(4):2118-2131. doi: 10.1002/jcsm.13025. Epub 2022 Jun 30.

Abstract

BACKGROUND

As glucocorticoids induce muscle atrophy during the treatment course of polymyositis (PM), novel therapeutic strategy is awaited that suppresses muscle inflammation but retains muscle strength. We recently found that injured muscle fibres in PM undergo FASLG-mediated necroptosis, a form of regulated cell death accompanied by release of pro-inflammatory mediators, contributes to accelerate muscle inflammation and muscle weakness. Glucagon-like peptide-1 receptor (GLP-1R) agonists have pleiotropic actions including anti-inflammatory effects, prevention of muscle atrophy, and inhibition of cell death, in addition to anti-diabetic effect. We aimed in this study to examine the role of GLP-1R in PM and the effect of a GLP-1R agonist on in vivo and in vitro models of PM.

METHODS

Muscle specimens of PM patients and a murine model of PM, C protein-induced myositis (CIM), were examined for the expression of GLP-1R. The effect of PF1801, a GLP-1R agonist, on CIM was evaluated in monotherapy or in combination with prednisolone (PSL). As an in vitro model of PM, C2C12-derived myotubes were treated with FASLG to induce necroptosis. The effect of PF1801 on this model was analysed.

RESULTS

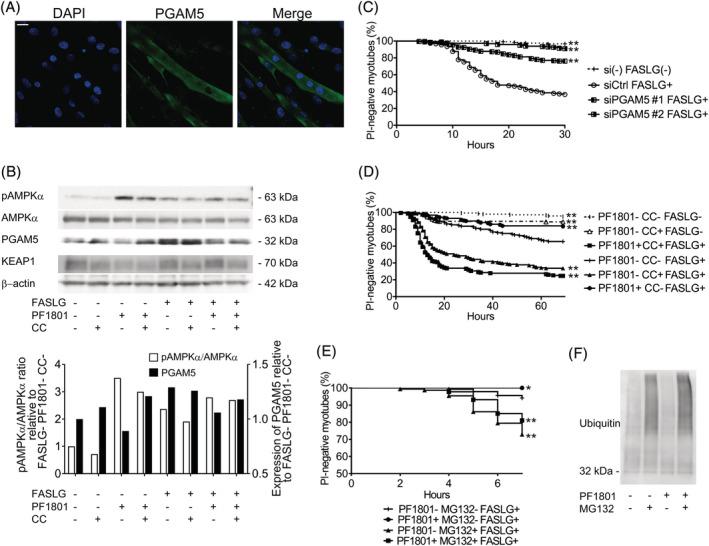
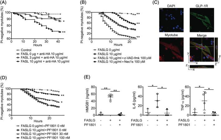
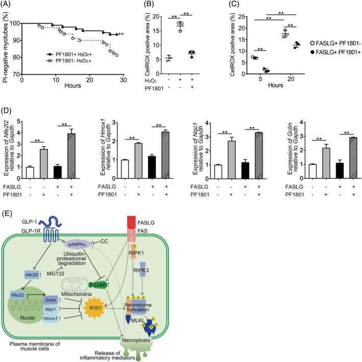
GLP-1R was expressed on the inflamed muscle fibres of PM and CIM. The treatment of CIM with PF1801 in monotherapy (PF) or in combination with PSL (PF + PSL) suppressed CIM-induced muscle weakness (grip strength, mean ± SD (g); PF 227 ± 6.0 (P < 0.01), PF + PSL 224 ± 8.5 (P < 0.01), Vehicle 162 ± 6.0) and decrease in cross-sectional area of muscle fibres (mean ± SD (μm ); PF 1896 ± 144 (P < 0.05), PF + PSL 2018 ± 445 (P < 0.01), Vehicle 1349 ± 199) as well as the severity of histological inflammation scores (median, interquartile range; PF 0.0, 0.0-0.5 (P < 0.05), PF + PSL 0.0, 0.0-0.0 (P < 0.01), Vehicle 1.9, 1.3-3.3). PF1801 decreased the levels of inflammatory mediators such as TNFα, IL-6, and HMGB1 in the serum of CIM. PF1801 inhibited necroptosis of the myotubes in an AMP-activated protein kinase (AMPK)-dependent manner. PF1801 activated AMPK and decreased the expression of PGAM5, a mitochondrial protein, which was crucial for necroptosis of the myotubes. PF1801 promoted the degradation of PGAM5 through ubiquitin-proteasome activity. Furthermore, PF1801 suppressed FASLG-induced reactive oxygen species (ROS) accumulation in myotubes, also crucial for the execution of necroptosis, thorough up-regulating the antioxidant molecules including Nfe2l2, Hmox1, Gclm, and Nqo1.

CONCLUSIONS

GLP-1R agonist could be a novel therapy for PM that recovers muscle weakness and suppresses muscle inflammation through inhi biting muscle fibre necroptosis.

摘要

背景

由于糖皮质激素在多发性肌炎(PM)的治疗过程中会导致肌肉萎缩,因此需要一种新的治疗策略,既能抑制肌肉炎症,又能保留肌肉力量。我们最近发现,PM 中受损的肌纤维会发生 FASLG 介导的坏死性凋亡,这是一种伴随着促炎介质释放的受调控的细胞死亡形式,会加速肌肉炎症和肌肉无力。胰高血糖素样肽-1 受体(GLP-1R)激动剂具有多种作用,包括抗炎作用、防止肌肉萎缩和抑制细胞死亡,此外还有抗糖尿病作用。我们旨在本研究中研究 GLP-1R 在 PM 中的作用以及 GLP-1R 激动剂对 PM 的体内和体外模型的影响。

方法

检查 PM 患者的肌肉标本和 C 蛋白诱导的肌炎(CIM)的鼠模型中 GLP-1R 的表达。单独使用 PF1801(一种 GLP-1R 激动剂)或与泼尼松龙(PSL)联合治疗 CIM,并评估其效果。作为 PM 的体外模型,用 FASLG 处理 C2C12 衍生的肌管诱导坏死性凋亡。分析 PF1801 对该模型的影响。

结果

GLP-1R 表达在 PM 和 CIM 的炎症肌纤维上。单独使用 PF1801(PF)或与 PSL 联合使用 PF1801(PF+PSL)治疗 CIM 可抑制 CIM 引起的肌肉无力(握力,平均值±标准差(g);PF 227±6.0(P<0.01),PF+PSL 224±8.5(P<0.01),载体 162±6.0)和肌纤维横截面积减小(平均值±标准差(μm);PF 1896±144(P<0.05),PF+PSL 2018±445(P<0.01),载体 1349±199)以及组织学炎症评分的严重程度(中位数,四分位距;PF 0.0,0.0-0.5(P<0.05),PF+PSL 0.0,0.0-0.0(P<0.01),载体 1.9,1.3-3.3)。PF1801 降低了 CIM 血清中 TNFα、IL-6 和 HMGB1 等炎症介质的水平。PF1801 以 AMP 激活蛋白激酶(AMPK)依赖性方式抑制肌管坏死性凋亡。PF1801 激活 AMPK 并降低线粒体蛋白 PGAM5 的表达,PGAM5 对于肌管的坏死性凋亡至关重要。PF1801 通过泛素-蛋白酶体活性促进 PGAM5 的降解。此外,PF1801 通过上调包括 Nfe2l2、Hmox1、Gclm 和 Nqo1 在内的抗氧化分子来抑制 FASLG 诱导的肌管中活性氧(ROS)的积累,这对于执行坏死性凋亡也至关重要。

结论

GLP-1R 激动剂可能是一种治疗 PM 的新方法,它通过抑制肌纤维坏死性凋亡来恢复肌肉无力并抑制肌肉炎症。

https://cdn.ncbi.nlm.nih.gov/pmc/blobs/78bd/9397554/cc3151408237/JCSM-13-2118-g004.jpg

文献AI研究员

20分钟写一篇综述,助力文献阅读效率提升50倍。

立即体验

用中文搜PubMed

大模型驱动的PubMed中文搜索引擎

马上搜索

文档翻译

学术文献翻译模型,支持多种主流文档格式。

立即体验