Suppr超能文献

LRRK2 信号网络汇聚在中心体磷酸化 Rab10/RILPL1 复合物上,导致中心体黏合缺陷和细胞极化。

The LRRK2 signaling network converges on a centriolar phospho-Rab10/RILPL1 complex to cause deficits in centrosome cohesion and cell polarization.

机构信息

Department of Molecular Biology, Institute of Parasitology and Biomedicine "López-Neyra", Consejo Superior de Investigaciones Científicas (CSIC), 18016 Granada, Spain.

Department of Anesthesiology and Department of Physiology, Pharmacology and Neuroscience, New Jersey Medical School, Rutgers, The State University of New Jersey, Newark, NJ 07103, USA.

出版信息

Biol Open. 2022 Aug 15;11(8). doi: 10.1242/bio.059468. Epub 2022 Jul 29.

Abstract

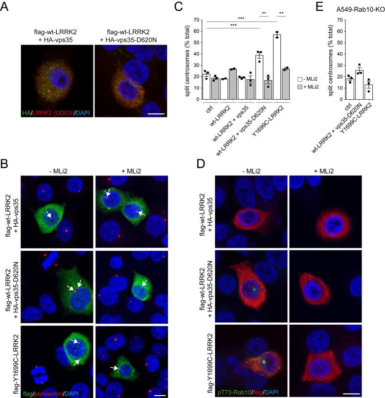
The Parkinson's-disease-associated LRRK2 kinase phosphorylates multiple Rab GTPases including Rab8 and Rab10, which enhances their binding to RILPL1 and RILPL2. The nascent interaction between phospho-Rab10 and RILPL1 blocks ciliogenesis in vitro and in the intact brain, and interferes with the cohesion of duplicated centrosomes in dividing cells. We show here that regulators of the LRRK2 signaling pathway including vps35 and PPM1H converge upon causing centrosomal deficits. The cohesion alterations do not require the presence of other LRRK2 kinase substrates including Rab12, Rab35 and Rab43 or the presence of RILPL2. Rather, they depend on the RILPL1-mediated centrosomal accumulation of phosphorylated Rab10. RILPL1 localizes to the subdistal appendage of the mother centriole, followed by recruitment of the LRRK2-phosphorylated Rab proteins to cause the centrosomal defects. The centrosomal alterations impair cell polarization as monitored by scratch wound assays which is reverted by LRRK2 kinase inhibition. These data reveal a common molecular pathway by which enhanced LRRK2 kinase activity impacts upon centrosome-related events to alter the normal biology of a cell.

摘要

帕金森病相关的 LRRK2 激酶磷酸化多种 Rab GTPases,包括 Rab8 和 Rab10,这增强了它们与 RILPL1 和 RILPL2 的结合。磷酸化 Rab10 与 RILPL1 之间新形成的相互作用在体外和完整大脑中阻止了纤毛发生,并干扰了分裂细胞中复制中心体的粘着。我们在这里表明,LRRK2 信号通路的调节剂,包括 vps35 和 PPM1H,都会导致中心体缺陷。粘着改变不需要其他 LRRK2 激酶底物(包括 Rab12、Rab35 和 Rab43)或 RILPL2 的存在。相反,它们依赖于 RILPL1 介导的磷酸化 Rab10 的中心体积累。RILPL1 定位于母中心粒的亚远端附属物,随后招募 LRRK2 磷酸化的 Rab 蛋白,导致中心体缺陷。中心体改变通过划痕实验监测到细胞极化受损,而 LRRK2 激酶抑制可逆转这种改变。这些数据揭示了增强的 LRRK2 激酶活性影响中心体相关事件从而改变细胞正常生物学的常见分子途径。

https://cdn.ncbi.nlm.nih.gov/pmc/blobs/1949/9346292/68d84c259044/biolopen-11-059468-g1.jpg

文献AI研究员

20分钟写一篇综述,助力文献阅读效率提升50倍。

立即体验

用中文搜PubMed

大模型驱动的PubMed中文搜索引擎

马上搜索

文档翻译

学术文献翻译模型,支持多种主流文档格式。

立即体验