Suppr超能文献

南非钩麻通过抑制 c-Myc 和雄激素受体的稳定性抑制恩杂鲁胺耐药前列腺癌细胞的存活和增殖。

Aspalathus linearis suppresses cell survival and proliferation of enzalutamide-resistant prostate cancer cells via inhibition of c-Myc and stability of androgen receptor.

机构信息

Institute of Cellular and System Medicine, National Health Research Institutes, Miaoli County, Taiwan.

Department of Life Sciences, National Central University, Taoyuan City, Taiwan.

出版信息

PLoS One. 2022 Jul 1;17(7):e0270803. doi: 10.1371/journal.pone.0270803. eCollection 2022.

Abstract

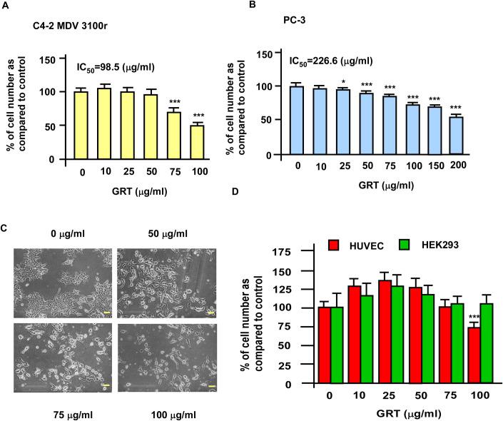
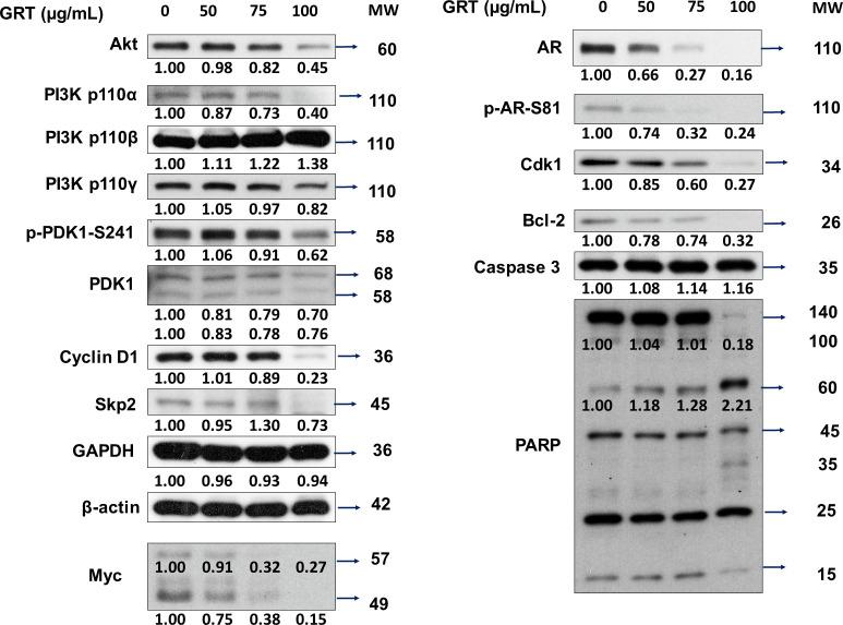
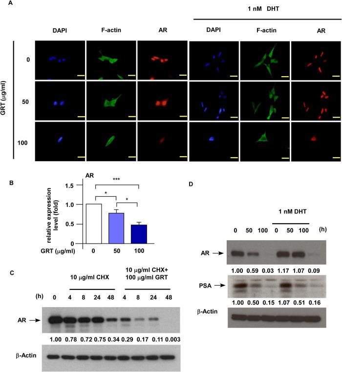
Enzalutamide, a nonsteroidal antiandrogen, significantly prolonged the survival of patients with metastatic castration-resistant prostate cancer (CRPC). However, patients receiving enzalutamide frequently develop drug resistance. Rooibos (Aspalathus linearis) is a shrub-like leguminous fynbos plant endemic to the Cedarberg Mountains area in South Africa. We evaluated the possibility of using a pharmaceutical-grade green rooibos extract (GRT, containing 12.78% aspalathin) to suppress the proliferation and survival of enzalutamide-resistant prostate cancer (PCa) cells. Treatment with GRT dose-dependently suppressed the proliferation, survival, and colony formation of enzalutamide-resistant C4-2 MDV3100r cells and PC-3 cells. Non-cancerous human cells were more resistant to GRT treatment. GRT suppressed the expression of proteins involved in phosphoinositide 3-kinase (PI3K)-Akt signaling, androgen receptor (AR), phospho-AR (Ser81), cyclin-dependent kinase 1 (Cdk1), c-Myc and Bcl-2 but increased the expression of apoptotic proteins. Overexpression of c-Myc antagonized the suppressive effects of GRT, while knockdown of c-Myc increased the sensitivity of PCa cells to GRT treatment. Expression level of c-Myc correlated to resistance of PCa cells to GRT treatment. Additionally, immunofluorescence microscopy demonstrated that GRT reduced the abundance of AR proteins both in nucleus and cytoplasm. Treatment with cycloheximide revealed that GRT reduced the stability of AR. GRT suppressed protein expression of AR and AR's downstream target prostate specific antigen (PSA) in C4-2 MDV3100r cells. Interestingly, we observed that AR proteins accumulate in nucleus and PSA expression is activated in the AR-positive enzalutamide-resistant PCa cells even in the absence of androgen. Our results suggested that GRT treatment suppressed the cell proliferation and survival of enzalutamide-resistant PCa cells via inhibition of c-Myc, induction of apoptosis, as well as the suppression of expression, signaling and stability of AR. GRT is a potential adjuvant therapeutic agent for enzalutamide-resistant PCa.

摘要

恩扎卢胺是一种非甾体类抗雄激素药物,能显著延长转移性去势抵抗性前列腺癌(CRPC)患者的生存时间。然而,接受恩扎卢胺治疗的患者经常会产生耐药性。路易波士茶(Aspalathus linearis)是一种豆科山龙眼属灌木植物,原产于南非的 Cedarberg 山区。我们评估了使用制药级路易波士茶提取物(GRT,含有 12.78% aspalathin)抑制恩扎卢胺耐药前列腺癌(PCa)细胞增殖和存活的可能性。GRT 处理呈剂量依赖性地抑制恩扎卢胺耐药 C4-2 MDV3100r 细胞和 PC-3 细胞的增殖、存活和集落形成。非癌细胞对 GRT 处理的抗性更高。GRT 抑制参与磷酸肌醇 3-激酶(PI3K)-Akt 信号、雄激素受体(AR)、磷酸化 AR(Ser81)、细胞周期蛋白依赖性激酶 1(Cdk1)、c-Myc 和 Bcl-2 的蛋白表达,但增加凋亡蛋白的表达。c-Myc 的过表达拮抗了 GRT 的抑制作用,而 c-Myc 的敲低则增加了 PCa 细胞对 GRT 处理的敏感性。c-Myc 的表达水平与 PCa 细胞对 GRT 处理的耐药性相关。此外,免疫荧光显微镜显示,GRT 减少了细胞核和细胞质中 AR 蛋白的丰度。用环己酰亚胺处理显示,GRT 降低了 AR 的稳定性。GRT 抑制了 C4-2 MDV3100r 细胞中 AR 及其下游靶标前列腺特异性抗原(PSA)的蛋白表达。有趣的是,我们观察到,即使没有雄激素,AR 蛋白在细胞核中积累,PSA 表达在 AR 阳性的恩扎卢胺耐药 PCa 细胞中被激活。我们的结果表明,GRT 治疗通过抑制 c-Myc、诱导细胞凋亡以及抑制 AR 的表达、信号和稳定性,抑制了恩扎卢胺耐药 PCa 细胞的增殖和存活。GRT 是恩扎卢胺耐药 PCa 的一种潜在辅助治疗药物。

https://cdn.ncbi.nlm.nih.gov/pmc/blobs/4f01/9249401/885bbd95eee1/pone.0270803.g001.jpg

文献AI研究员

20分钟写一篇综述,助力文献阅读效率提升50倍。

立即体验

用中文搜PubMed

大模型驱动的PubMed中文搜索引擎

马上搜索

文档翻译

学术文献翻译模型,支持多种主流文档格式。

立即体验