Suppr超能文献

体外巨噬细胞存在下人类胆管细胞暴露于致癌性 1,2-二氯丙烷的转录组分析。

Transcriptome analysis of human cholangiocytes exposed to carcinogenic 1,2-dichloropropane in the presence of macrophages in vitro.

机构信息

Department of Occupational and Environmental Health, Faculty of Pharmaceutical Sciences, Building No. 15, Tokyo University of Science, 2641 Yamazaki, Noda, Chiba, 278-8510, Japan.

Division of Molecular Regulation of Inflammatory and Immune Diseases, Research Institute of Biomedical Sciences, Tokyo University of Science, Noda, 278-0022, Japan.

出版信息

Sci Rep. 2022 Jul 2;12(1):11222. doi: 10.1038/s41598-022-15295-3.

Abstract

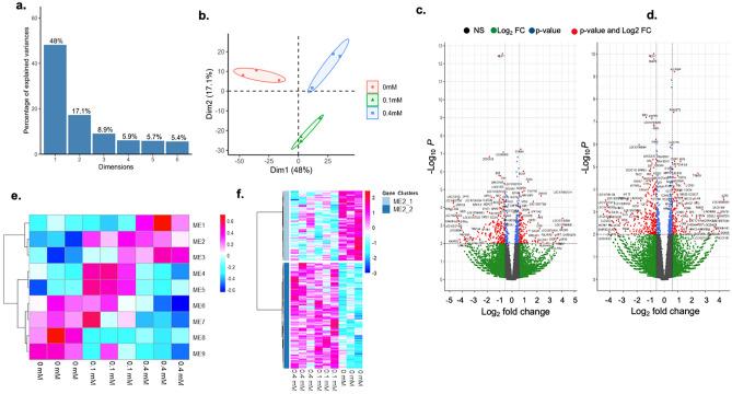
1,2-Dichloropropane (1,2-DCP), a synthetic organic solvent, has been implicated in causality of cholangiocarcinoma (bile duct cancer). 1,2-DCP-induced occupational cholangiocarcinoma show a different carcinogenic process compared to common cholangiocarcinoma, but its mechanism remains elusive. We reported previously that exposure of MMNK-1 cholangiocytes co-cultured with THP-1 macrophages, but not monocultured MMNK-1 cholangiocytes, to 1,2-DCP induced activation-induced cytidine deaminase (AID) expression, DNA damage and ROS production. The aim of this study was to identify relevant biological processes or target genes expressed in response to 1,2-DCP, using an in vitro system where cholangiocytes are co-cultured with macrophages. The co-cultured cells were exposed to 1,2-DCP at 0, 0.1 or 0.4 mM for 24 h, and then the cell lysates were assessed by transcriptome analysis. 1,2-DCP upregulated the expression of base excision repair genes in MMNK-1 cholangiocytes in the co-cultures, whereas it upregulated the expression of cell cycle-related genes in THP-1 macrophages. Activation of the base excision repair pathway might result from the previously observed DNA damage in MMNK-1 cholangiocytes co-cultured with THP-1 macrophages, although involvement of other mechanisms such as DNA replication, cell death or other types of DNA repair was not disproved. Cross talk interactions between cholangiocytes and macrophages leading to DNA damage in the cholangiocytes should be explored.

摘要

1,2-二氯丙烷(1,2-DCP)是一种合成有机溶剂,已被认为与胆管癌(胆管癌)有关。与常见的胆管癌相比,1,2-DCP 引起的职业性胆管癌具有不同的致癌过程,但其机制仍不清楚。我们之前报道过,暴露于 1,2-DCP 的 MMNK-1 胆管细胞与 THP-1 巨噬细胞共培养,而不是单独培养的 MMNK-1 胆管细胞,会诱导激活诱导胞苷脱氨酶(AID)表达、DNA 损伤和 ROS 产生。本研究的目的是使用体外胆管细胞与巨噬细胞共培养的系统,鉴定对 1,2-DCP 有反应的相关生物学过程或靶基因。共培养细胞在 0、0.1 或 0.4 mM 下暴露于 1,2-DCP 24 小时,然后通过转录组分析评估细胞裂解物。1,2-DCP 上调了共培养的 MMNK-1 胆管细胞中碱基切除修复基因的表达,而在 THP-1 巨噬细胞中上调了细胞周期相关基因的表达。碱基切除修复途径的激活可能是由于之前在与 THP-1 巨噬细胞共培养的 MMNK-1 胆管细胞中观察到的 DNA 损伤所致,尽管不能排除其他机制的参与,如 DNA 复制、细胞死亡或其他类型的 DNA 修复。应该探索胆管细胞和巨噬细胞之间的相互作用,导致胆管细胞中的 DNA 损伤。

https://cdn.ncbi.nlm.nih.gov/pmc/blobs/b3b9/9250500/50f3486df751/41598_2022_15295_Fig1_HTML.jpg

文献AI研究员

20分钟写一篇综述,助力文献阅读效率提升50倍。

立即体验

用中文搜PubMed

大模型驱动的PubMed中文搜索引擎

马上搜索

文档翻译

学术文献翻译模型,支持多种主流文档格式。

立即体验