Suppr超能文献

SP1 促进 HDAC4 表达并抑制 HMGB1 表达,从而减轻脓毒症后肠道屏障功能障碍、氧化应激和炎症反应。

SP1 Promotes HDAC4 Expression and Inhibits HMGB1 Expression to Reduce Intestinal Barrier Dysfunction, Oxidative Stress, and Inflammatory Response after Sepsis.

机构信息

Department of Critical Care Medicine, Shenzhen People's Hospital, The Second Clinical Medical College of Jinan University, The First Affiliated Hospital of South University of Science and Technology, Shenzhen, China.

Department of Pathology, Shenzhen People's Hospital, The Second Clinical Medical College of Jinan University, The First Affiliated Hospital of South University of Science and Technology, Shenzhen, China.

出版信息

J Innate Immun. 2022;14(4):366-379. doi: 10.1159/000518277. Epub 2022 Apr 22.

Abstract

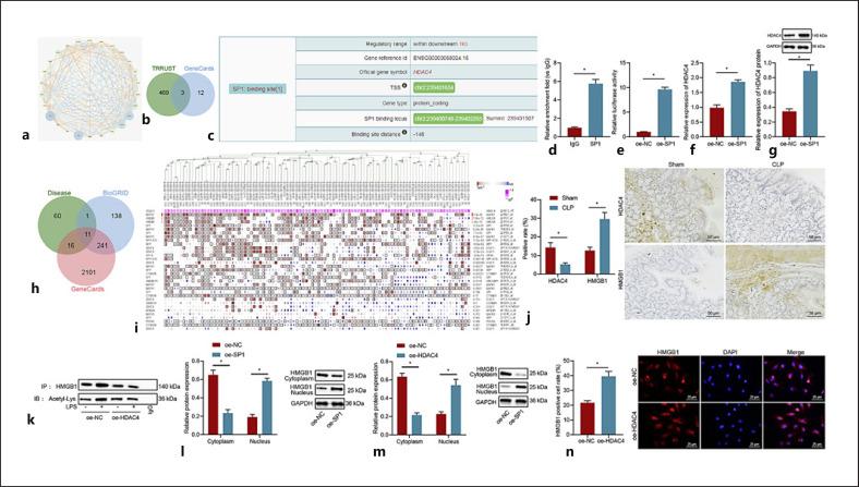
As a serious and elusive syndrome caused by infection, sepsis causes a high rate of mortality around the world. Our investigation aims at exploring the role and possible mechanism of specificity protein-1 (SP1) in the development of sepsis. A mouse model of sepsis was established by cecal ligation perforation, and a cellular model was stimulated by lipopolysaccharide (LPS), followed by determination of the SP1 expression. It was determined that SP1 was poorly expressed in the intestinal tissues of septic mice and LPS-treated cells. Next, we examined the interactions among SP1, histone deacetylase 4 (HDAC4), and high mobility group box 1 (HMGB1) and found that SP1 bound to the HDAC4 promoter to upregulate its expression, thereby promoting the deacetylation of HMGB1. Meanwhile, gain- or loss-of-function approaches were applied to evaluate the intestinal barrier dysfunction, oxidative stress, and inflammatory response. Overexpression of SP1 or underexpression of HMGB1 was observed to reduce intestinal barrier dysfunction, oxidative stress, and inflammatory injury. Collectively, these experimental data provide evidence reporting that SP1 could promote the HDAC4-mediated HMGB1 deacetylation to reduce intestinal barrier dysfunction, oxidative stress, and inflammatory response induced by sepsis, providing a novel therapeutic target for sepsis prevention and treatment.

摘要

作为一种由感染引起的严重且隐匿的综合征,脓毒症在全球范围内导致高死亡率。我们的研究旨在探讨特异性蛋白-1(SP1)在脓毒症发展中的作用和可能机制。通过盲肠结扎穿孔建立脓毒症小鼠模型,并用脂多糖(LPS)刺激细胞模型,然后测定 SP1 的表达。结果表明,脓毒症小鼠和 LPS 处理的细胞的肠道组织中 SP1 表达水平较低。接下来,我们研究了 SP1、组蛋白去乙酰化酶 4(HDAC4)和高迁移率族蛋白 B1(HMGB1)之间的相互作用,发现 SP1 与 HDAC4 启动子结合,上调其表达,从而促进 HMGB1 的去乙酰化。同时,采用过表达或敲低方法评估肠道屏障功能障碍、氧化应激和炎症反应。结果发现,过表达 SP1 或下调 HMGB1 可减轻肠道屏障功能障碍、氧化应激和炎症损伤。这些实验数据表明,SP1 可以促进 HDAC4 介导的 HMGB1 去乙酰化,从而减轻脓毒症引起的肠道屏障功能障碍、氧化应激和炎症反应,为脓毒症的预防和治疗提供了新的治疗靶点。

https://cdn.ncbi.nlm.nih.gov/pmc/blobs/53bc/9274949/6fec5da787fa/jin-0014-0366-g01.jpg

文献AI研究员

20分钟写一篇综述,助力文献阅读效率提升50倍。

立即体验

用中文搜PubMed

大模型驱动的PubMed中文搜索引擎

马上搜索

文档翻译

学术文献翻译模型,支持多种主流文档格式。

立即体验