Suppr超能文献

一段长的非编码 RNA 影响 X 染色体失活的选择。

A long noncoding RNA influences the choice of the X chromosome to be inactivated.

机构信息

Epigenetics and Neurobiology Unit, EMBL Rome, Monterotondo, 00015, Italy.

Genomics and Epigenomics of Animal Development, Developmental and Stem Cell Biology Department, Institut Pasteur, 75015 Paris, France.

出版信息

Proc Natl Acad Sci U S A. 2022 Jul 12;119(28):e2118182119. doi: 10.1073/pnas.2118182119. Epub 2022 Jul 5.

Abstract

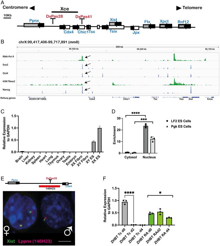
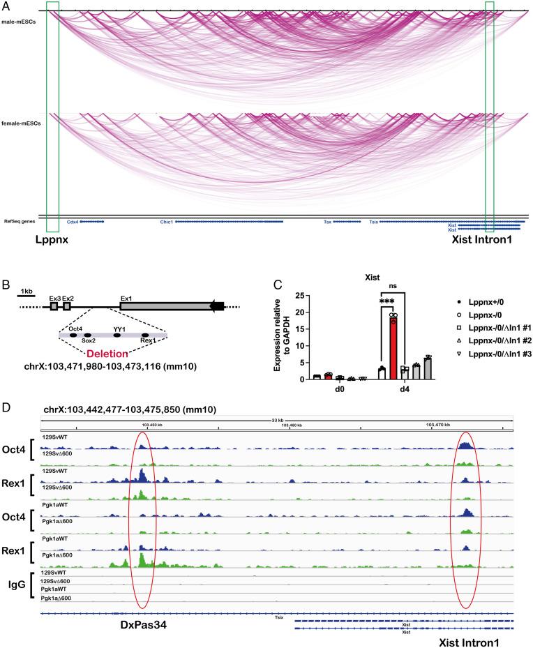
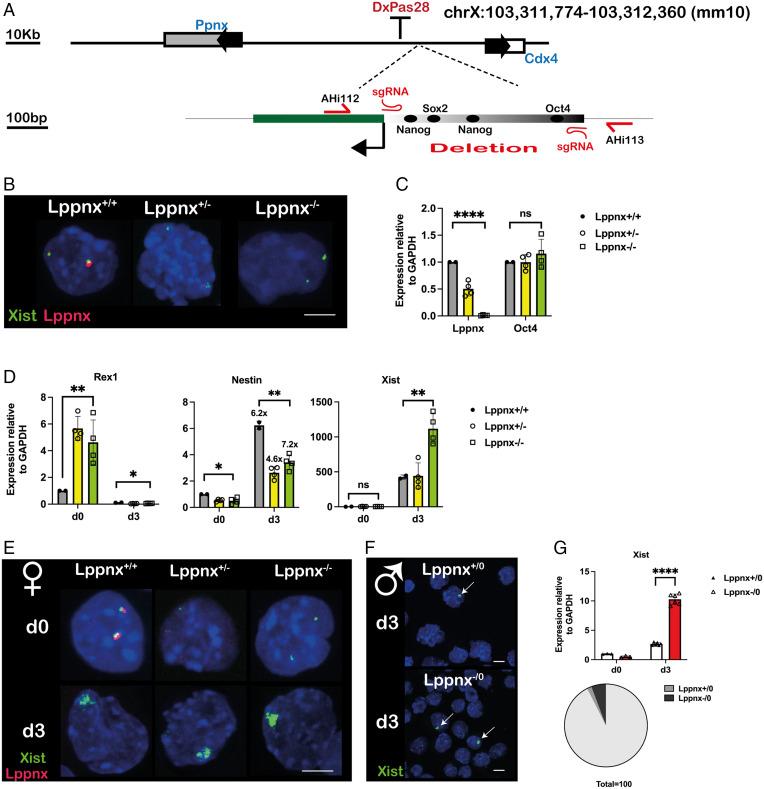
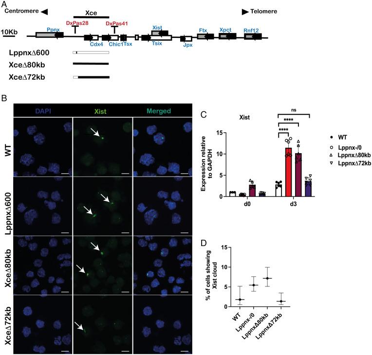
X chromosome inactivation (XCI) is the process of silencing one of the X chromosomes in cells of the female mammal which ensures dosage compensation between the sexes. Although theoretically random in somatic tissues, the choice of which X chromosome is chosen to be inactivated can be biased in mice by genetic element(s) associated with the so-called X-controlling element (). Although the was first described and genetically localized nearly 40 y ago, its mode of action remains elusive. In the approach presented here, we identify a single long noncoding RNA (lncRNA) within the locus, Lppnx, which may be the driving factor in the choice of which X chromosome will be inactivated in the developing female mouse embryo. Comparing weak and strong alleles we show that Lppnx modulates the expression of , one of the key factors in XCI, by controlling the occupancy of pluripotency factors at Intron1 of . This effect is counteracted by enhanced binding of Rex1 in , another key element in XCI regulating the activity of Tsix lncRNA, the main antagonist of Xist, in the strong but not in the weak allele. These results suggest that the different susceptibility for XCI observed in weak and strong alleles results from differential transcription factor binding of Intron 1 and , and that represents a decisive factor in explaining the action of the .

摘要

X 染色体失活(XCI)是雌性哺乳动物细胞中沉默 X 染色体的过程,它确保了性别间的剂量补偿。尽管在体细胞组织中理论上是随机的,但在小鼠中,选择哪条 X 染色体失活可能会受到与所谓的 X 控制元件()相关的遗传元件的影响。虽然 早在近 40 年前就被首次描述和遗传定位,但它的作用机制仍然难以捉摸。在本文提出的方法中,我们在 基因座内鉴定出一个单一的长非编码 RNA(lncRNA),即 Lppnx,它可能是决定雌性小鼠胚胎发育中哪条 X 染色体失活的驱动因素。通过比较弱和强 等位基因,我们表明 Lppnx 通过控制多能因子在 的 Intron1 上的占据来调节 XCI 的关键因子之一 的表达。这种效应被 Rex1 在 中的增强结合所抵消,Rex1 是 XCI 中另一个关键元素,它调节 Xist 的活性,而 Tsix lncRNA 是 Xist 的主要拮抗剂,在强 但不在弱 等位基因中。这些结果表明,在弱和强 等位基因中观察到的不同 XCI 易感性是由于 Intron 1 和 的转录因子结合的差异引起的,并且 代表了解释 作用的决定性因素。

https://cdn.ncbi.nlm.nih.gov/pmc/blobs/cdfd/9282422/a253444f5a21/pnas.2118182119fig01.jpg

文献AI研究员

20分钟写一篇综述,助力文献阅读效率提升50倍。

立即体验

用中文搜PubMed

大模型驱动的PubMed中文搜索引擎

马上搜索

文档翻译

学术文献翻译模型,支持多种主流文档格式。

立即体验