Suppr超能文献

Simiate 与粘着斑激酶 FAK1 共同调控树突生成。

Simiate and the focal adhesion kinase FAK1 cooperate in the regulation of dendritogenesis.

机构信息

Institute for Biochemistry, Emil-Fischer Centre, Friedrich-Alexander-Universität Erlangen-Nürnberg, 91054, Erlangen, Germany.

Institute of Neuroscience and Medicine, INM-2 and INM-10, Research Centre Jülich, 52425, Jülich, Germany.

出版信息

Sci Rep. 2022 Jul 4;12(1):11274. doi: 10.1038/s41598-022-14460-y.

Abstract

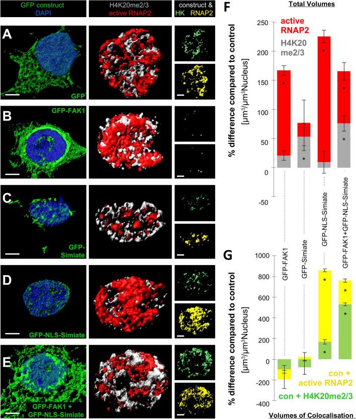
Despite the crucial importance of dendritogenesis for the correct functioning of neurons, the molecular mechanisms underlying neuronal arborisation are still not well understood. Current models suggest that distinct parts and phases of dendritic development are regulated by the expression of distinct transcription factors, that are able to target the cytoskeleton. Two proteins recently implicated in dendritogenesis are the Focal Adhesion Kinase FAK1 and the Actin-binding protein Simiate. Using heterologous expression systems as well as mouse brain extracts in combination with coprecipitation assays, we show that Simiate is able to associate with FAK1. Differential centrifugation experiments further revealed the interaction to be present in cytosolic as well as nuclear fractions. Inside the nucleus though, Simiate preferentially binds to a FAK1 isoform of 80 kDa, which has previously been shown to regulate transcription factor activity. Investigating the function of both proteins in primary hippocampal cultures, we further found that FAK1 and Simiate have distinct roles in dendritogenesis: While FAK1 increases dendrite length and number, Simiate preferentially enhances growth and branching. However, if being confined to the nucleus, Simiate selectively triggers primary dendrite formation, enhancing transcription activity at the same time. Since the effect on primary dendrites is specifically re-normalized by a co-expression of FAK1 and Simiate in the nucleus, the data implies that the two proteins interact to counterbalance each other in order to control dendrite formation. Looking at the role of the cytosolic interaction of FAK1 and Simiate, we found that neurotrophin induced dendritogenesis causes a striking colocalisation of FAK1 and Simiate in dendritic growth cones, which is not present otherwise, thus suggesting that the cytosolic interaction stimulates growth cone mediated dendritogenesis in response to certain external signals. Taken together, the data show that FAK1 and Simiate exert several and distinct actions during the different phases of dendritogenesis and that these actions are related to their subcellular localisation and their interaction.

摘要

尽管树突发生对于神经元的正常功能至关重要,但神经元分支的分子机制仍未得到很好的理解。目前的模型表明,不同的树突发育部分和阶段受不同转录因子的表达调控,这些转录因子能够靶向细胞骨架。最近有两种与树突发生有关的蛋白质是粘着斑激酶 FAK1 和肌动蛋白结合蛋白 Simiate。我们使用异源表达系统以及小鼠大脑提取物结合共沉淀测定,表明 Simiate 能够与 FAK1 结合。差速离心实验进一步表明,这种相互作用存在于细胞质和核部分。然而,在核内,Simate 优先与先前被证明能调节转录因子活性的 80 kDa FAK1 同工型结合。在原代海马培养物中研究这两种蛋白质的功能时,我们进一步发现 FAK1 和 Simiate 在树突发生中具有不同的作用:FAK1 增加树突长度和数量,而 Simiate 则优先增强生长和分支。然而,如果被限制在核内,Simate 会选择性地触发初级树突形成,同时增强转录活性。由于在核内共表达 FAK1 和 Simiate 可以特异性地重新正常化对初级树突的影响,数据表明这两种蛋白质相互作用以相互平衡来控制树突形成。观察 FAK1 和 Simiate 细胞溶质相互作用的作用时,我们发现神经营养因子诱导的树突发生导致 FAK1 和 Simiate 在树突生长锥中明显共定位,而在其他情况下则不存在,这表明细胞溶质相互作用刺激生长锥介导的树突发生以响应某些外部信号。总之,数据表明 FAK1 和 Simiate 在树突发生的不同阶段发挥多种不同的作用,这些作用与它们的亚细胞定位和相互作用有关。

https://cdn.ncbi.nlm.nih.gov/pmc/blobs/f57b/9253104/b2c98c87760f/41598_2022_14460_Fig1_HTML.jpg

文献AI研究员

20分钟写一篇综述,助力文献阅读效率提升50倍。

立即体验

用中文搜PubMed

大模型驱动的PubMed中文搜索引擎

马上搜索

文档翻译

学术文献翻译模型,支持多种主流文档格式。

立即体验