Suppr超能文献

牛奶外泌体对登革热病毒表现出强烈的抗病毒活性。

Milk exosomes elicit a potent anti-viral activity against dengue virus.

机构信息

Department of Animal Biology, School of Life Sciences, University of Hyderabad, Hyderabad, Telangana, India.

Department of Biotechnology and Bioinformatics, School of Life Sciences, University of Hyderabad, Hyderabad, Telangana, India.

出版信息

J Nanobiotechnology. 2022 Jul 6;20(1):317. doi: 10.1186/s12951-022-01496-5.

Abstract

BACKGROUND

Exosomes are nano-sized vesicles secreted by various cells into the intra and extracellular space and hence is an integral part of biological fluids including milk. In the last few decades, many research groups have proved the potential of milk exosomes as a sustainable, economical and non-immunogenic drug delivery and therapeutic agent against different pathological conditions. However, its anti-viral properties still remain to be unearthed.

METHODS

Here, we have been able to isolate, purify and characterize the milk derived exosomes from Cow (CME) and Goat (GME) and further studied its antiviral properties against Dengue virus (DENV), Newcastle Disease Virus strain Komarov (NDV-K) and Human Immunodeficiency Virus (HIV-1) using an in-vitro infection system.

RESULTS

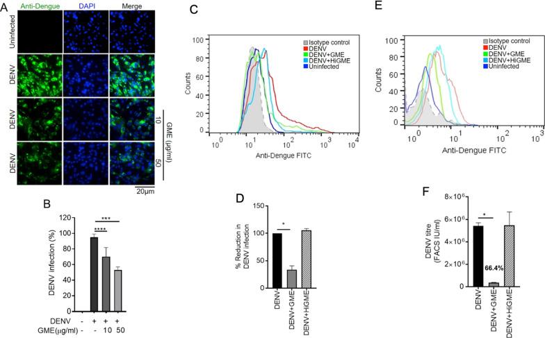
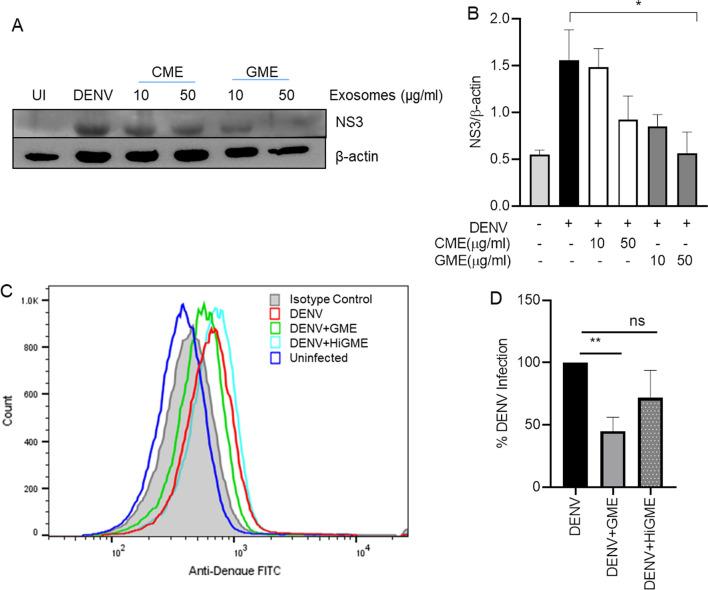
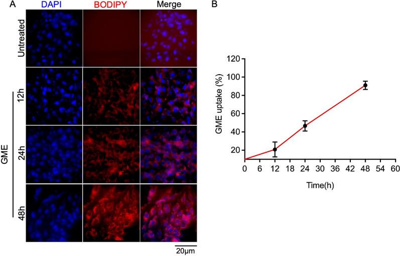
TEM, NTA and DLS analysis validated the appropriate size of the isolated cow and goat milk exosomes (30-150 nm). Real-time PCR and immunoblotting results confirmed the presence of several milk exosomal miRNAs and protein markers. Our findings suggest that GME significantly decreased the infectivity of DENV. In addition, we confirmed that GME significantly reduces DENV replication and reduced the secretion of mature virions. Furthermore, heat inactivation of GME did not show any inhibition on DENV infection, replication, and secretion of mature virions. RNase treatment of GME abrogates the anti-viral properties indicating direct role of exosomes in DENV inhibition. In addition GME inhibited the infectivity of NDV-K, but not HIV-1, suggesting that the GME mediated antiviral activity might be virus specific.

CONCLUSION

This study demonstrates the anti-viral properties of milk exosomes and opens new avenues for the development of exosome-based therapies to treat viral diseases.

摘要

背景

外泌体是各种细胞分泌到细胞内外空间的纳米大小的囊泡,因此是包括牛奶在内的生物体液的组成部分。在过去的几十年中,许多研究小组已经证明了牛奶外泌体作为一种可持续、经济且非免疫原性的药物递送和治疗剂用于治疗各种病理状况的潜力。然而,其抗病毒特性仍有待发现。

方法

在这里,我们能够从奶牛(CME)和山羊(GME)中分离、纯化和表征牛奶衍生的外泌体,并进一步使用体外感染系统研究其对登革热病毒(DENV)、新城疫病毒株科马罗夫(NDV-K)和人类免疫缺陷病毒(HIV-1)的抗病毒特性。

结果

TEM、NTA 和 DLS 分析验证了分离的牛和山羊奶外泌体的适当尺寸(30-150nm)。实时 PCR 和免疫印迹结果证实了几种牛奶外泌体 miRNA 和蛋白质标志物的存在。我们的研究结果表明,GME 显著降低了 DENV 的感染性。此外,我们证实 GME 显著降低了 DENV 的复制并减少了成熟病毒粒子的分泌。此外,GME 的热失活对 DENV 感染、复制和成熟病毒粒子的分泌没有任何抑制作用。GME 的 RNase 处理消除了抗病毒特性,表明外泌体在 DENV 抑制中起直接作用。此外,GME 抑制了 NDV-K 的感染性,但不抑制 HIV-1,表明 GME 介导的抗病毒活性可能是病毒特异性的。

结论

本研究证明了牛奶外泌体的抗病毒特性,并为开发基于外泌体的疗法治疗病毒病开辟了新途径。

https://cdn.ncbi.nlm.nih.gov/pmc/blobs/da86/9258094/683ac1f62cb3/12951_2022_1496_Fig1_HTML.jpg

文献AI研究员

20分钟写一篇综述,助力文献阅读效率提升50倍。

立即体验

用中文搜PubMed

大模型驱动的PubMed中文搜索引擎

马上搜索

文档翻译

学术文献翻译模型,支持多种主流文档格式。

立即体验