Suppr超能文献

斯坦福A型主动脉夹层中免疫相关基因特征的鉴定

Identification of Immune-Related Gene Signature in Stanford Type A Aortic Dissection.

作者信息

Li Zhaoshui, Wang Jumiao, Yu Qiao, Shen Ruxin, Qin Kun, Zhang Yu, Qiao Youjin, Chi Yifan

机构信息

Qingdao Medical College, Qingdao University, Qingdao, China.

Cardiac Surgery Department, Qingdao Hiser Hospital Affiliated to Qingdao University, Qingdao, China.

出版信息

Front Genet. 2022 Jun 16;13:911750. doi: 10.3389/fgene.2022.911750. eCollection 2022.

Abstract

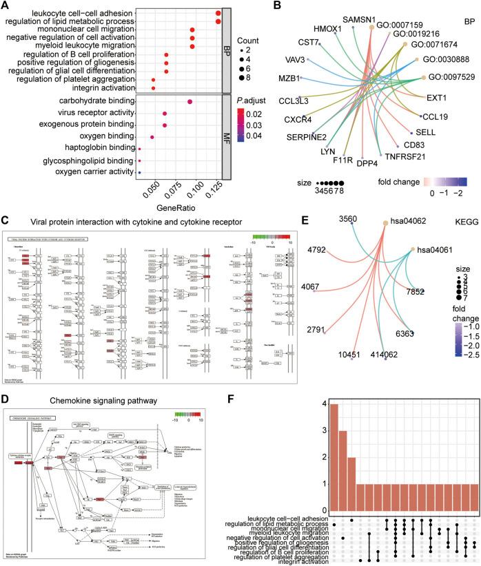
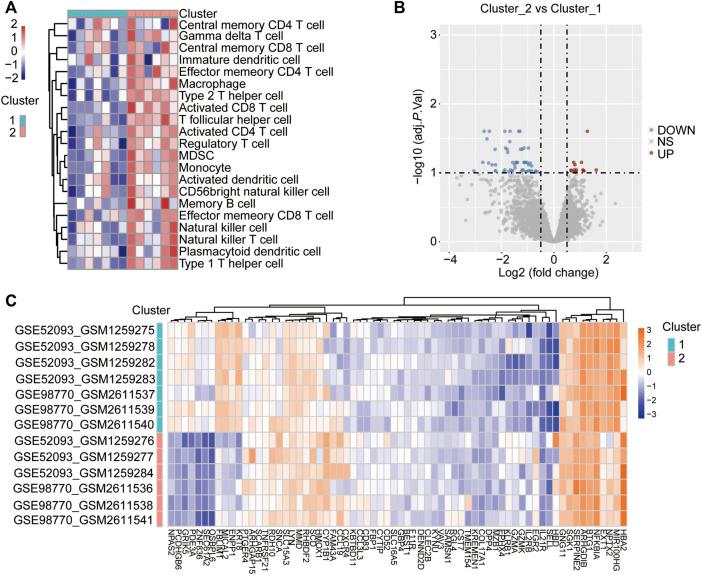
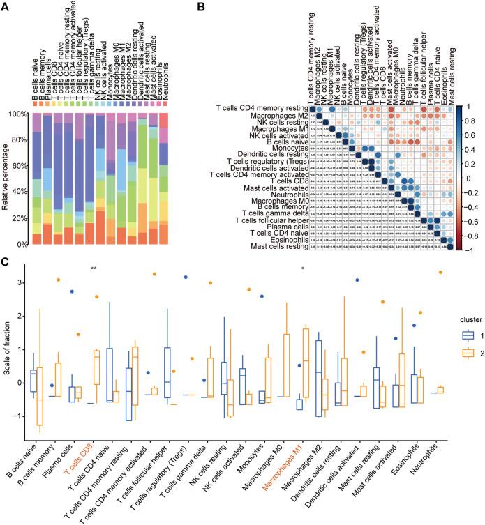
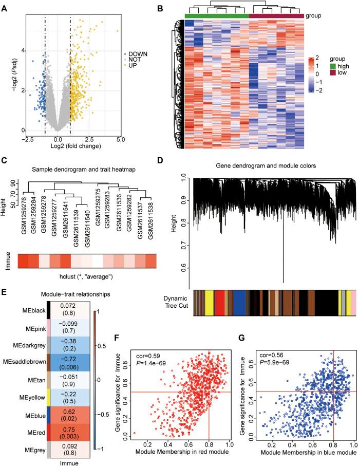
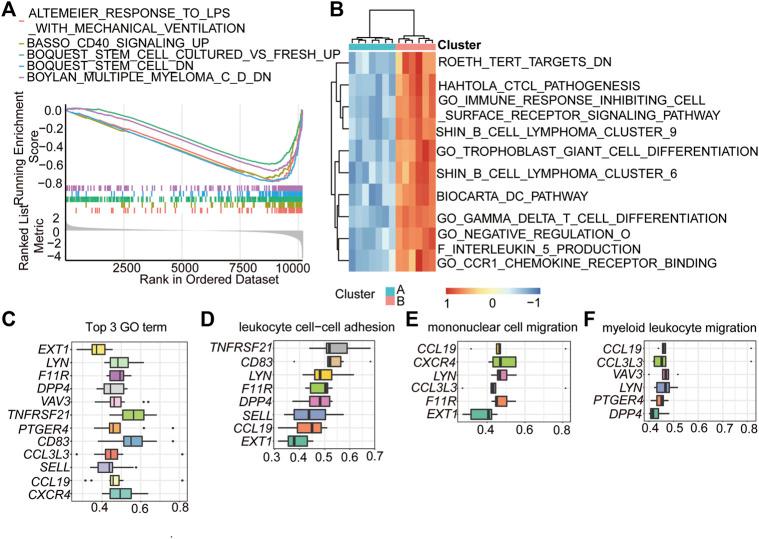
Stanford type A aortic dissection (ATAAD) is a common life-threatening event in the aorta. Recently, immune disorder has been linked to the risk factors that cause ATAAD at the molecular level. However, the specific immune-related gene signature during the progression is unclear. The GSE52093 and GSE98770 datasets related to ATAAD from the Gene Expression Omnibus (GEO) database were acquired. The immune gene expression levels were analyzed by single sample gene set enrichment analysis (ssGSEA). The correlations between gene networks and immune scores were determined by weighted gene correlation network analysis (WGCNA). The different immune subgroups were finally divided by consensus clustering. The differentially expressed genes (DEGs) were identified and subsequent functional enrichment analyses were conducted. The hub genes were identified by protein-protein interaction (PPI) network and functional similarities analyses. The immune cell infiltration proportion was determined by the CIBERSORT algorithm. According to the ssGSEA results, the 13 ATAAD samples from the GEO database were divided into high- and low-immune subgroups according to the ssGSEA, WGCNA, and consensus clustering analysis results. Sixty-eight immune-related DEGs (IRDEGs) between the two subgroups were enriched in inflammatory-immune response biological processes, including leukocyte cell-cell adhesion, mononuclear cell migration, and myeloid leukocyte migration. Among these IRDEGs, 8 genes (, , , , , , , and ) were identified as hub genes that represented immune-related signatures in ATAAD after the PPI and functional similarities analyses. The proportions of infiltrating CD8 T cells and M1 macrophages were significantly higher in ATAAD patients in the immune-high group than the immune-low group. Eight immune-related genes were identified as hub genes representing potential biomarkers and therapeutic targets linked to the immune response in ATAAD patients.

摘要

斯坦福A型主动脉夹层(ATAAD)是主动脉常见的危及生命的疾病。最近,免疫紊乱在分子水平上与导致ATAAD的危险因素相关联。然而,疾病进展过程中特定的免疫相关基因特征尚不清楚。从基因表达综合数据库(GEO)中获取了与ATAAD相关的GSE52093和GSE98770数据集。通过单样本基因集富集分析(ssGSEA)分析免疫基因表达水平。通过加权基因共表达网络分析(WGCNA)确定基因网络与免疫评分之间的相关性。最终通过一致性聚类划分不同的免疫亚组。鉴定差异表达基因(DEG)并进行后续功能富集分析。通过蛋白质-蛋白质相互作用(PPI)网络和功能相似性分析鉴定枢纽基因。通过CIBERSORT算法确定免疫细胞浸润比例。根据ssGSEA结果,根据ssGSEA、WGCNA和一致性聚类分析结果,将来自GEO数据库的13个ATAAD样本分为高免疫亚组和低免疫亚组。两个亚组之间的68个免疫相关差异表达基因(IRDEG)富集于炎症免疫反应生物学过程,包括白细胞细胞间粘附、单核细胞迁移和髓系白细胞迁移。在这些IRDEG中,经过PPI和功能相似性分析后,8个基因(、、、、、、和)被鉴定为代表ATAAD中免疫相关特征的枢纽基因。免疫高分组的ATAAD患者中浸润性CD8 T细胞和M1巨噬细胞的比例显著高于免疫低分组。八个免疫相关基因被鉴定为枢纽基因,代表与ATAAD患者免疫反应相关的潜在生物标志物和治疗靶点。

https://cdn.ncbi.nlm.nih.gov/pmc/blobs/d23f/9252449/fcf9e7caae4f/fgene-13-911750-g001.jpg

文献AI研究员

20分钟写一篇综述,助力文献阅读效率提升50倍。

立即体验

用中文搜PubMed

大模型驱动的PubMed中文搜索引擎

马上搜索

文档翻译

学术文献翻译模型,支持多种主流文档格式。

立即体验