Suppr超能文献

癌症靶向与诊断:碳纳米管的最新进展

Cancer Targeting and Diagnosis: Recent Trends with Carbon Nanotubes.

作者信息

Singh Ragini, Kumar Santosh

机构信息

College of Agronomy, Liaocheng University, Liaocheng 252059, China.

Shandong Key Laboratory of Optical Communication Science and Technology, School of Physics Science and Information Technology, Liaocheng University, Liaocheng 252059, China.

出版信息

Nanomaterials (Basel). 2022 Jul 2;12(13):2283. doi: 10.3390/nano12132283.

Abstract

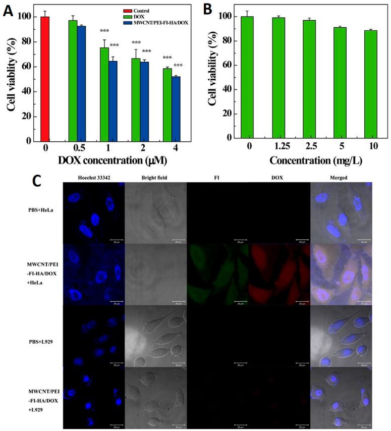
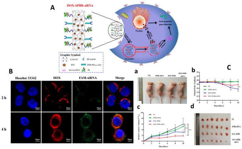
Cancer belongs to a category of disorders characterized by uncontrolled cell development with the potential to invade other bodily organs, resulting in an estimated 10 million deaths globally in 2020. With advancements in nanotechnology-based systems, biomedical applications of nanomaterials are attracting increasing interest as prospective vehicles for targeted cancer therapy and enhancing treatment results. In this context, carbon nanotubes (CNTs) have recently garnered a great deal of interest in the field of cancer diagnosis and treatment due to various factors such as biocompatibility, thermodynamic properties, and varied functionalization. In the present review, we will discuss recent advancements regarding CNT contributions to cancer diagnosis and therapy. Various sensing strategies like electrochemical, colorimetric, plasmonic, and immunosensing are discussed in detail. In the next section, therapy techniques like photothermal therapy, photodynamic therapy, drug targeting, gene therapy, and immunotherapy are also explained in-depth. The toxicological aspect of CNTs for biomedical application will also be discussed in order to ensure the safe real-life and clinical use of CNTs.

摘要

癌症属于一类以细胞不受控制地生长为特征的疾病,具有侵入身体其他器官的可能性,2020年全球估计有1000万人死于癌症。随着基于纳米技术的系统的进步,纳米材料的生物医学应用作为靶向癌症治疗和提高治疗效果的潜在载体正吸引着越来越多的关注。在这种背景下,由于生物相容性、热力学性质和多种功能化等各种因素,碳纳米管(CNT)最近在癌症诊断和治疗领域引起了极大的兴趣。在本综述中,我们将讨论碳纳米管在癌症诊断和治疗方面的最新进展。详细讨论了各种传感策略,如电化学传感、比色传感、等离子体传感和免疫传感。在下一节中,还将深入解释光热疗法、光动力疗法、药物靶向、基因疗法和免疫疗法等治疗技术。为了确保碳纳米管在实际生活和临床中的安全使用,还将讨论碳纳米管在生物医学应用中的毒理学方面。

https://cdn.ncbi.nlm.nih.gov/pmc/blobs/ad24/9268713/ad594ef51015/nanomaterials-12-02283-g001.jpg

文献AI研究员

20分钟写一篇综述,助力文献阅读效率提升50倍。

立即体验

用中文搜PubMed

大模型驱动的PubMed中文搜索引擎

马上搜索

文档翻译

学术文献翻译模型,支持多种主流文档格式。

立即体验