Suppr超能文献

人类肺腺癌中E2F转录因子家族的综合分析

Comprehensive Analysis of the E2F Transcription Factor Family in Human Lung Adenocarcinoma.

作者信息

Wang Qixun, Liu Jinping, Cheang Iokfai, Li Jinghang, Chen Tingzhen, Li Yanxiu, Yu Bo

机构信息

Department of Cardiovascular Surgery, The First People's Hospital of Lianyungang, Lianyungang Clinical College of Nanjing Medical University, Lianyungang, 222000, Jiangsu, People's Republic of China.

Department of Cardiology, The First Affiliated Hospital of Nanjing Medical University, Nanjing, 210009, People's Republic of China.

出版信息

Int J Gen Med. 2022 Jul 2;15:5973-5984. doi: 10.2147/IJGM.S369582. eCollection 2022.

Abstract

BACKGROUND

E2F transcription factors (E2Fs), code a family of pivotal transcription factors, have been identified as key regulators in tumor tumorigenesis. However, the function of E2F family in human lung adenocarcinoma (LUAD) have not been fully elucidated.

METHODS

Herein, The Cancer Genome Atlas (TCGA) databases, Kaplan-Meier plotter, cBioPortal and TIMER were used to analyze differential expression, prognostic value, genetic alteration and immune cell infiltration of E2Fs in LUAD patients.

RESULTS

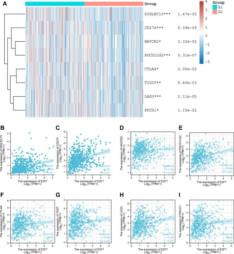
The expression levels of () were all significantly upregulated in LUAD tissues compared with normal lung tissues. All eight had low rates of gene mutation in LUAD patients from cBioPortal databases. Survival analysis revealed that E2F2 (P=0.038; HR 1.36; 95% CI 1.02-1.81), E2F7 (P<0.001; HR 1.78; 95% CI 1.33-2.39) and E2F8 (P=0.03; HR 1.37; 95% CI 1.02-1.82) were significantly associated with poor prognosis. Multivariate cox regression analysis found that only E2F7 (P<0.001; HR 2.72; 95% CI 1.75-4.25) was an independent prognostic predictor in LUAD after adjusting common clinical parameters. The receiver operating characteristic (ROC) analysis also found that E2F7 had high diagnostic value for LUAD (AUC=0.901). Further analysis found that E2F7 was significantly associated with LUAD immune cell infiltration of B cell, T cell, neutrophil, and myeloid dendritic cell. E2F7 also have positive correlations with immune checkpoint genes including SIGLEC15, CD274, HAVCR2, PDCD1LG2, CTLA4, TIGIT, LAG3 and PDCD1 in LUAD.

CONCLUSION

Our findings showed various association of E2F7 in LUAD diagnostic and prognostic aspects, which suggested its potential in becoming a novel biomarker.

摘要

背景

E2F转录因子(E2Fs)编码一族关键转录因子,已被确定为肿瘤发生过程中的关键调节因子。然而,E2F家族在人类肺腺癌(LUAD)中的功能尚未完全阐明。

方法

本文使用癌症基因组图谱(TCGA)数据库、Kaplan-Meier绘图工具、cBioPortal和TIMER分析LUAD患者中E2Fs的差异表达、预后价值、基因改变和免疫细胞浸润情况。

结果

与正常肺组织相比,LUAD组织中()的表达水平均显著上调。来自cBioPortal数据库的LUAD患者中,所有8种()的基因突变率均较低。生存分析显示,E2F2(P=0.038;HR 1.36;95%CI 1.02-1.81)、E2F7(P<0.001;HR 1.78;95%CI 1.33-2.39)和E2F8(P=0.03;HR 1.37;95%CI 1.02-1.82)与预后不良显著相关。多变量cox回归分析发现,在调整常见临床参数后,只有E2F7(P<0.001;HR 2.72;95%CI 1.75-4.25)是LUAD的独立预后预测因子。受试者工作特征(ROC)分析还发现,E2F7对LUAD具有较高的诊断价值(AUC=0.901)。进一步分析发现,E2F7与LUAD中B细胞、T细胞、中性粒细胞和髓样树突状细胞的免疫细胞浸润显著相关。E2F7在LUAD中还与包括SIGLEC15、CD274、HAVCR2、PDCD1LG2、CTLA4、TIGIT、LAG3和PDCD1在内的免疫检查点基因呈正相关。

结论

我们的研究结果显示了E2F7在LUAD诊断和预后方面的多种关联,这表明它有可能成为一种新型生物标志物。

https://cdn.ncbi.nlm.nih.gov/pmc/blobs/fa30/9259060/9dcc42a0091c/IJGM-15-5973-g0001.jpg

文献AI研究员

20分钟写一篇综述,助力文献阅读效率提升50倍。

立即体验

用中文搜PubMed

大模型驱动的PubMed中文搜索引擎

马上搜索

文档翻译

学术文献翻译模型,支持多种主流文档格式。

立即体验