Suppr超能文献

类额外纺锤极体1作为一种预后生物标志物并促进肺腺癌转移。

Extra Spindle Pole Bodies-Like 1 Serves as a Prognostic Biomarker and Promotes Lung Adenocarcinoma Metastasis.

作者信息

Nie Zhi, Pu Tong, Han Zhaojie, Wang Chenyang, Pan Chenglong, Li Ping, Ma Xiaoling, Yao Yanfei, Zhao Youmei, Wang Chunyan, Jiang Xiulin, Ding Jianyang

机构信息

Department of Neurology, First Affiliated Hospital of Kunming Medical University, Kunming, China.

Department of Neurology, Yunnan Province Clinical Research Center for Neurological Diseases, Kunming, China.

出版信息

Front Oncol. 2022 Jun 22;12:930647. doi: 10.3389/fonc.2022.930647. eCollection 2022.

Abstract

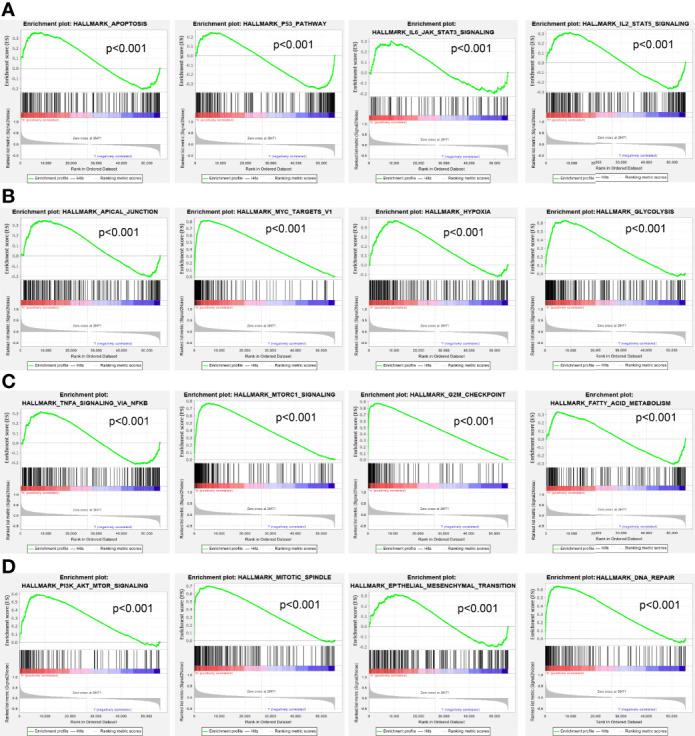
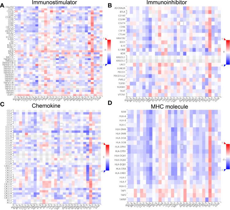
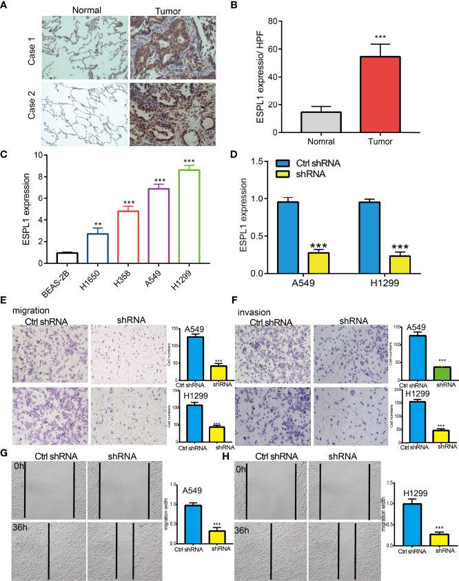
Extra spindle pole bodies-like 1 (ESPL1), a cysteine endopeptidase, plays a vital role in chromosome inheritance. However, the association of ESPL1 with prognosis and immune infiltration in lung adenocarcinoma (LUAD) has not yet been explored. Here, we analyzed the expression level, prognostic values, diagnostic value, and immune infiltration level in LUAD using various databases. Immunohistochemistry (IHC) and quantitative real-time PCR (qRT-PCR) assays were used to detect the expression of ESPL1 in LUAD tissues and cell lines. In this study, we found that ESPL1 was upregulated in LUAD and a higher expression of ESPL1 was correlated with unfavorable prognosis in LUAD. Meanwhile, Cox hazard regression analysis results suggested that ESPL1 may be an independent prognostic factor for LUAD. Moreover, we demonstrated that ESPL1 expression was significantly correlated with immune infiltration of Th2 and dendritic cells in LUAD. We also confirmed that DNA copy number amplification and DNA hypo-methylation were positively correlated with ESPL1 expression in LUAD. Additionally, DNA copy number amplification was significantly associated with adverse clinical outcomes in LUAD. Kyoto Encyclopedia of Genes and Genomes (KEGG) and gene set enrichment analysis (GSEA) confirmed that ESPL1 was mainly involved in the DNA replication and glycolysis signaling pathway. Finally, we revealed that ESPL1 was highly expressed in LUAD tissues and cell lines. Knockdown of ESPL1 significantly inhibited cell migration and the invasion abilities of LUAD. Our study comprehensively confirmed that ESPL1 expression may serve as a novel prognostic biomarker for both the clinical outcome and immune cell infiltration in LUAD.

摘要

类额外纺锤极体蛋白1(ESPL1)是一种半胱氨酸内肽酶,在染色体遗传中起着至关重要的作用。然而,ESPL1与肺腺癌(LUAD)预后及免疫浸润的相关性尚未得到研究。在此,我们利用各种数据库分析了LUAD中的表达水平、预后价值、诊断价值及免疫浸润水平。采用免疫组织化学(IHC)和定量实时PCR(qRT-PCR)检测LUAD组织和细胞系中ESPL1的表达。在本研究中,我们发现ESPL1在LUAD中上调,且ESPL1的高表达与LUAD的不良预后相关。同时,Cox风险回归分析结果表明ESPL1可能是LUAD的一个独立预后因素。此外,我们证明ESPL1表达与LUAD中Th2和树突状细胞的免疫浸润显著相关。我们还证实DNA拷贝数扩增和DNA低甲基化与LUAD中ESPL1表达呈正相关。此外,DNA拷贝数扩增与LUAD的不良临床结局显著相关。京都基因与基因组百科全书(KEGG)和基因集富集分析(GSEA)证实ESPL1主要参与DNA复制和糖酵解信号通路。最后,我们发现ESPL1在LUAD组织和细胞系中高表达。敲低ESPL1可显著抑制LUAD的细胞迁移和侵袭能力。我们的研究全面证实ESPL1表达可能作为LUAD临床结局和免疫细胞浸润的一种新型预后生物标志物。

https://cdn.ncbi.nlm.nih.gov/pmc/blobs/85fd/9257280/447470d8d385/fonc-12-930647-g001.jpg

相似文献

1
Extra Spindle Pole Bodies-Like 1 Serves as a Prognostic Biomarker and Promotes Lung Adenocarcinoma Metastasis.
Front Oncol. 2022 Jun 22;12:930647. doi: 10.3389/fonc.2022.930647. eCollection 2022.
2
Integrated analysis and validation reveal ACAP1 as a novel prognostic biomarker associated with tumor immunity in lung adenocarcinoma.
Comput Struct Biotechnol J. 2022 Aug 13;20:4390-4401. doi: 10.1016/j.csbj.2022.08.026. eCollection 2022.
4
ESPL1 is Elevated in Hepatocellular Carcinoma and Predicts Prognosis.
Int J Gen Med. 2022 Nov 28;15:8381-8398. doi: 10.2147/IJGM.S381188. eCollection 2022.
5
Upregulation of GNPNAT1 Predicts Poor Prognosis and Correlates With Immune Infiltration in Lung Adenocarcinoma.
Front Mol Biosci. 2021 Mar 25;8:605754. doi: 10.3389/fmolb.2021.605754. eCollection 2021.
9
Pan-Cancer Integrated Analysis Identification of SASH3, a Potential Biomarker That Inhibits Lung Adenocarcinoma Progression.
Front Oncol. 2022 Jun 3;12:927988. doi: 10.3389/fonc.2022.927988. eCollection 2022.
10
TRAIP serves as a potential prognostic biomarker and correlates with immune infiltrates in lung adenocarcinoma.
Int Immunopharmacol. 2023 Sep;122:110605. doi: 10.1016/j.intimp.2023.110605. Epub 2023 Jul 12.

引用本文的文献

1
Evaluation of serum ESPL1 as a biomarker for early diagnosis of HBV-related hepatocellular carcinoma.
Front Oncol. 2025 Apr 3;15:1574317. doi: 10.3389/fonc.2025.1574317. eCollection 2025.
3
Overexpression of C1orf74 predicts poor outcome and promote cervical cancer progression.
Heliyon. 2024 Dec 9;10(24):e40966. doi: 10.1016/j.heliyon.2024.e40966. eCollection 2024 Dec 30.
6
ESPL1 is Elevated in Hepatocellular Carcinoma and Predicts Prognosis.
Int J Gen Med. 2022 Nov 28;15:8381-8398. doi: 10.2147/IJGM.S381188. eCollection 2022.

本文引用的文献

2
Cancer statistics, 2022.
CA Cancer J Clin. 2022 Jan;72(1):7-33. doi: 10.3322/caac.21708. Epub 2022 Jan 12.
3
ESPL1 Is a Novel Prognostic Biomarker Associated With the Malignant Features of Glioma.
Front Genet. 2021 Aug 26;12:666106. doi: 10.3389/fgene.2021.666106. eCollection 2021.
4
Serum ESPL1 Can Be Used as a Biomarker for Patients With Hepatitis B Virus-Related Liver Cancer: A Chinese Case-Control Study.
Technol Cancer Res Treat. 2020 Jan-Dec;19:1533033820980785. doi: 10.1177/1533033820980785.
5
TTK, CDC25A, and ESPL1 as Prognostic Biomarkers for Endometrial Cancer.
Biomed Res Int. 2020 Nov 17;2020:4625123. doi: 10.1155/2020/4625123. eCollection 2020.
6
Neoadjuvant Immunotherapy for NSCLC: Current Concepts and Future Approaches.
J Thorac Oncol. 2020 Aug;15(8):1281-1297. doi: 10.1016/j.jtho.2020.05.020. Epub 2020 Jun 6.
7
Targeted Therapy and Checkpoint Immunotherapy in Lung Cancer.
Surg Pathol Clin. 2020 Mar;13(1):17-33. doi: 10.1016/j.path.2019.11.002.
8
Cancer statistics, 2020.
CA Cancer J Clin. 2020 Jan;70(1):7-30. doi: 10.3322/caac.21590. Epub 2020 Jan 8.

文献AI研究员

20分钟写一篇综述,助力文献阅读效率提升50倍。

立即体验

用中文搜PubMed

大模型驱动的PubMed中文搜索引擎

马上搜索

文档翻译

学术文献翻译模型,支持多种主流文档格式。

立即体验