Suppr超能文献

SNHG25 促进 SNORA50C 的积累,从而稳定神经母细胞瘤细胞中的 HDAC1。

SNHG25 facilitates SNORA50C accumulation to stabilize HDAC1 in neuroblastoma cells.

机构信息

Department of Pediatric Surgery, Guangzhou Institute of Pediatrics, Guangzhou Women and Children's Medical Center, Guangzhou Medical University, Guangzhou, 510623, Guangdong, China.

Guangdong Provincial Key Laboratory of Research in Structural Birth Defect Disease; Guangzhou Women and Children's Medical Center, Guangzhou Medical University, Guangzhou, 510623, Guangdong, China.

出版信息

Cell Death Dis. 2022 Jul 11;13(7):597. doi: 10.1038/s41419-022-05040-z.

Abstract

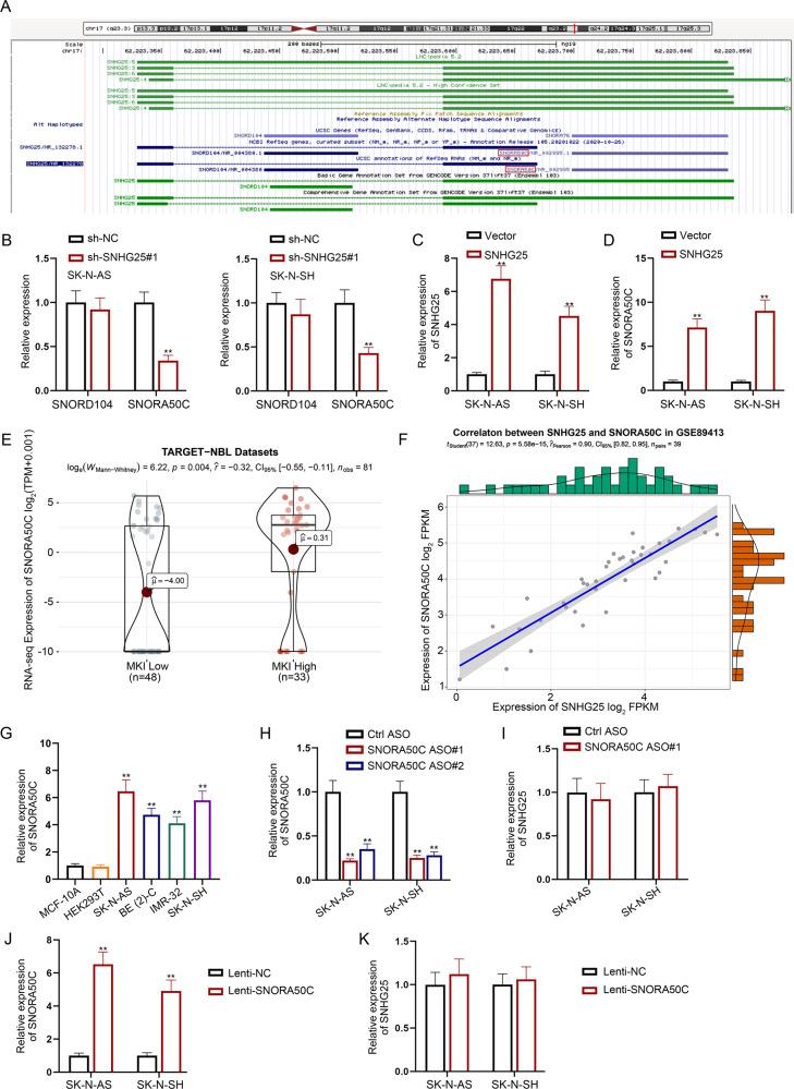
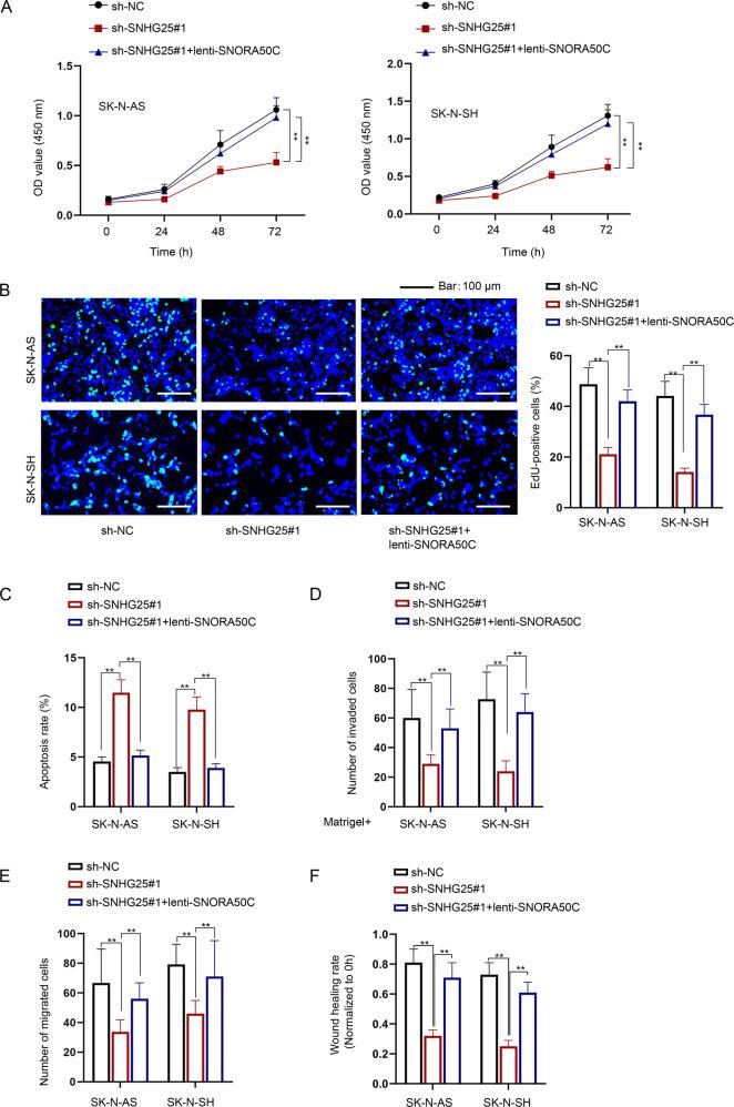
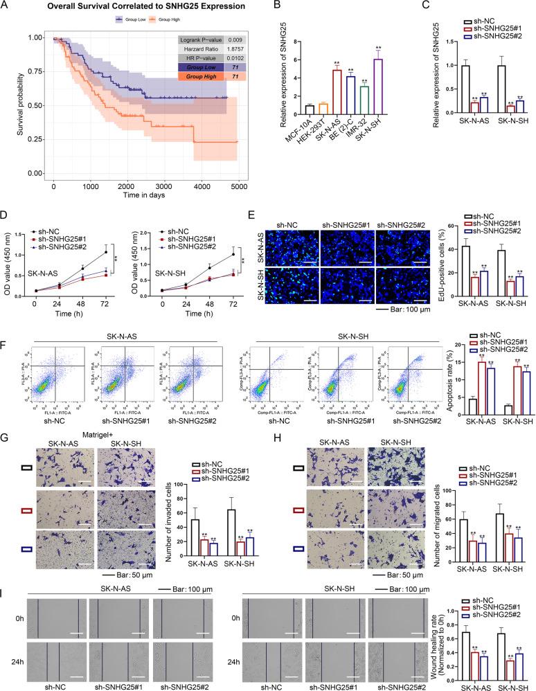
Increasing studies have pointed out that small nucleolar RNAs (snoRNAs) and their host genes (SNHGs) have multi-functional roles in cancer progression. Bioinformatics analysis revealed the importance of snoRNA host gene 25 (SNHG25) in neuroblastoma (NB). Hence, we further explored the function and molecular mechanism of SNHG25 in NB. Our study revealed that SNHG25 expression was upregulated in NB cells. Through loss-of-function assays, we discovered that silencing of SNHG25 suppressed NB cell proliferation, invasion, and migration. Moreover, we found that SNHG25 positively regulated snoRNA small nucleolar RNA, H/ACA box 50 C (SNORA50C) in NB cells, and SNORA50C depletion had the same function as SNHG25 silencing in NB cells. Moreover, we proved that SNHG25 recruited dyskerin pseudouridine synthase 1 (DKC1) to facilitate SNORA50C accumulation and associated small nucleolar ribonucleoprotein (snoRNP) assembly. In addition, it was manifested that SNHG25 relied on SNORA50C to inhibit ubiquitination of histone deacetylase 1 (HDAC1), thereby elevating HDAC1 expression in NB cells. Further, HDAC1 was proven to be a tumor-facilitator in NB, and SNORA50C contributed to NB cell growth and migration through the HDAC1-mediated pathway. In vivo xenograft experiments further supported that SNHG25 promoted NB progression through SNORA50C/HDAC1 pathway. Our study might provide a novel sight for NB treatment.

摘要

越来越多的研究指出,小核仁 RNA(snoRNAs)及其宿主基因(SNHGs)在癌症进展中具有多功能作用。生物信息学分析揭示了 snoRNA 宿主基因 25(SNHG25)在神经母细胞瘤(NB)中的重要性。因此,我们进一步探讨了 SNHG25 在 NB 中的功能和分子机制。我们的研究表明,SNHG25 在 NB 细胞中表达上调。通过功能丧失实验,我们发现沉默 SNHG25 抑制了 NB 细胞的增殖、侵袭和迁移。此外,我们发现 SNHG25 正向调节 NB 细胞中的 snoRNA 小核仁 RNA、H/ACA 盒 50C(SNORA50C),并且 SNORA50C 的缺失在 NB 细胞中具有与 SNHG25 沉默相同的功能。此外,我们证明 SNHG25 招募 dyskerin pseudouridine synthase 1(DKC1)促进 SNORA50C 的积累和相关小核仁核糖核蛋白(snoRNP)的组装。此外,研究表明 SNHG25 依赖 SNORA50C 抑制组蛋白去乙酰化酶 1(HDAC1)的泛素化,从而提高 NB 细胞中 HDAC1 的表达。进一步证明,HDAC1 是 NB 中的肿瘤促进因子,并且 SNORA50C 通过 HDAC1 介导的途径促进 NB 细胞的生长和迁移。体内异种移植实验进一步支持 SNHG25 通过 SNORA50C/HDAC1 途径促进 NB 进展。我们的研究可能为 NB 的治疗提供新的思路。

https://cdn.ncbi.nlm.nih.gov/pmc/blobs/25ee/9276775/ec08a54d9937/41419_2022_5040_Fig1_HTML.jpg

文献AI研究员

20分钟写一篇综述,助力文献阅读效率提升50倍。

立即体验

用中文搜PubMed

大模型驱动的PubMed中文搜索引擎

马上搜索

文档翻译

学术文献翻译模型,支持多种主流文档格式。

立即体验