Suppr超能文献

Mid1 与脊髓性肌萎缩症和延髓性肌肉萎缩症中运动神经元的雄激素依赖性轴突易损性相关。

Mid1 is associated with androgen-dependent axonal vulnerability of motor neurons in spinal and bulbar muscular atrophy.

机构信息

Department of Neurology, Nagoya University Graduate School of Medicine, Nagoya, Japan.

Department of Anatomy and Cell Biology, Nagoya University Graduate School of Medicine, Nagoya, Japan.

出版信息

Cell Death Dis. 2022 Jul 13;13(7):601. doi: 10.1038/s41419-022-05001-6.

Abstract

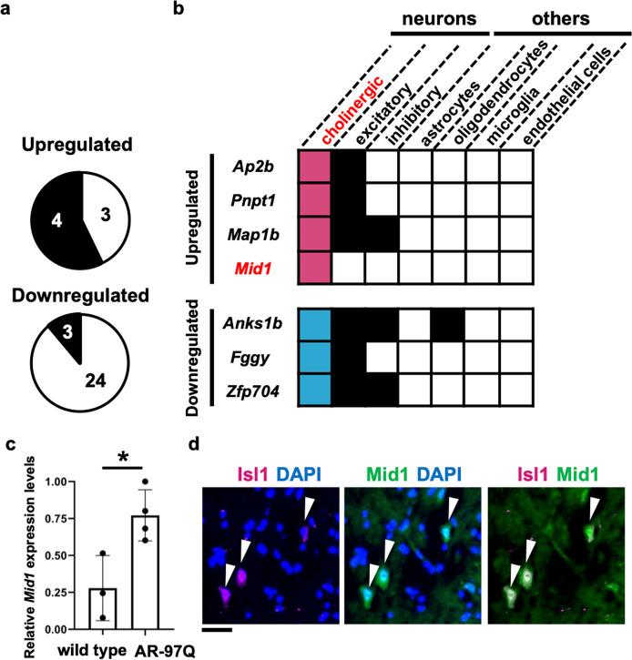
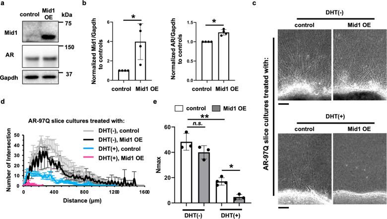
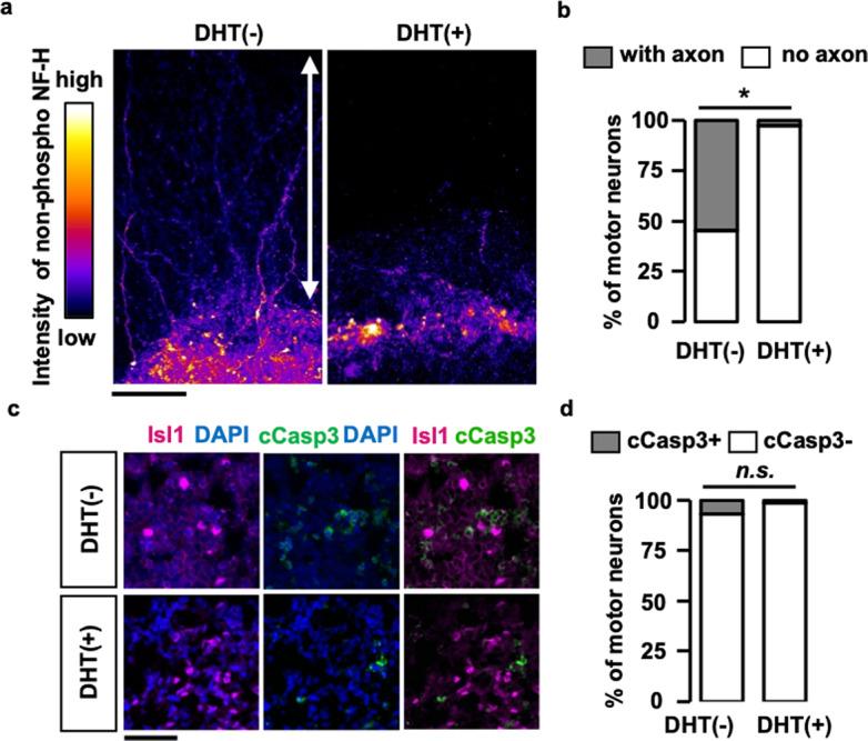
Spinal and bulbar muscular atrophy (SBMA) is an adult-onset hereditary neurodegenerative disease caused by the expansions of CAG repeats in the androgen receptor (AR) gene. Androgen-dependent nuclear accumulation of pathogenic AR protein causes degeneration of lower motor neurons, leading to progressive muscle weakness and atrophy. While the successful induction of SBMA-like pathology has been achieved in mouse models, mechanisms underlying motor neuron vulnerability remain unclear. In the present study, we performed a transcriptome-based screening for genes expressed exclusively in motor neurons and dysregulated in the spinal cord of SBMA mice. We found upregulation of Mid1 encoding a microtubule-associated RNA binding protein which facilitates the translation of CAG-expanded mRNAs. Based on the finding that lower motor neurons begin expressing Mid1 during embryonic stages, we developed an organotypic slice culture system of the spinal cord obtained from SBMA mouse fetuses to study the pathogenic role of Mid1 in SBMA motor neurons. Impairment of axonal regeneration arose in the spinal cord culture in SBMA mice in an androgen-dependent manner, but not in mice with non-CAG-expanded AR, and was either exacerbated or ameliorated by Mid1 overexpression or knockdown, respectively. Hence, an early Mid1 expression confers vulnerability to motor neurons, at least by inducing axonogenesis defects, in SBMA.

摘要

脊髓延髓肌肉萎缩症(SBMA)是一种由雄激素受体(AR)基因中 CAG 重复扩展引起的成年发病的遗传性神经退行性疾病。致病的 AR 蛋白在雄激素依赖性下在核内积累,导致下运动神经元变性,导致进行性肌肉无力和萎缩。虽然在小鼠模型中已经成功诱导出 SBMA 样病理学,但运动神经元易感性的机制仍不清楚。在本研究中,我们进行了基于转录组的筛选,以寻找仅在运动神经元中表达且在 SBMA 小鼠脊髓中失调的基因。我们发现编码微管相关 RNA 结合蛋白 Mid1 的基因上调,该蛋白促进 CAG 扩展 mRNA 的翻译。基于下运动神经元在胚胎阶段开始表达 Mid1 的发现,我们开发了一种源自 SBMA 小鼠胎鼠脊髓的器官型切片培养系统,以研究 Mid1 在 SBMA 运动神经元中的致病作用。雄激素依赖性地,在 SBMA 小鼠的脊髓培养物中出现了轴突再生受损,但在非 CAG 扩展的 AR 小鼠中则没有,而 Mid1 的过表达或敲低分别加剧或改善了这种情况。因此,早期 Mid1 的表达至少通过诱导轴突发生缺陷使运动神经元易受 SBMA 的影响。

https://cdn.ncbi.nlm.nih.gov/pmc/blobs/fa52/9276699/6395c596150f/41419_2022_5001_Fig1_HTML.jpg

文献AI研究员

20分钟写一篇综述,助力文献阅读效率提升50倍。

立即体验

用中文搜PubMed

大模型驱动的PubMed中文搜索引擎

马上搜索

文档翻译

学术文献翻译模型,支持多种主流文档格式。

立即体验