Suppr超能文献

血管紧张素 II 在重症 COVID-19 中诱导活性氧、DNA 损伤和 T 细胞凋亡。

Angiotensin II induces reactive oxygen species, DNA damage, and T-cell apoptosis in severe COVID-19.

机构信息

Institute of Human Genetics, UMR9002, CNRS, Montpellier University, Montpellier, Nîmes, France.

Immunology Department, Nîmes University Hospital, Nîmes, France.

出版信息

J Allergy Clin Immunol. 2022 Sep;150(3):594-603.e2. doi: 10.1016/j.jaci.2022.06.020. Epub 2022 Jul 14.

Abstract

BACKGROUND

Lymphopenia is predictive of survival in patients with coronavirus disease 2019 (COVID-19).

OBJECTIVE

The aim of this study was to understand the cause of the lymphocyte count drop in severe forms of severe acute respiratory syndrome coronavirus 2 (SARS-CoV-2) infection.

METHODS

Monocytic production of reactive oxygen species (ROSs) and T-cell apoptosis were measured by flow cytometry, DNA damage in PBMCs was measured by immunofluorescence, and angiotensin II (AngII) was measured by ELISA in patients infected with SARS-CoV-2 at admission to an intensive care unit (ICU) (n = 29) or not admitted to an ICU (n = 29) and in age- and sex-matched healthy controls.

RESULTS

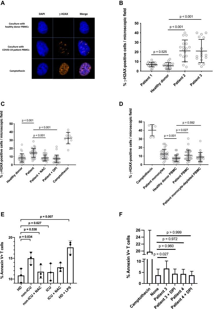
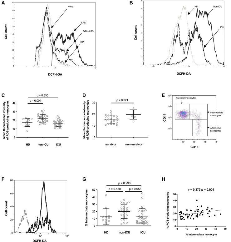
We showed that the monocytes of certain patients with COVID-19 spontaneously released ROSs able to induce DNA damage and apoptosis in neighboring cells. Of note, high ROS production was predictive of death in ICU patients. Accordingly, in most patients, we observed the presence of DNA damage in up to 50% of their PBMCs and T-cell apoptosis. Moreover, the intensity of this DNA damage was linked to lymphopenia. SARS-CoV-2 is known to induce the internalization of its receptor, angiotensin-converting enzyme 2, which is a protease capable of catabolizing AngII. Accordingly, in certain patients with COVID-19 we observed high plasma levels of AngII. When looking for the stimulus responsible for their monocytic ROS production, we revealed that AngII triggers ROS production by monocytes via angiotensin receptor I. ROSs released by AngII-activated monocytes induced DNA damage and apoptosis in neighboring lymphocytes.

CONCLUSION

We conclude that T-cell apoptosis provoked via DNA damage due to the release of monocytic ROSs could play a major role in COVID-19 pathogenesis.

摘要

背景

淋巴细胞减少与 2019 年冠状病毒病(COVID-19)患者的生存有关。

目的

本研究旨在了解严重急性呼吸综合征冠状病毒 2(SARS-CoV-2)感染严重形式中淋巴细胞计数下降的原因。

方法

通过流式细胞术测量单核细胞产生的活性氧(ROS)和 T 细胞凋亡,通过免疫荧光法测量 PBMCs 中的 DNA 损伤,通过 ELISA 测量血管紧张素 II(AngII)在因 SARS-CoV-2 感染而入住重症监护病房(ICU)的患者(n=29)或未入住 ICU 的患者(n=29)和年龄及性别匹配的健康对照者中。

结果

我们表明,某些 COVID-19 患者的单核细胞会自发释放 ROS,能够诱导邻近细胞的 DNA 损伤和凋亡。值得注意的是,高 ROS 产生可预测 ICU 患者的死亡。因此,在大多数患者中,我们观察到多达 50%的 PBMC 和 T 细胞凋亡存在 DNA 损伤。此外,这种 DNA 损伤的强度与淋巴细胞减少有关。众所周知,SARS-CoV-2 会诱导其受体血管紧张素转换酶 2 的内化,血管紧张素转换酶 2 是一种能够分解 AngII 的蛋白酶。因此,在某些 COVID-19 患者中,我们观察到 AngII 的血浆水平较高。当寻找导致其单核细胞 ROS 产生的刺激物时,我们发现 AngII 通过血管紧张素受体 I 触发单核细胞产生 ROS。AngII 激活的单核细胞释放的 ROS 诱导邻近淋巴细胞的 DNA 损伤和凋亡。

结论

我们得出结论,由于单核细胞 ROS 释放引起的 DNA 损伤导致的 T 细胞凋亡可能在 COVID-19 发病机制中起重要作用。

https://cdn.ncbi.nlm.nih.gov/pmc/blobs/0663/9278992/0efda1b81f35/gr1_lrg.jpg

文献AI研究员

20分钟写一篇综述,助力文献阅读效率提升50倍。

立即体验

用中文搜PubMed

大模型驱动的PubMed中文搜索引擎

马上搜索

文档翻译

学术文献翻译模型,支持多种主流文档格式。

立即体验