Suppr超能文献

工程化三联特异性肿瘤靶向免疫疗法,包含 4-1BB 共刺激和 PD-L1 阻断。

Engineering of a trispecific tumor-targeted immunotherapy incorporating 4-1BB co-stimulation and PD-L1 blockade.

机构信息

Numab Therapeutics AG, Waedenswil, Switzerland.

出版信息

Oncoimmunology. 2021 Dec 2;10(1):2004661. doi: 10.1080/2162402X.2021.2004661. eCollection 2021.

Abstract

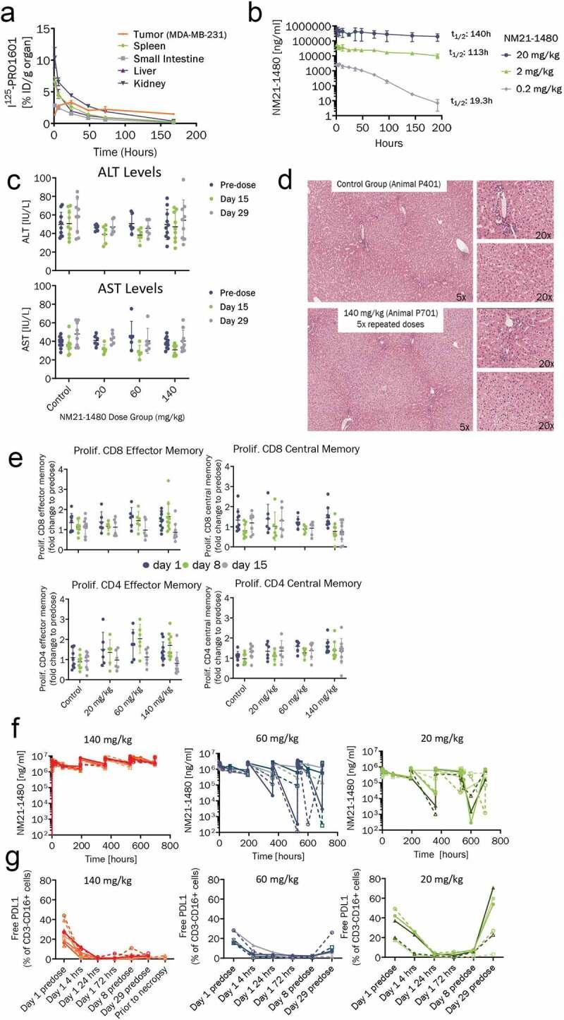
Co-stimulatory 4-1BB receptors on tumor-infiltrating T cells are a compelling target for overcoming resistance to immune checkpoint inhibitors, but initial clinical studies of 4-1BB agonist mAbs were accompanied by liver toxicity. We sought to engineer a tri-specific antibody-based molecule that stimulates intratumoral 4-1BB and blocks PD-L1/PD-1 signaling without systemic toxicity and with clinically favorable pharmacokinetics. Recombinant fusion proteins were constructed using scMATCH3 technology and humanized antibody single-chain variable fragments against PD-L1, 4-1BB, and human serum albumin. Paratope affinities were optimized using single amino acid substitutions, leading to design of the drug candidate NM21-1480. Multiple experiments evaluated pharmacodynamic properties of NM21-1480, and syngeneic mouse tumor models assessed antitumor efficacy and safety of murine analogues. A GLP multiple-dose toxicology study evaluated its safety in non-human primates. NM21-1480 inhibited PD-L1/PD-1 signaling with a potency similar to avelumab, and it potently stimulated 4-1BB signaling only in the presence of PD-L1, while exhibiting an EC that was largely independent of PD-L1 density. NM21-1480 exhibited high efficacy for co-activation of pre-stimulated T cells and dendritic cells. In xenograft models in syngeneic mice, NM21-1480 induced tumor regression and tumor infiltration of T cells without causing systemic T-cell activation. A GLP toxicology study revealed no evidence of liver toxicity at doses up to 140 mg/kg, and pharmacokinetic studies in non-human primates suggested a plasma half-life in humans of up to 2 weeks. NM21-1480 has the potential to overcome checkpoint resistance by co-activating tumor-infiltrating lymphocytes without liver toxicity.

摘要

肿瘤浸润 T 细胞上的共刺激 4-1BB 受体是克服免疫检查点抑制剂耐药性的一个有吸引力的靶点,但最初的 4-1BB 激动型 mAb 临床研究伴随着肝毒性。我们试图设计一种基于三特异性抗体的分子,该分子可刺激肿瘤内 4-1BB 并阻断 PD-L1/PD-1 信号通路,而没有全身毒性,并具有临床有利的药代动力学特性。使用 scMATCH3 技术和针对 PD-L1、4-1BB 和人血清白蛋白的人源化抗体单链可变片段构建重组融合蛋白。通过单个氨基酸取代优化了对抗原的亲和力,从而设计了候选药物 NM21-1480。多项实验评估了 NM21-1480 的药效学特性,同种异体小鼠肿瘤模型评估了其类似物的抗肿瘤疗效和安全性。GLP 多剂量毒性研究评估了其在非人类灵长类动物中的安全性。NM21-1480 抑制 PD-L1/PD-1 信号通路的效力与avelumab 相似,并且仅在存在 PD-L1 的情况下才能有效地刺激 4-1BB 信号通路,而其 EC 主要与 PD-L1 密度无关。NM21-1480 对预刺激 T 细胞和树突状细胞的共激活具有很高的疗效。在同种异体小鼠的异种移植模型中,NM21-1480 诱导肿瘤消退和 T 细胞浸润肿瘤,而不会引起全身 T 细胞激活。GLP 毒性研究表明,在高达 140mg/kg 的剂量下,没有肝毒性的证据,在非人类灵长类动物中的药代动力学研究表明,在人类中的血浆半衰期长达 2 周。NM21-1480 有可能通过共激活肿瘤浸润淋巴细胞而不引起肝毒性来克服检查点耐药性。

https://cdn.ncbi.nlm.nih.gov/pmc/blobs/2ff8/9278964/6e75606c3297/KONI_A_2004661_F0001_OC.jpg

文献AI研究员

20分钟写一篇综述,助力文献阅读效率提升50倍。

立即体验

用中文搜PubMed

大模型驱动的PubMed中文搜索引擎

马上搜索

文档翻译

学术文献翻译模型,支持多种主流文档格式。

立即体验