Suppr超能文献

针对. 的配子体杀伤化合物的简化和稳健的阶段特异性分析

Streamlined and Robust Stage-Specific Profiling of Gametocytocidal Compounds Against .

机构信息

Department of Biochemistry, Genetics and Microbiology, University of Pretoria, Pretoria, South Africa.

Institute for Sustainable Malaria Control, School of Health Systems and Public Health, University of Pretoria, Pretoria, South Africa.

出版信息

Front Cell Infect Microbiol. 2022 Jun 30;12:926460. doi: 10.3389/fcimb.2022.926460. eCollection 2022.

Abstract

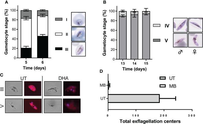
Malaria elimination is dependent on the ability to target both the pathogenic and transmissible stages of the human malaria parasite, . These forms of the parasite are differentiated by unique developmental stages, each with their own biological mechanisms and processes. These individual stages therefore also respond differently to inhibitory compounds, and this complicates the discovery of multistage active antimalarial agents. The search for compounds with transmission-blocking activity has focused on screening for activity on mature gametocytes, with only limited descriptions available for the activity of such compounds on immature stage gametocytes. This therefore poses a gap in the profiling of antimalarial agents for pan-reactive, multistage activity to antimalarial leads. Here, we optimized an effective and robust strategy for the simple and cost-effective description of the stage-specific action of gametocytocidal antimalarial compounds.

摘要

疟疾消除依赖于靶向人类疟原虫的致病和传播阶段的能力。这些寄生虫形式通过独特的发育阶段区分,每个阶段都有自己的生物学机制和过程。因此,这些单独的阶段对抑制化合物的反应也不同,这使得发现多阶段活性抗疟药物变得复杂。具有传播阻断活性的化合物的寻找侧重于筛选成熟配子体上的活性,而对于此类化合物在未成熟阶段配子体上的活性仅有有限的描述。因此,在针对泛反应性、多阶段活性的抗疟先导化合物进行分析时,存在一个空白。在这里,我们优化了一种有效且强大的策略,用于简单且经济高效地描述配子细胞杀伤性抗疟化合物的阶段特异性作用。

https://cdn.ncbi.nlm.nih.gov/pmc/blobs/96f0/9282888/d7a7e825d9eb/fcimb-12-926460-g001.jpg

文献AI研究员

20分钟写一篇综述,助力文献阅读效率提升50倍。

立即体验

用中文搜PubMed

大模型驱动的PubMed中文搜索引擎

马上搜索

文档翻译

学术文献翻译模型,支持多种主流文档格式。

立即体验