Suppr超能文献

核激素受体的表达和激活导致神经母细胞瘤的神经元分化和良好预后。

Expression and activation of nuclear hormone receptors result in neuronal differentiation and favorable prognosis in neuroblastoma.

机构信息

Department of Microbiology, Tumor and Cell Biology (MTC), Karolinska Institutet, SE-171 65, Stockholm, Sweden.

Present address: Department of Biotechnology, Faculty of Life Sciences and Informatics, Balochistan University of Information Technology, Engineering and Management Sciences, Quetta, 87300, Pakistan.

出版信息

J Exp Clin Cancer Res. 2022 Jul 19;41(1):226. doi: 10.1186/s13046-022-02399-x.

Abstract

BACKGROUND

Neuroblastoma (NB), a childhood tumor derived from the sympathetic nervous system, presents with heterogeneous clinical behavior. While some tumors regress spontaneously without medical intervention, others are resistant to therapy, associated with an aggressive phenotype. MYCN-amplification, frequently occurring in high-risk NB, is correlated with an undifferentiated phenotype and poor prognosis. Differentiation induction has been proposed as a therapeutic approach for high-risk NB. We have previously shown that MYCN maintains an undifferentiated state via regulation of the miR-17 ~ 92 microRNA cluster, repressing the nuclear hormone receptors (NHRs) estrogen receptor alpha (ERα) and the glucocorticoid receptor (GR).

METHODS

Cell viability was determined by WST-1. Expression of differentiation markers was analyzed by Western blot, RT-qPCR, and immunofluorescence analysis. Metabolic phenotypes were studied using Agilent Extracellular Flux Analyzer, and accumulation of lipid droplets by Nile Red staining. Expression of angiogenesis, proliferation, and neuronal differentiation markers, and tumor sections were assessed by immunohistochemistry. Gene expression from NB patient as well as adrenal gland cohorts were analyzed using GraphPad Prism software (v.8) and GSEA (v4.0.3), while pseudo-time progression on post-natal adrenal gland cells from single-nuclei transcriptome data was computed using scVelo.

RESULTS

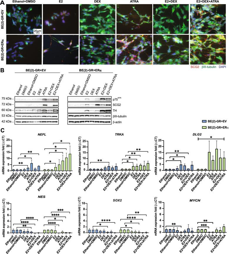
Here, we show that simultaneous activation of GR and ERα potentiated induction of neuronal differentiation, reduced NB cell viability in vitro, and decreased tumor burden in vivo. This was accompanied by a metabolic reprogramming manifested by changes in the glycolytic and mitochondrial functions and in lipid droplet accumulation. Activation of the retinoic acid receptor alpha (RARα) with all-trans retinoic acid (ATRA) further enhanced the differentiated phenotype as well as the metabolic switch. Single-cell nuclei transcriptome analysis of human adrenal glands indicated a sequential expression of ERα, GR, and RARα during development from progenitor to differentiated chromaffin cells. Further, in silico analysis revealed that patients with higher combined expression of GR, ERα, and RARα mRNA levels had elevated expression of neuronal differentiation markers and a favorable outcome.

CONCLUSION

Together, our findings suggest that combination therapy involving activation of several NHRs could be a promising pharmacological approach for differentiation treatment of NB patients.

摘要

背景

神经母细胞瘤(NB)是一种源自交感神经系统的儿童肿瘤,具有异质性的临床行为。一些肿瘤在没有医疗干预的情况下自发消退,而另一些则对治疗有抗性,表现出侵袭性表型。MYCN 扩增常见于高危 NB,与未分化表型和不良预后相关。分化诱导已被提议作为高危 NB 的治疗方法。我们之前已经表明,MYCN 通过调节 miR-17~92 微 RNA 簇来维持未分化状态,抑制核激素受体(NHR)雌激素受体α(ERα)和糖皮质激素受体(GR)。

方法

通过 WST-1 测定细胞活力。通过 Western blot、RT-qPCR 和免疫荧光分析来分析分化标记物的表达。使用安捷伦细胞外通量分析仪研究代谢表型,并通过尼罗红染色研究脂滴积累。通过免疫组织化学评估血管生成、增殖和神经元分化标记物的表达以及肿瘤切片。使用 GraphPad Prism 软件(v.8)和 GSEA(v4.0.3)分析来自 NB 患者和肾上腺队列的基因表达,同时使用 scVelo 计算来自单个核转录组数据的产后肾上腺细胞的伪时间进展。

结果

在这里,我们表明同时激活 GR 和 ERα 增强了神经元分化的诱导,降低了体外 NB 细胞活力,并减少了体内肿瘤负担。这伴随着代谢重编程的表现,表现为糖酵解和线粒体功能以及脂滴积累的变化。用全反式视黄酸(ATRA)激活视黄酸受体α(RARα)进一步增强了分化表型以及代谢转换。人类肾上腺的单细胞核转录组分析表明,从祖细胞到分化的嗜铬细胞,ERα、GR 和 RARα 的表达在发育过程中呈顺序表达。此外,计算机分析表明,mRNA 水平上 GR、ERα 和 RARα 表达较高的患者神经元分化标记物表达升高,预后良好。

结论

总之,我们的研究结果表明,涉及几种 NHR 激活的联合治疗可能是一种有前途的药理学方法,可用于分化治疗 NB 患者。

https://cdn.ncbi.nlm.nih.gov/pmc/blobs/cb9d/9295514/fd4614f346a9/13046_2022_2399_Fig1_HTML.jpg

文献AI研究员

20分钟写一篇综述,助力文献阅读效率提升50倍。

立即体验

用中文搜PubMed

大模型驱动的PubMed中文搜索引擎

马上搜索

文档翻译

学术文献翻译模型,支持多种主流文档格式。

立即体验