Suppr超能文献

从血清素能神经元中删除P/Q型钙通道会引发小鼠的雄性攻击行为。

Deletion of the P/Q-Type Calcium Channel from Serotonergic Neurons Drives Male Aggression in Mice.

作者信息

Bohne Pauline, Volkmann Achim, Schwarz Martin K, Mark Melanie D

机构信息

Behavioral Neuroscience, Ruhr-University Bochum, Bochum, D-44780, Germany.

Institute of Experimental Epileptology and Cognition Research, University of Bonn Medical School, Bonn, D-53127, Germany.

出版信息

J Neurosci. 2022 Aug 24;42(34):6637-6653. doi: 10.1523/JNEUROSCI.0204-22.2022.

Abstract

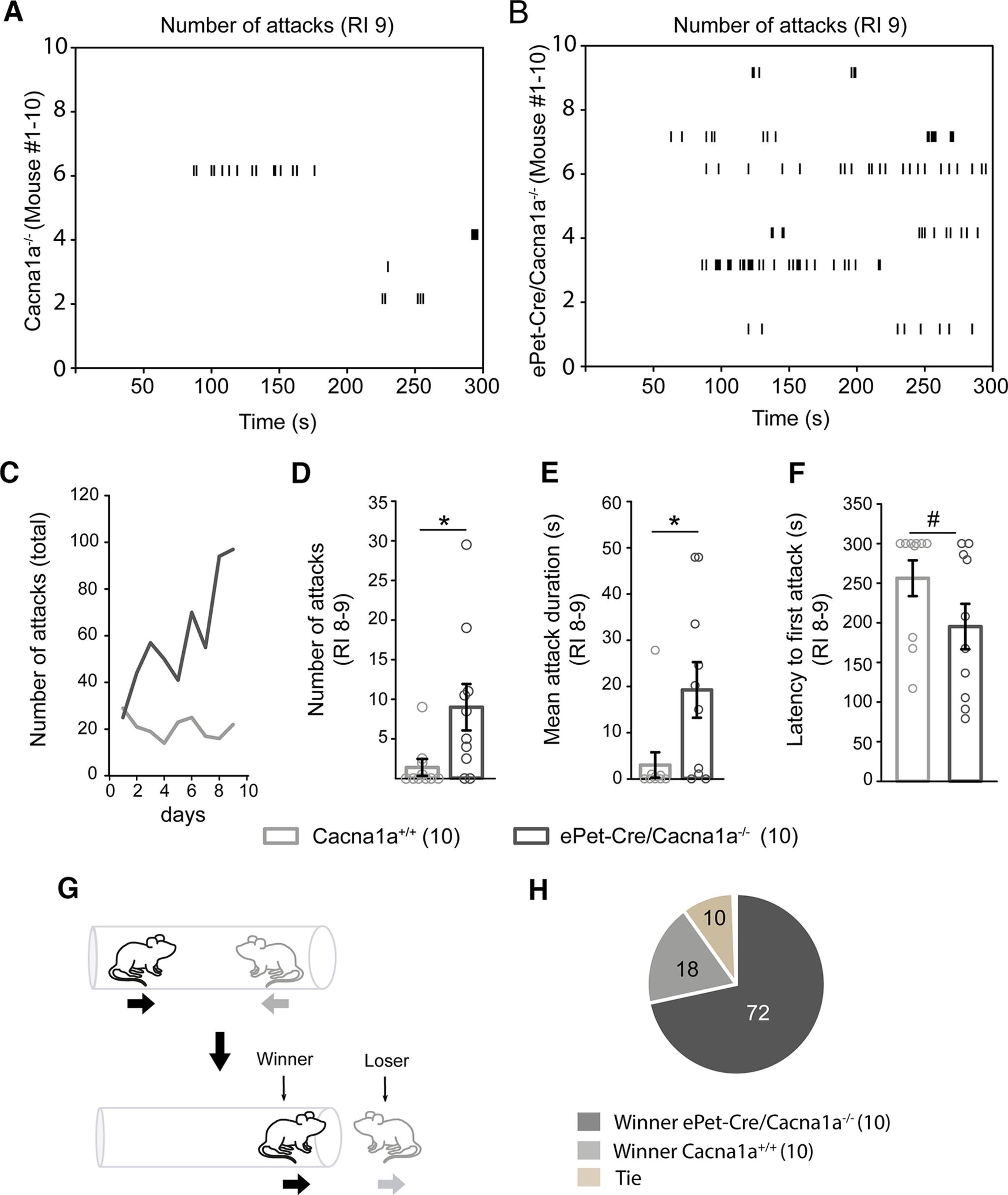
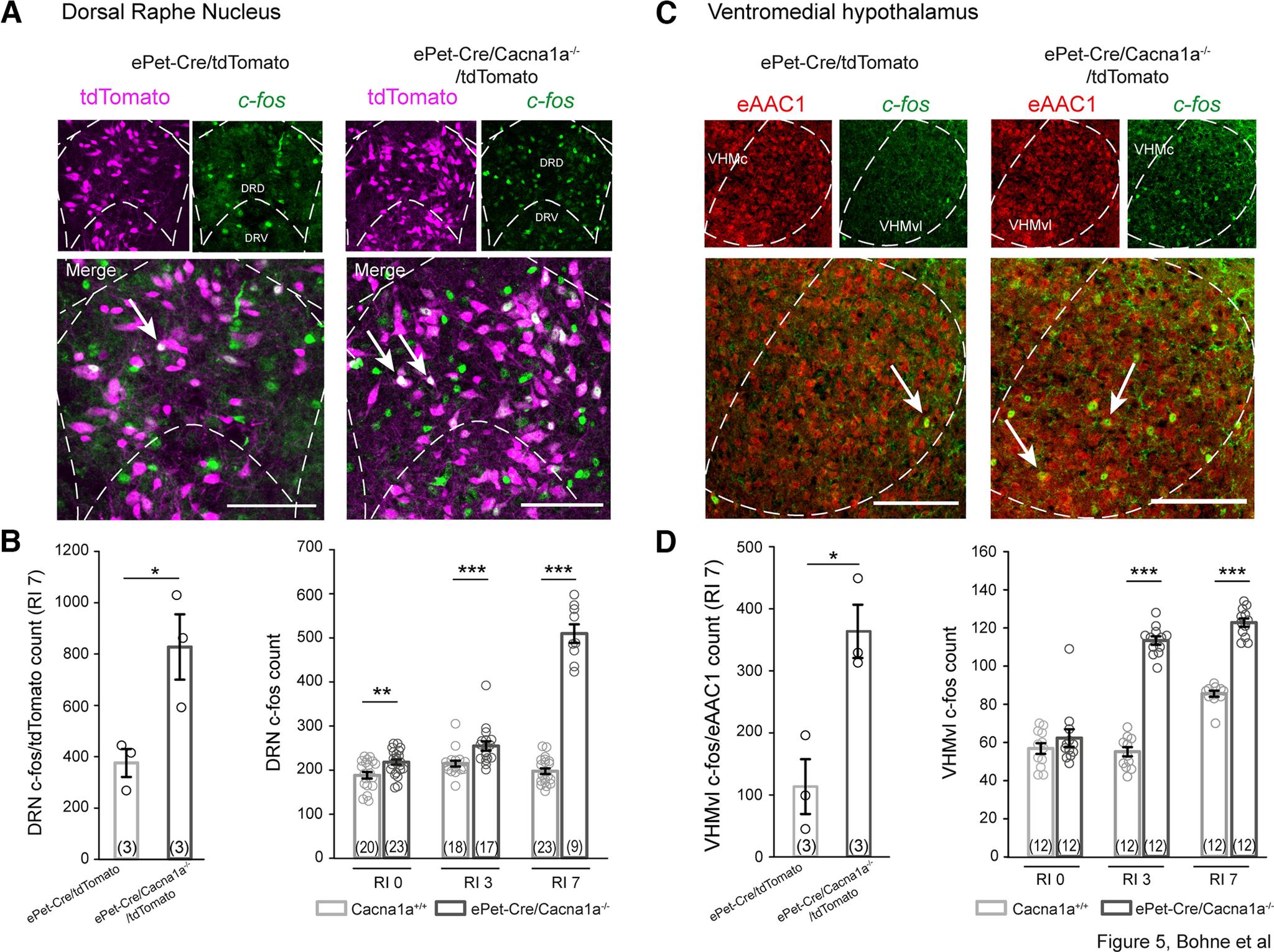
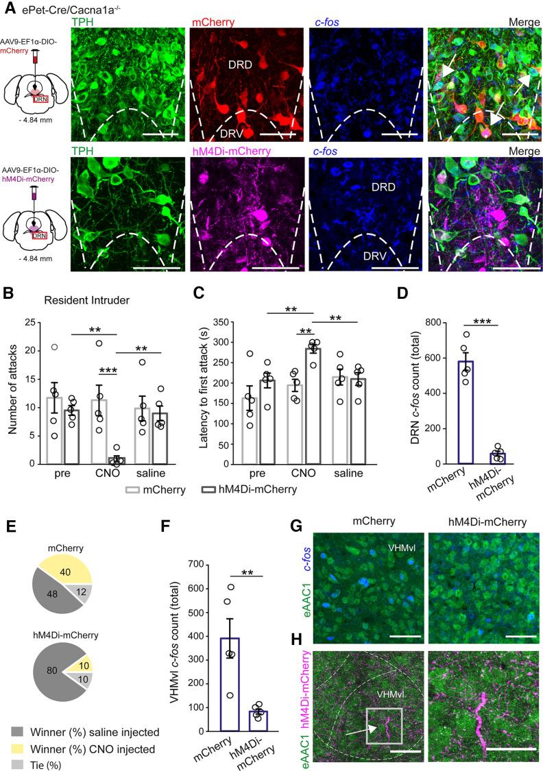
Aggressive behavior is one of the most conserved social interactions in nature and serves as a crucial evolutionary trait. Serotonin (5-HT) plays a key role in the regulation of our emotions, such as anxiety and aggression, but which molecules and mechanisms in the serotonergic system are involved in violent behavior are still unknown. In this study, we show that deletion of the P/Q-type calcium channel selectively from serotonergic neurons in the dorsal raphe nuclei (DRN) augments aggressive behavior in male mice, while anxiety is not affected. These mice demonstrated increased induction of the immediate early gene and serotonergic firing activity in the DRN. The ventrolateral part of the ventromedial hypothalamus is also a prominent region of the brain mediating aggression. We confirmed a monosynaptic projection from the DRN to the ventrolateral part of the ventromedial hypothalamus, and silencing these projections with an inhibitory designer receptor exclusively activated by a designer drug effectively reduced aggressive behavior. Overall, our findings show that deletion of the P/Q-type calcium channel from DRN neurons is sufficient to induce male aggression in mice and regulating its activity may serve as a therapeutic approach to treat violent behavior. In this study, we show that P/Q-type calcium channel is mediating aggression in serotonergic neurons from the dorsal raphe nucleus via monosynaptic projections to the ventrolateral part of the ventromedial hypothalamus. More importantly, silencing these projections reduced aggressive behavior in mice and may serve as a therapeutic approach for treating aggression in humans.

摘要

攻击行为是自然界中最保守的社会行为之一,是一种关键的进化特征。血清素(5-羟色胺,5-HT)在调节我们的情绪(如焦虑和攻击行为)中起关键作用,但血清素能系统中哪些分子和机制参与暴力行为仍不清楚。在本研究中,我们发现从背侧中缝核(DRN)的血清素能神经元中选择性删除P/Q型钙通道会增强雄性小鼠的攻击行为,而焦虑不受影响。这些小鼠在DRN中即刻早期基因的诱导和血清素能放电活动增加。腹内侧下丘脑的腹外侧部分也是大脑中调节攻击行为的一个重要区域。我们证实了从DRN到腹内侧下丘脑腹外侧部分的单突触投射,并且用一种仅由设计药物激活的抑制性设计受体使这些投射沉默可有效减少攻击行为。总体而言,我们的研究结果表明,从DRN神经元中删除P/Q型钙通道足以诱导小鼠的雄性攻击行为,调节其活性可能是治疗暴力行为的一种方法。在本研究中,我们表明P/Q型钙通道通过向腹内侧下丘脑腹外侧部分的单突触投射介导DRN血清素能神经元的攻击行为。更重要的是,使这些投射沉默可减少小鼠的攻击行为,并且可能是治疗人类攻击行为的一种方法。

https://cdn.ncbi.nlm.nih.gov/pmc/blobs/de8d/9410759/55ea36efe794/SN-JNSJ220477F001.jpg

文献AI研究员

20分钟写一篇综述,助力文献阅读效率提升50倍。

立即体验

用中文搜PubMed

大模型驱动的PubMed中文搜索引擎

马上搜索

文档翻译

学术文献翻译模型,支持多种主流文档格式。

立即体验