Suppr超能文献

METTL3 拮抗 5-FU 化疗并赋予结直肠癌耐药性。

METTL3 antagonizes 5‑FU chemotherapy and confers drug resistance in colorectal carcinoma.

机构信息

Department of Oncology, Nanjing Hospital of Chinese Medicine Affiliated to Nanjing University of Chinese Medicine, Nanjing, Jiangsu 210023, P.R. China.

Jiangsu Key Laboratory for Molecular and Medical Biotechnology, College of Life Sciences, Nanjing Normal University, Nanjing, Jiangsu 210023, P.R. China.

出版信息

Int J Oncol. 2022 Sep;61(3). doi: 10.3892/ijo.2022.5396. Epub 2022 Jul 20.

Abstract

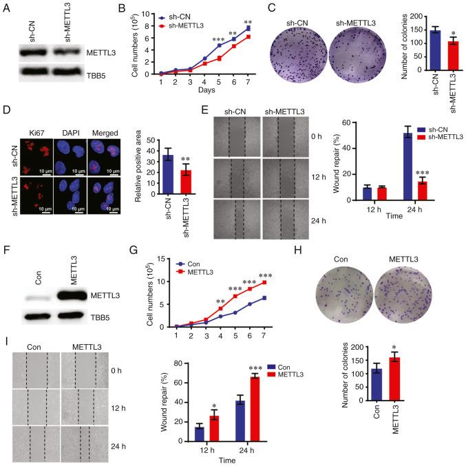
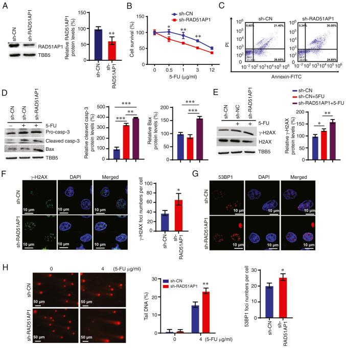
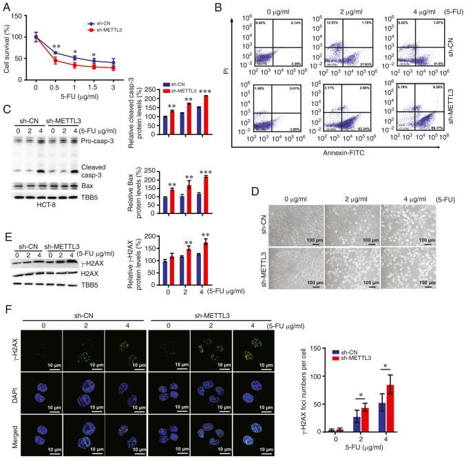
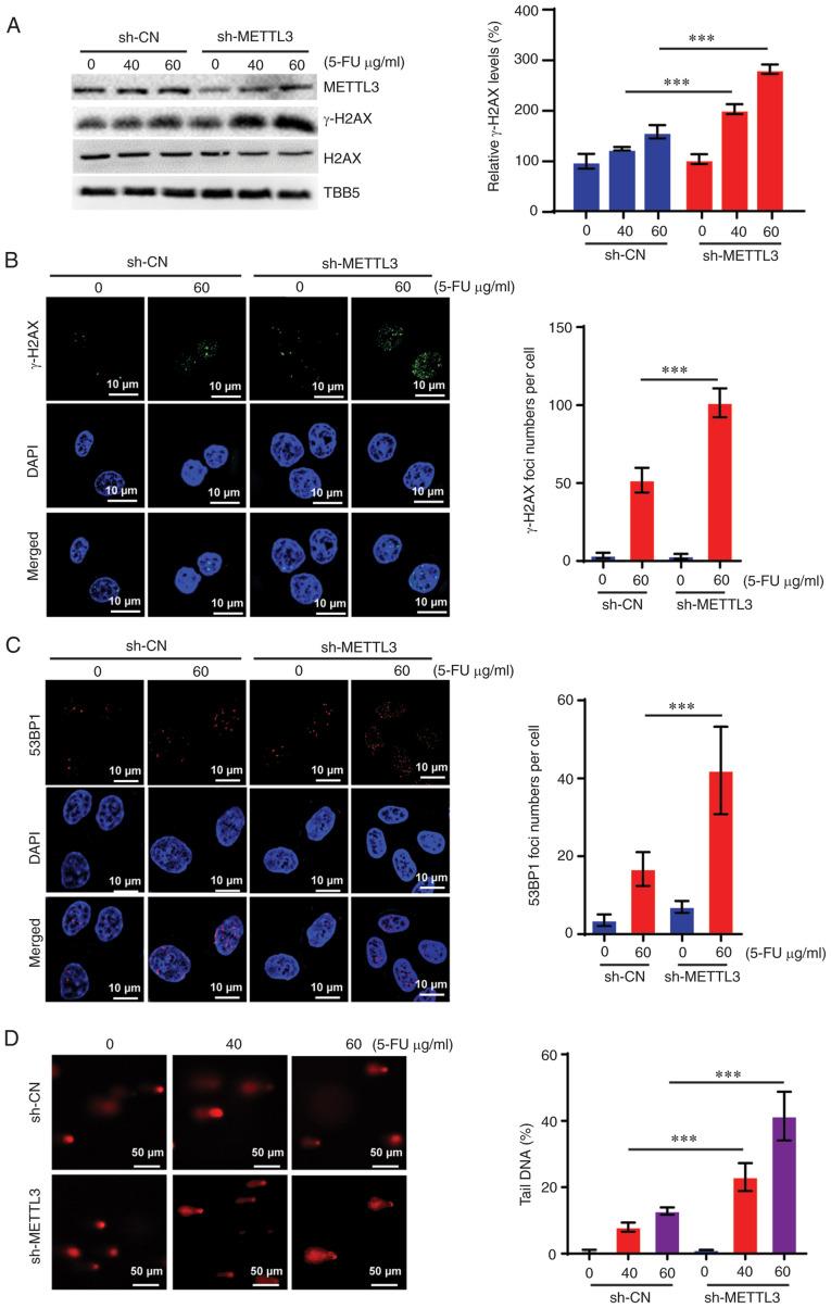
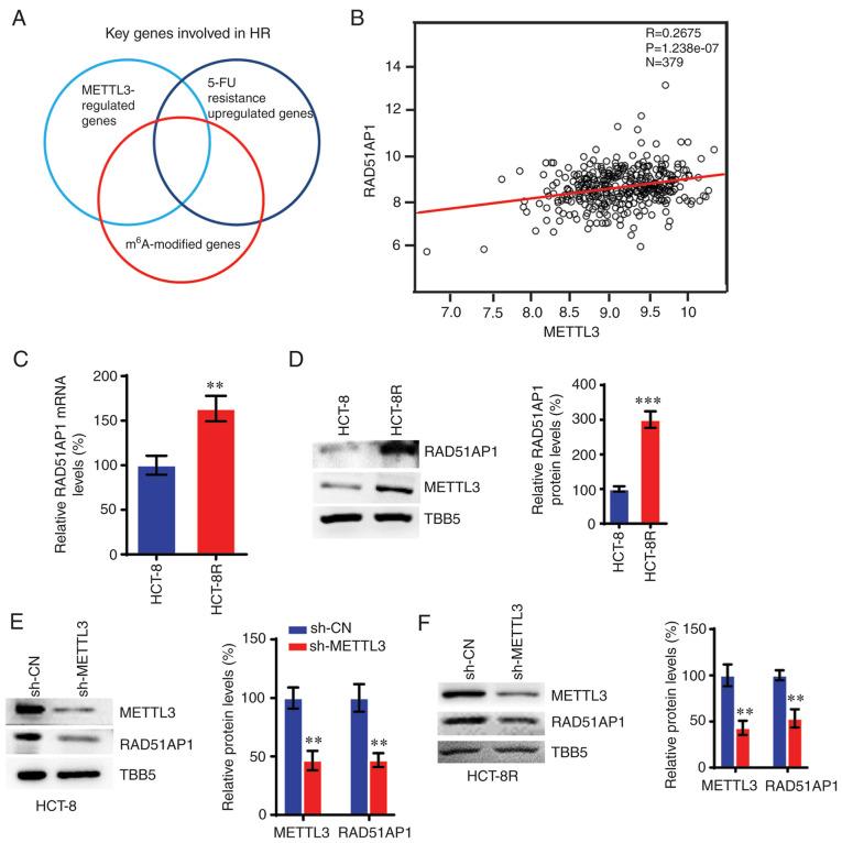
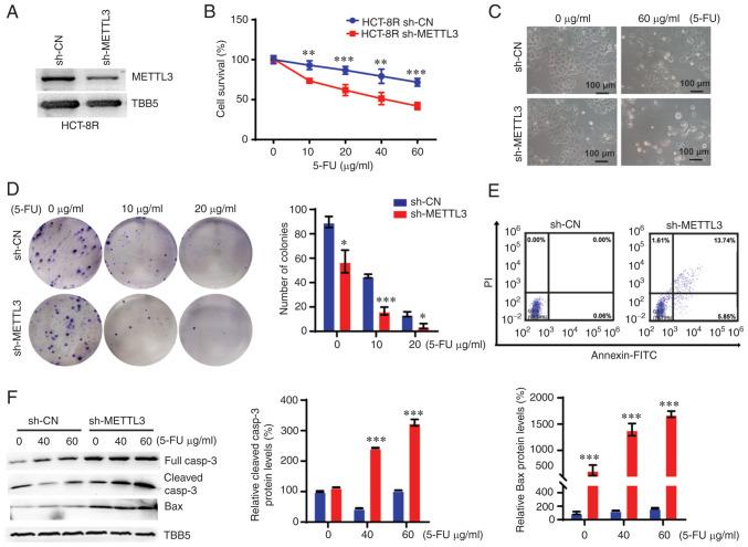
Colorectal cancer (CRC) is one of top five leading causes of cancer‑associated mortalities worldwide. 5‑Fluorouracil (5‑FU) is the first‑line chemotherapeutic drug in the treatment of CRC; however, its antineoplastic efficiency is limited due to acquired drug resistance. The regulatory mechanism underlying 5‑FU chemotherapeutic response and drug resistance in CRC remains largely unknown. The present study identified that silencing of methyltransferase‑like 3 (METTL3) suppressed the proliferation and migration of CRC HCT‑8 cells. Using cell survival assays, flow cytometric and colony formation analyses, it was revealed that inhibition of METTL3 sensitized HCT‑8 cells to 5‑FU by enhancing DNA damage and inducing apoptosis in HCT‑8 cells under 5‑FU treatment. Furthermore, the expression of METTL3 was upregulated in 5‑FU‑resistant CRC cells (HCT‑8R), which contributed to drug resistance through regulation of RAD51 associated Protein 1 (RAD51AP1) expression. Western blotting, immunofluorescence staining and drug sensitivity assays demonstrated that knockdown of METTL3 augmented 5‑FU‑induced DNA damage and overcame 5‑FU‑resistance in HCT‑8R cells, which could be mimicked by inhibition of RAD51AP1. The present study revealed that the METTL3/RAD51AP1 axis plays an important role in the acquisition of 5‑FU resistance in CRC, and targeting METTL3/RAD51AP1 may be a promising adjuvant therapeutic strategy for patients with CRC, particularly for those with 5‑FU‑resistant CRC.

摘要

结直肠癌(CRC)是全球导致癌症相关死亡的五大主要原因之一。氟尿嘧啶(5-FU)是治疗 CRC 的一线化疗药物;然而,由于获得性药物耐药性,其抗肿瘤效率有限。CRC 中 5-FU 化疗反应和耐药性的调节机制在很大程度上尚不清楚。本研究发现,甲基转移酶样 3(METTL3)的沉默抑制了 CRC HCT-8 细胞的增殖和迁移。通过细胞存活测定、流式细胞术和集落形成分析显示,METTL3 的抑制通过增强 DNA 损伤并在 5-FU 处理下诱导 HCT-8 细胞中的细胞凋亡,从而使 HCT-8 细胞对 5-FU 敏感。此外,在 5-FU 耐药的 CRC 细胞(HCT-8R)中,METTL3 的表达上调,通过调节 RAD51 相关蛋白 1(RAD51AP1)的表达促进了耐药性。Western blot、免疫荧光染色和药物敏感性测定表明,METTL3 的敲低增强了 5-FU 诱导的 DNA 损伤,并克服了 HCT-8R 细胞中的 5-FU 耐药性,这可通过抑制 RAD51AP1 来模拟。本研究揭示了 METTL3/RAD51AP1 轴在 CRC 获得 5-FU 耐药性中起着重要作用,靶向 METTL3/RAD51AP1 可能是 CRC 患者,特别是 5-FU 耐药性 CRC 患者有前途的辅助治疗策略。

https://cdn.ncbi.nlm.nih.gov/pmc/blobs/0564/9374465/b479da5b1967/IJO-61-3-05396-g00.jpg

文献AI研究员

20分钟写一篇综述,助力文献阅读效率提升50倍。

立即体验

用中文搜PubMed

大模型驱动的PubMed中文搜索引擎

马上搜索

文档翻译

学术文献翻译模型,支持多种主流文档格式。

立即体验