Suppr超能文献

去岩藻糖基化的鼠-犬嵌合抗 HER2 单克隆抗体在犬肿瘤的小鼠异种移植模型中发挥抗肿瘤活性。

Defucosylated mouse‑dog chimeric anti‑HER2 monoclonal antibody exerts antitumor activities in mouse xenograft models of canine tumors.

机构信息

Department of Molecular Pharmacology, Tohoku University Graduate School of Medicine, Sendai, Miyagi 980‑8575, Japan.

Institute of Microbial Chemistry (BIKAKEN), Microbial Chemistry Research Foundation, Numazu, Shizuoka 410‑0301, Japan.

出版信息

Oncol Rep. 2022 Sep;48(3). doi: 10.3892/or.2022.8366. Epub 2022 Jul 20.

Abstract

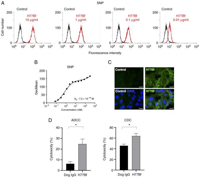
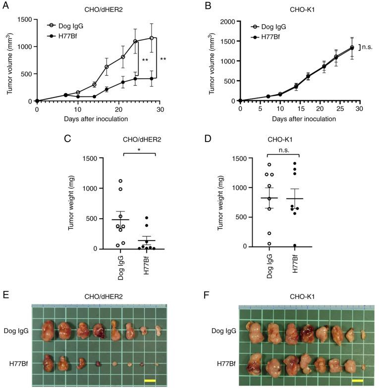
Human epidermal growth factor receptor 2 (HER2) overexpression has been reported in various types of cancer, including breast, gastric, lung, colorectal and pancreatic cancer. A humanized anti‑HER2 monoclonal antibody (mAb), trastuzumab, has been shown to improve survival of patients in HER2‑positive breast and gastric cancer. An anti‑HER2 mAb, HMab‑77 (mouse IgG, kappa) was previously developed. In the present study, a defucosylated version of mouse‑dog chimeric anti‑HER2 mAb (H77Bf) was generated. H77Bf possesses a high binding‑affinity [a dissociation constant (): 7.5x10 M, as determined by flow cytometric analysis] for dog HER2‑overexpressed CHO‑K1 (CHO/dHER2) cells. H77Bf highly exerted antibody‑dependent cellular cytotoxicity (ADCC) and complement‑dependent cytotoxicity (CDC) for CHO/dHER2 cells by canine mononuclear cells and complement, respectively. Moreover, administration of H77Bf significantly suppressed the development of CHO/dHER2 xenograft tumor in mice compared with the control dog IgG. H77Bf also possesses a high binding‑affinity (: 7.2x10 M) for a canine mammary gland tumor cell line (SNP), and showed high ADCC and CDC activities for SNP cells. Intraperitoneal administration of H77Bf in mouse xenograft models of SNP significantly suppressed the development of SNP xenograft tumors compared with the control dog IgG. These results indicated that H77Bf exerts antitumor activities against dHER2‑positive canine cancers, and could be valuable treatment regimen for canine cancers.

摘要

人表皮生长因子受体 2(HER2)过表达已在多种类型的癌症中报道,包括乳腺癌、胃癌、肺癌、结直肠癌和胰腺癌。一种人源化抗 HER2 单克隆抗体(mAb)曲妥珠单抗已被证明可改善 HER2 阳性乳腺癌和胃癌患者的生存率。先前已开发出一种抗 HER2 mAb,HMab-77(鼠 IgG,kappa)。在本研究中,生成了一种去岩藻糖基化的鼠-犬嵌合抗 HER2 mAb(H77Bf)。H77Bf 对高表达狗 HER2 的 CHO-K1(CHO/dHER2)细胞具有高结合亲和力[用流式细胞术分析测定的解离常数():7.5x10 M]。H77Bf 通过犬单核细胞和补体分别对 CHO/dHER2 细胞高度发挥抗体依赖性细胞毒性(ADCC)和补体依赖性细胞毒性(CDC)。此外,与对照犬 IgG 相比,H77Bf 给药显著抑制了 CHO/dHER2 异种移植瘤在小鼠中的发展。H77Bf 对犬乳腺肿瘤细胞系(SNP)也具有高结合亲和力(:7.2x10 M),并对 SNP 细胞显示出高 ADCC 和 CDC 活性。与对照犬 IgG 相比,H77Bf 在 SNP 小鼠异种移植模型中的腹腔内给药显著抑制了 SNP 异种移植瘤的发展。这些结果表明,H77Bf 对 dHER2 阳性犬癌具有抗肿瘤活性,可能是犬癌的有价值的治疗方案。

https://cdn.ncbi.nlm.nih.gov/pmc/blobs/9fd3/9350980/29465699e38a/or-48-03-08366-g00.jpg

文献AI研究员

20分钟写一篇综述,助力文献阅读效率提升50倍。

立即体验

用中文搜PubMed

大模型驱动的PubMed中文搜索引擎

马上搜索

文档翻译

学术文献翻译模型,支持多种主流文档格式。

立即体验