Suppr超能文献

双酚 A 通过 NADPH 氧化酶和线粒体电子传递链的双重靶向作用产生 ROS 并激活 HIF-1α/VEGF/PI3K/AKT 轴促进结肠癌的进展。

Bisphenol A Promotes the Progression of Colon Cancer Through Dual-Targeting of NADPH Oxidase and Mitochondrial Electron-Transport Chain to Produce ROS and Activating HIF-1α/VEGF/PI3K/AKT Axis.

机构信息

Department of Colorectal Surgery, Harbin Medical University Cancer Hospital, Harbin Medical University, Harbin, China.

出版信息

Front Endocrinol (Lausanne). 2022 Jul 4;13:933051. doi: 10.3389/fendo.2022.933051. eCollection 2022.

Abstract

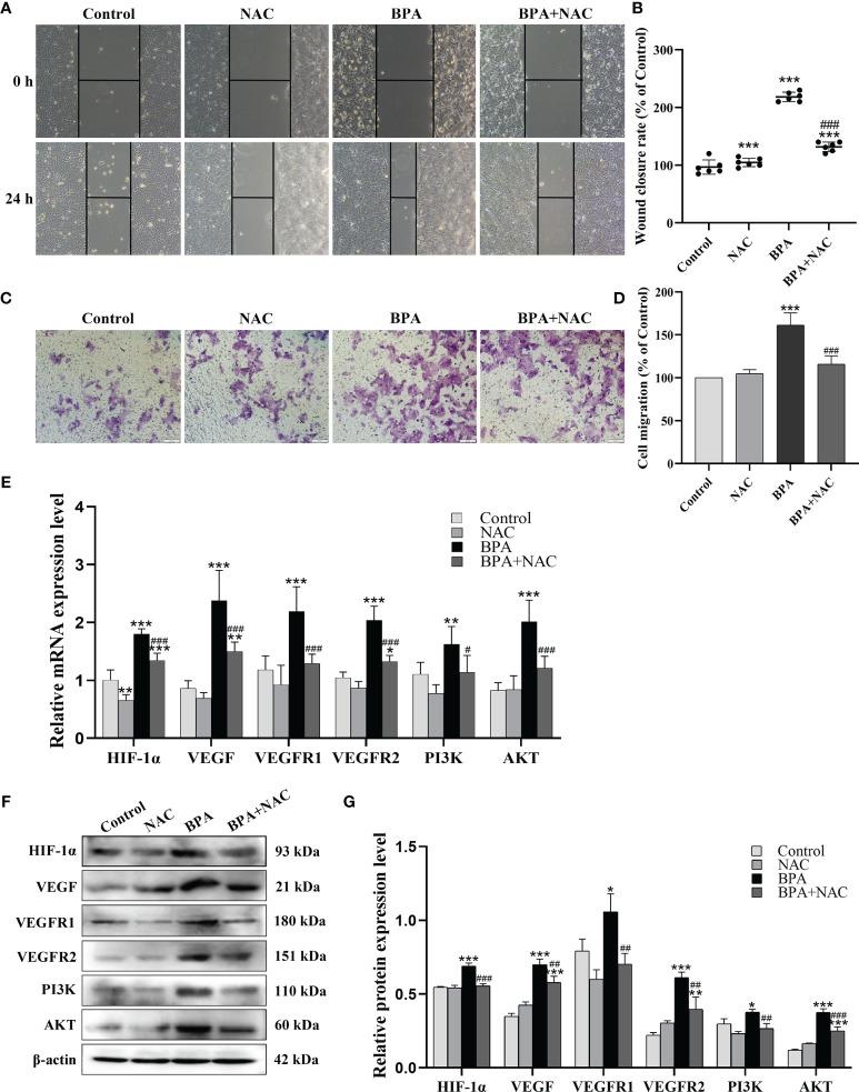
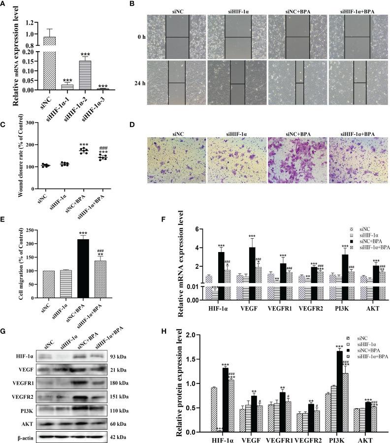
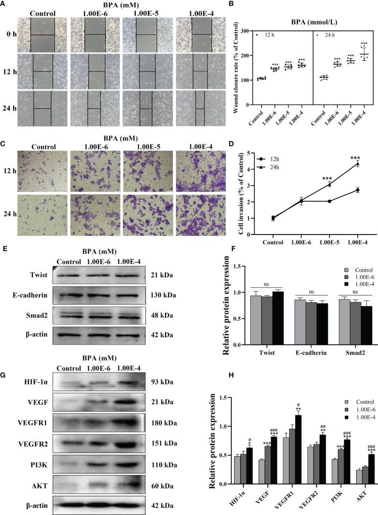
Bisphenol A (BPA) is a high-production-volume industrial chemical. Despite recent research conducted on its carcinogenicity, its role in the development of colon cancer (CC) has been rarely studied. This study aims to evaluate the effects of BPA on the migration and invasion of CC cells. First, we clinically verified that patients with CC exhibit higher serum BPA level than healthy donors. Subsequently, different CC cell lines were exposed to a series of BPA concentrations, and the migration and invasion of cells were detected by the wound healing test and transwell assay. Finally, N-acetyl-L-cysteine (NAC) and siHIF-1α intervention was used to explore the effects of ROS and HIF-1α on cell migration and invasion, respectively. The results demonstrated that the occurrence of BPA-induced migration and invasion were dependent on the dose and time and was most pronounced in DLD1 cells. ROS production was jointly driven by NADPH oxidase (NOX) and mitochondrial electron-transport chain (ETC). Furthermore, the intervention of NAC and siHIF-1α blocked the HIF-1α/VEGF/PI3K/AKT axis and inhibited cell migration and invasion. In conclusion, our results suggest that BPA exposure promotes the excessive production of ROS induced by NOX and ETC, which in turn activates the HIF-1α/VEGF/PI3K/AKT axis to promote the migration and invasion of CC cells. This study provides new insights into the carcinogenic effects of BPA on CC and warns people to pay attention to environmental pollution and the harm caused to human health by low-dose BPA.

摘要

双酚 A(BPA)是一种高产量的工业化学物质。尽管最近对其致癌性进行了研究,但它在结肠癌(CC)发展中的作用很少被研究。本研究旨在评估 BPA 对 CC 细胞迁移和侵袭的影响。首先,我们临床证实 CC 患者的血清 BPA 水平高于健康供体。随后,用一系列 BPA 浓度暴露不同的 CC 细胞系,并通过划痕愈合试验和 Transwell 测定检测细胞的迁移和侵袭。最后,使用 N-乙酰-L-半胱氨酸(NAC)和 siHIF-1α 干预分别探讨 ROS 和 HIF-1α 对细胞迁移和侵袭的影响。结果表明,BPA 诱导的迁移和侵袭的发生依赖于剂量和时间,在 DLD1 细胞中最为明显。ROS 的产生是由 NADPH 氧化酶(NOX)和线粒体电子传递链(ETC)共同驱动的。此外,NAC 和 siHIF-1α 的干预阻断了 HIF-1α/VEGF/PI3K/AKT 轴,抑制了细胞迁移和侵袭。总之,我们的结果表明,BPA 暴露促进了由 NOX 和 ETC 引起的 ROS 的过度产生,进而激活了 HIF-1α/VEGF/PI3K/AKT 轴,促进了 CC 细胞的迁移和侵袭。本研究为 BPA 对 CC 的致癌作用提供了新的见解,并提醒人们注意环境污染和低剂量 BPA 对人类健康造成的危害。

https://cdn.ncbi.nlm.nih.gov/pmc/blobs/920d/9289207/75309d54ecdf/fendo-13-933051-g001.jpg

文献AI研究员

20分钟写一篇综述,助力文献阅读效率提升50倍。

立即体验

用中文搜PubMed

大模型驱动的PubMed中文搜索引擎

马上搜索

文档翻译

学术文献翻译模型,支持多种主流文档格式。

立即体验